
Mutaciones y utilidad del procedimiento administrativo especial de extensión de la jurisprudencia del Consejo de Estado a terceros por parte de las autoridades en Colombia, del 4 de julio de 1991 al 31 de diciembre de 2013*
Utility and Legal Mutations of the Special Administrative Procedure on Case Law Extension of the Council of State to Third Parties by Colombian Authorities from July 4th, 1991 to December 31st, 2013: Over Two Decades of Case Law Study
Mutações e utilidade do procedimento administrativo especial de extensão da jurisprudência do Conselho de Estado à terceiros pelas autoridades da Colômbia, de 4 de julho de 1991 a 31 de dezembro de 2013
Mutaciones y utilidad del procedimiento administrativo especial de extensión de la jurisprudencia del Consejo de Estado a terceros por parte de las autoridades en Colombia, del 4 de julio de 1991 al 31 de diciembre de 2013*
Estudios Socio-Jurídicos, vol. 25, núm. 1, 2023
Universidad del Rosario
Recibido: 28 junio 2022
Aceptado: 28 septiembre 2022
Información adicional
Para citar este artículo: Rubio Jácome, V. A., Pabón Giraldo, L. D., & Yáñez Meza, D. A. (2023). Mutaciones y utilidad del procedimiento administrativo especial de extensión de la jurisprudencia del Consejo de Estado a terceros por parte de las autoridades en Colombia, del 4 de julio de 1991 al 31 de diciembre de 2013. Estudios Socio-Jurídicos, 25(1), 1-37. https://doi.org/10.12804/revistas.urosario.edu.co/sociojuridicos/a.12174
Resumen: En Colombia la creación del procedimiento administrativo especial de extensión de la jurisprudencia del Consejo de Estado a terceros por parte de las autoridades marcó un hito para la tutela administrativa efectiva, dado que a las administraciones públicas también les compete proteger y garantizar derechos en función de concreción del derecho. En este trámite es angular para su aplicabilidad la existencia de una tipología de providencia especial, la sentencia de unificación proferida por el Consejo de Estado. Pasados cerca de diez años de su diseño e implementación, resulta preciso determinar las principales mutaciones que se le han incorporado, principalmente por la ley y secundariamente por la jurisprudencia, a través de autos, con posterior traslado de algunas de esas subreglas en la reforma legal del año 2021, entre otros, con el objetivo de alcanzar una mayor utilidad de este bajo un parámetro estructural: conservar en el diseño procesal la competencia sobre la decisión de extensión en las administraciones públicas. Teniendo en cuenta lo anterior, la presente investigación pretende determinar la utilidad del procedimiento en uno de sus momentos de aplicabilidad, es decir, a partir del 4 de julio de 1991 (promulgación de la Constitución Política de 1991), pasando por el 2 de julio de 2012 (entrada en vigencia de la Ley 1437 de 2011) y hasta el 31 de diciembre del año 2013, para con ello poder caracterizar las principales mutaciones del procedimiento administrativo, precisando algunos de sus aspectos críticos y posibles propuestas para futuras reformas legales.
Palabras clave: procedimiento administrativo especial de extensión de la jurisprudencia del Consejo de Estado a terceros por parte de las autoridades, sentencia de unificación, administración pública, Consejo de Estado.
Abstract: In Colombia, the creation of the special administrative procedure on case law extension of the Council of State to third parties by the authorities has set the landmark for effective administrative protection because the public administrations are also responsible for protecting and guaranteeing rights based on the enforcement of the law. In this procedure, the existence of a type of special ruling is necessary: the unification of case law issued by the Council of State. Moreover, after almost ten years since its design and application, it is relevant to describe the main mutations incorporated by the law and case law through different rulings before some sub-rules in the law’s reform of 2021 and many others, aiming to the achievement of the utility under a structural parameter in terms of preserving its competence over the decision of case law extension in the public administration field on the procedural design. In that sense, the current research aims to present the utility of the legal procedure in its enforceable moments from July 4th, 1991 (the effective date of the Colombian Constitution of 1991) going through July 1st, 2012 (the effective date of the Act 1437 of 2011) until December 31st, 2013 to characterize the most relevant mutations of the administrative procedure from its critical aspects and possible proposals to enact future law reforms in this field.
Keywords: Special administrative procedure on case law extension of the Council of State to third parties by the authorities, unification of case law, public administration, Council of State.
Resumo: Na Colômbia, a criação do procedimento administrativo especial para a extensão da jurisprudência do Conselho de Estado à terceiros pelas autoridades foi um marco para a efetiva proteção administrativa, tendo em vista que as administrações públicas também são responsáveis por proteger e garantir direitos com base na realização do direito. Nesse procedimento, a existência de uma espécie de providência especial, a sentença unificada emitida pelo Conselho de Estado, é angular para sua aplicabilidade. Passados cerca de dez anos de sua concepção e implementação, é necessário determinar as principais mutações que foram incorporadas principalmente pela lei e secundariamente pela jurisprudência por meio de autos, com posterior transferência de algumas dessas subnormas na reforma legal do ano de 2021, entre outros, com o objetivo de alcançar maior utilidade deste sob um parâmetro estrutural: preservar no desenho processual a competência sobre a decisão de extensão à terceiros nas administrações públicas. Levando em conta o exposto, a presente investigação visa determinar a utilidade do procedimento em um de seus momentos de aplicabilidade, ou seja, de 4 de julho de 1991 (promulgação da Constituição Política de 1991) passando por 2 de julho de 2012 (entrada em vigor da Lei 1437 de 2011), até 31 de dezembro de 2013, a fim de carac- terizar as principais mutações do procedimento administrativo, especificando alguns de seus aspectos críticos e possíveis propostas para futuras reformas legais.
Palavras-chave: procedimento administrativo especial de extensão da jurisprudência do Conselho de Estado à terceiros pelas autoridades, sentença de unificação, administração pública, Conselho de Estado.
Introducción
El Código de Procedimiento Administrativo y de lo Contencioso Administrativo (cpaca) originario definió para Colombia un nuevo procedimiento administrativo especial1 (pae) relativo a la extensión de lajurisprudencia del Consejo de Estado (ejce) a terceros por parte de las autoridades (paeejcetppa), creando por primera vez en el país esta institución, dado que, analizados los antecedentes legislativos en la materia, no se encuentra alguna que le sea equivalente.
Esta innovación encuentra en este código sus principales referentes dispositivos en los artículos 10 —deber de aplicación uniforme de las normas y la jurisprudencia—, 102 —extensión de la jurisprudencia del Consejo de Estado a terceros por parte de las autoridades—, 269 —procedimiento para la extensión de la jurisprudencia del Consejo de Estado a terceros—, 270 —sentencias de unificación jurisprudencial— y 271 —decisiones por importancia jurídica, trascendencia económica o social, o necesidad de sentar jurisprudencia— (Ley 1437/2011).
El PAE, conforme con los artículos enunciados y con su ubicación en la estructura del CPACA, constituye una actuación administrativa compleja, por cuanto para su decisión final se requiere de la intervención de dos órganos, claramente distinguibles en las ramas del poder público ejecutiva y judicial, siendo esta la característica que revela de plano su propósito fundamental —el cual se enuncia como eje transversal de esta investigación—: hacer decir a la administración pública las palabras del juez (Yáñez Meza, 2019); de aquí la razón del vocablo “extensión”, puesto que se debe entender que es a partir de una sentencia como tipología de providencia judicial especial (sentencia U), desde la que se origina e impulsa la institución, que cobra sentido el procedimiento administrativo; y, finalmente, podría encontrarse la materialización del derecho sustancial ante la administración pública (ap) sin acudirse al proceso judicial propiamente dicho en ejercicio de cualquiera de los medios de control.
De esta forma, en el procedimiento administrativo especial de extensión de la jurisprudencia del Consejo de Estado (paeejc e) se conjugan plenamente las dos partes que integran el cpaca: el procedimiento y el contencioso administrativo; el primero, atinente a la tradicional definición en función de quien ejecuta la ley; y el segundo, concerniente a la tradicional definición en función de quien aplica la ley.
El paeejce es entonces el primer intento desde la ley para que mediante un procedimiento la administración pública fundamente sus decisiones a partir de fuentes de derecho que se crean desde el derecho de los jueces. En este panorama debe indicarse que es el derecho español2 el que se constituye como referente primordial frente al diseño de este trámite específico en Colombia.
Sin embargo, también debe precisarse que no ha sido esta la primera ocasión legislativa o que pueda construirse a partir de la Constitución colombiana del año 1991 y su sistema normativo en la que se ha tenido aquel propósito. Algunos estudios de la doctrina (Yáñez Meza, 2019) han analizado el punto desde la ley y muestran la existencia de referentes dispositivos anteriores al CPACA con los cuales se intentó establecer esa fundamentación de la decisión administrativa en el decir del juez, pero con una vigencia práctica vacía, en otros términos, con una aplicabilidad inexistente en el ejercicio de los derechos ante la administración pública por parte de las personas y ciudadanos.3
Sin duda alguna con anterioridad al cpaca el punto de partida se precisa en que no existía un procedimiento desde la ley ni por alguna otra fuente formal del derecho, sino postulados generales en los que la administración pública “[…] tendrá en cuenta [...]” determinada(s) providencia(s) judicial(es), pero, se reitera, sin el diseño de un procedimiento, lo cual hizo que ese propósito jamás se alcanzara. Por ello, la importancia de conocer las mutaciones y utilidad del procedimiento, dada su novedad y propósito fundamental en términos de descongestión4 de la jurisdicción de lo contencioso administrativo a partir de la denominada tutela administrativa efectiva.
Conforme con el régimen de transición y vigencia5 establecido para el cpaca, definido en el artículo 308 (Ley 1437/2011), el paeejce entró en vigor desde el 2 de julio del año 2012 en Colombia, presentándose con ello un límite temporal contundente en la materia, al punto en que a partir de él se construye un ‘antes de’ y un ‘después de’ frente a la institución objeto de investigación. Por tal razón, se hace indispensable entonces abordar ambas etapas y, a su vez, elegir un período de aplicación preciso en la jurisprudencia del Consejo de Estado (CE) (2 de julio del año 2012 al 31 de diciembre de 2013) para alcanzar un entendimiento completo del problema concreto de investigación.
Así las cosas y a partir del análisis anterior, se identifica el siguiente marco teórico aplicable a la problemática: 1) el momento histórico en el que no existía el paeejcetppa; 2) el momento histórico en el que entra en vigor el cpaca con el pae, pero sin haberse proferido aún la primera sentencia de unificación (su) por el Consejo de Estado con fundamento en esa nueva función; 3) el momento histórico en el que el Consejo de Estado empieza a proferir sentencia de unificación con fundamento en esa nueva habilitación legal; 4) el momento histórico en el que se intenta fortalecer la institución a través de reforma legal (Ley 2080/2021), habiendo transcurrido cerca de diez años de vigencia del cpaca.
Problema de investigación
¿Cuáles han sido las principales mutaciones y utilidad del procedimiento administrativo especial de extensión de la jurisprudencia del Consejo de Estado a terceros por parte de las autoridades en Colombia?
Esquema de resolución
Con el propósito de desarrollar el problema planteado se expondrán dos aspectos centrales: 1) el momento histórico en el que no existía el paeejcetppa en Colombia; 2) el momento histórico en el que entra en vigor el cpaca con el pae, pero sin haberse proferido aún la primera sentencia de unificación por el Consejo de Estado con fundamento en esa nueva función; 3) el momento histórico en el que el Consejo de Estado empieza a proferir sentencia de unificación con fundamento en esa nueva habilitación legal; 4) el momento histórico en el que se intenta fortalecer la institución a través de reforma legal (Ley 2080/2021), habiendo transcurrido cerca de diez años de vigencia del cpaca; 5) la injerencia de la jurisprudencia del Consejo de Estado en algunas de las mutaciones del diseño procesal en el paeejcetppa; 6) conclusiones, y 7) referencias.
El momento histórico en el que no existía el paeejcetppa en Colombia
Sin el cpaca y su paeejcetppa no se identifica diseño alguno de procedimiento a partir de la ley, subreglas jurisprudenciales o en cualquier otra fuente formal del derecho que lo hayan configurado. En este contexto, en aplicabilidad estricta del principio y control de legalidad que considera como única fuente y fundamento de la decisión administrativa a la ley como expresión de la función legislativa, el papel de la jurisprudencia era bastante limitado, siendo su injerencia incluso no considerada siquiera al momento de la resolución de peticiones o expedición de actos administrativos, aun cuando se alegara la referencia de una o un número plural de providencias.
Ahora, ¿para este momento histórico desde la ley existía alguna obligación o deber de consideración de la decisión judicial por la función administrativa?, no. Desde la ley la fórmula más relevante solo alcanzó a disponer que “[…] las entidades públicas de cualquier orden […] tendrán en cuenta los precedentes jurisprudenciales […] en materia ordinaria o contencioso administrativa [...]” (Ley 1395/2010). Luego, cualquier punto de hecho o de derecho a este respecto era impulsado por la misma jurisprudencia, principalmente de las altas cortes, mediante la cual, aunque se avanzaba cada vez más en esa lógica, no se alcanzó a tener esa vocación de generalidad, proyección a asuntos futuros y suficiente autoridad para que la decisión judicial se constituya en fundamento indiscutible de la decisión administrativa.
Finalmente, sobre este momento resulta imperativo destacar que, según el texto de la Constitución Política de Colombia de 1991 (previa al cpaca) en su artículo 230, se le definió a la jurisprudencia un contenido mínimo como criterio auxiliar; sin embargo, este no tendría alcance en relación con el ejercicio de la función administrativa, dado que en esta disposición se enuncian los criterios de la actividad jurisdiccional, no de la actividad administrativa o ejecutiva. En consecuencia, este texto a partir de su literalidad no le fue útil a la fundamentación jurisprudencial de la decisión administrativa, lo cual se agrava aún más bajo el entendimiento tradicional del principio de legalidad a partir del ejercicio de función legislativa y de la ley como fuente exclusiva de la decisión administrativa.
El momento histórico en el que entra en vigor el cpaca con el pae, pero sin haberse proferido aún la primera sentencia de unificación por el Consejo de Estado con fundamento en esa nueva función
El carácter del derecho de los jueces para la administración pública, encontrándose vigente el paeejce, es inaplicable por ausencia de un requisito esencial. En otros términos, la ap no se podría considerar ni se encontraría vinculada u obligada, y sinónimos, a seguir el derecho de los jueces en la decisión administrativa. En este sentido, ante la inexistencia de la tipología de sentencia de unificación, proferida por el Consejo de Estado a partir de la habilitación legal o competencia otorgada por el cpaca, no se cumple con el presupuesto esencial del procedimiento, lo cual lo hace inaplicable.
Sobre este momento es angular aclarar que el mismo CPACA en su artículo 270 previó que existían a su entrada en vigencia providencias que tendrían el carácter de sentencias de unificación en cuanto hayan sido proferidas por el CE: 1) por importancia jurídica, o 2) por trascendencia económica o social, o 3) por necesidad de unificar o sentar jurisprudencia, o 4) al decidir los recursos extraordinarios y 5) las relativas al mecanismo eventual de revisión previsto en el artículo 36A (Ley 270/1996).
Por supuesto, a la entrada en vigencia del cpaca, esta jurisprudencia no estaba identificada e individualizada por la ley, menos aún por el buscador de jurisprudencia del ce en su web institucional, ni por algún otro sistema externo, haciendo inaplicable el paeejcetppa. Frente a esta apremiante realidad que amenazaba la utilidad del pa e, el ce publica en el año 2014 un importante y exhaustivo estudio en el que se realiza un análisis gráfico y estadístico de “las (i) providencias proferidas por la Sala Plena de lo Contencioso Administrativo entre el 4 de julio de 1991 (promulgación de la Constitución Política de 1991) y el 2 de julio de 2012 (entrada en vigencia de la Ley 1437 de 2011); (ii) providencias de la Sala Plena de la Sección Segunda, desde el año 1999 hasta el 2 de julio de 2012; y (iii) providencias de la Sala Plena de la Sección Tercera desde el año 2010 hasta el 2 de julio de 2012” (Consejo de Estado, 2014).
Dentro de los resultados expuestos se indica que fueron consultados 35 851 archivos, respecto de los cuales en un principio se pensó que aparentemente en 4000 se cumplía con los requisitos del artículo 270 para ser consideradas su; posteriormente, al hacerse cada vez más precisos los criterios de selección, se encuentra que 650 de estas providencias podrían ser catalogadas como su; finalmente, al depurar aún más los criterios frente al contenido del artículo 102 (Ley 1437/2011), concluye el estudio que tan solo 97 resultan catalogadas como de unificación con fines de extensión.
Esta publicación en el libro titulado Las sentencias de unificación jurisprudencial y el mecanismo de extensión de la jurisprudencia se da aproximadamente hacia el mes de septiembre del año 2014, según el catálogo isbn que gestiona la Cámara Colombiana del Libro;6 luego, solo hasta esa fecha fue posible conocer cuál era la jurisprudencia del ce, expedida con anterioridad al cpaca, que alcanzaba esa tipología su, con lo cual el litigio del pae seguramente fue inexistente o debió ser muy reducido entre el período comprendido entre el 2 de julio de 2012 y el 8 de septiembre de 2014; en otros términos, inútil respecto a la protección y garantía de los derechos en sede del procedimiento administrativo y jurisdiccional.
Efectivamente y a partir del análisis expuesto, si el ce no expide providencias, las cuales incluso debe denominar formalmente como su, el paeejcetppa pierde toda utilidad. En este sentido, como utilidad previa teniendo en cuenta los medios de control que se usaron en esas 97 finales providencias que se caracterizaron como de unificación con fines de extensión, en este estudio se determinó que “[…] el 44,8 % corresponden a sentencias proferidas por la Sala Plena de la Sección Segunda; el 29,5 % se refieren a recursos extraordinarios de súplica; el 16,3 % sentencias proferidas por la Sala Plena de la Sección Tercera y con una participación del 6,1 % las sentencias de Sala Plena por importancia jurídica, trascendencia económica y social y los recursos extraordinarios de revisión” (Consejo de Estado, 2014). Sobre estas 97 providencias el estudio no caracteriza los medios de control empleados.
Finalmente, en un dato que resulta importante, sobre las 650 providencias que podrían ser catalogadas como su, según este estudio, en aquel que más se encontró alcance de unificación fue en la nulidad simple con un 51,07 %, seguida de la nulidad y restablecimiento del derecho en un 36,76 %, nulidad electoral en un 4,61 %, reparación directa en un 3,07 %, nulidad por inconstitucionalidad en un 1,53 %, controversias contractuales en un 0,76 % y pérdida de investidura (concejal) con un 0,46 %.
Sobre este momento, habiéndose afirmado que el paeejce es inaplicable por ausencia de un requisito esencial, debe plantearse la siguiente cuestión: ¿en la actualidad ha sido utilizada alguna de esas 97 providencias catalogadas por el ce como de unificación para dar inicio, trámite y decisión al pae?
El momento histórico en el que el Consejo de Estado empieza a proferir sentencia de unificación con fundamento en esa nueva habilitación legal
El carácter del derecho de los jueces para la administración pública, encontrándose vigente el paeejce, es un deber. En otros términos, la administración pública se encuentra vinculada u obligada, y sinónimos, a seguir el derecho de los jueces. En este sentido, habiéndose proferido una sentencia de unificación por el Consejo de Estado en ejercicio de la habilitación otorgada por el cpaca, se cumple el presupuesto esencial del procedimiento, haciéndolo aplicable.
Como se indicó, solo hasta el año 2012 y luego de más de cien años de permanentes oscilaciones respecto a la decisión judicial y su aplicabilidad a casos futuros por los jueces e intentos respecto a la administración pública, se crea un procedimiento especial, exclusivo para ese propósito. El primer referente en esta materia es dado por la ley “que adiciona y reforma los códigos nacionales, la Ley 61 de 1886 y la 57 de 1887”, a través de la figura de la doctrina legal más probable (Ley 153/1887), el último, el paeejcetppa (Ley 1437/2011).
Con ello, si la principal causa por la que la figura del precedente jurisprudencial (Ley 1395/2010) no alcanzó el efecto que se perseguía fue la inexistencia de un procedimiento, el hecho de que la ley se haya ocupado directamente del asunto es muy relevante, pues se atendió el problema estructural de la institución. Ahora bien, a partir de esta realidad surgen nuevos cuestionamientos, así: ¿cómo es el procedimiento que se activa con una sentencia tipo U?, ¿cómo debe ser ese procedimiento?, ¿se tuvo en cuenta esa realidad previa al momento de crear el trámite?, ¿la estructura del procedimiento ha permitido la aplicabilidad de la extensión de la jurisprudencia a partir de los casos que durante esta vigencia se han llevado ante el Consejo de Estado?
Desde este contexto, se reitera que la institución en la cual se enmarca el pae es la proyección del caso pasado hacia el asunto futuro, destacando como finalidad “[…] beneficiar a aquellas personas que consideran que se les deben hacer extensivos los efectos de una sentencia de obligatorio cumplimiento —artículo 270 cpaca— que presenta identidad fáctica y jurídica con el asunto sobre el cual piden un trato idéntico” (Auto RD 51853/2016).7
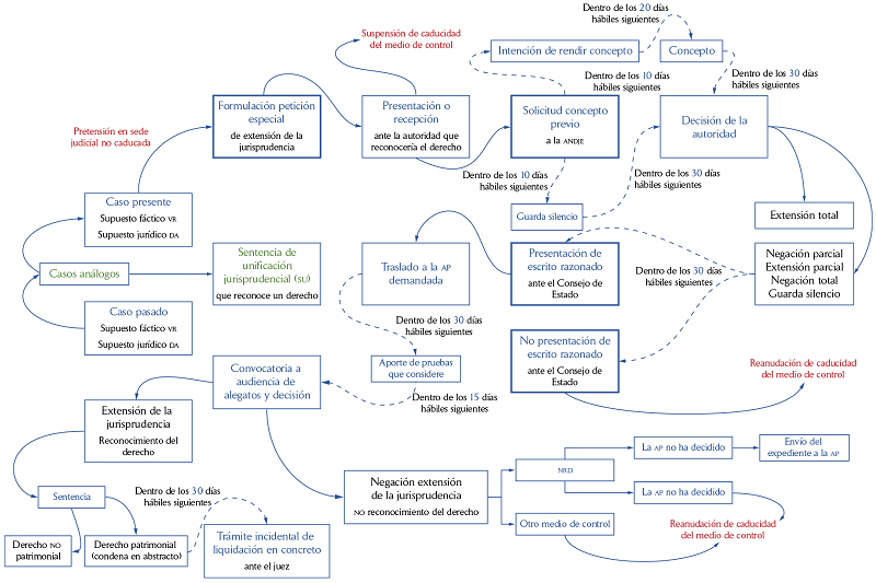
El esquema básico del procedimiento administrativo y para el logro de ese propósito ante la ap, definido en el artículo 102 del cpaca originario, se ilustra en la figura 1.
Posteriormente, con la entrada en vigencia de la disposición “por medio de la cual se expide el Código General del Proceso y se dictan otras disposiciones” (Ley 1564/2012), el diseño procesal fue alterado o mutado por el artículo 614, el 12 de julio del año 2012, es decir, tan solo diez días después de haberse expedido el cpaca (Ley 1437/2011), configurándose como se observa en la figura 2.
Seguidamente, el cpaca fue modificado con la disposición “por medio de la cual se reforma el Código de Procedimiento Administrativo y de lo Contencioso Administrativo —Ley 1437 de 2011— y se dictan otras disposiciones en materia de descongestión en los procesos que se tramitan ante la jurisdicción” (Ley 2080/2021), la cual entró en vigencia el 25 de enero de 2021; sin embargo, debe indicarse que el diseño procesal ante la ap no fue alterado con esta ley, razón por la que lo expuesto en la figura 2 se mantiene en la actualidad a pesar de la reforma realizada a través del artículo 17.
En esta nueva ley se trae todo el texto del artículo 102 de la Ley 1437, siendo dos las modificaciones o mutaciones, una de ellas poco trascendental, incluso irrelevante; y otra muy significativa, identificándose las siguientes:


Se eliminó como requisito de la petición especial la opción de allegar “copia de la sentencia de unificación que se invoca a su favor”, dejando la otra opción que la ley definía en forma alternativa de “al menos la referencia de la sentencia de unificación que se invoca a su favor”.8
Se eliminó una de las tres causales de negación de la petición de extensión por la ap, particularmente la contemplada en el numeral 3.9
Hasta este momento procesal, el diseño del procedimiento ante las ap conlleva que se expida un acto administrativo expreso o ficto de carácter particular. Expreso en el caso de negación o extensión parcial o de una negación total de la petición de extensión; y ficto en el evento en el que se guarde silencio.
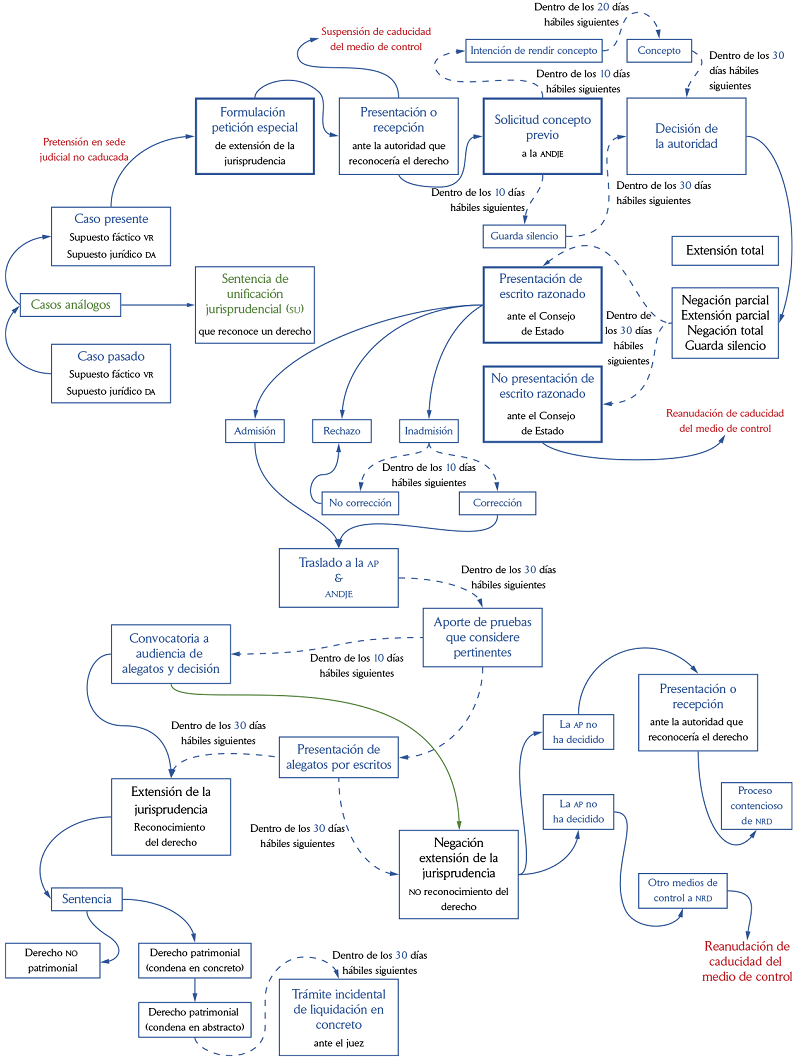
A partir de lo anterior, en el agotamiento de esa primera parte del procedimiento ante la ap y de la prerrogativa en la PRESENTACIÓN DEL ESCRITO RAZONADO ante el Consejo de Estado, el diseño procesal continúa conforme con el esquema de la figura 3. Se ilustrará el diseño procesal a partir del cpaca originario y, posteriormente, a partir de las mutaciones introducidas por la Ley 2080.
Seguidamente, el cpaca fue modificado con la disposición “por medio de la cual se reforma el Código de Procedimiento Administrativo y de lo Contencioso Administrativo —Ley 1437 de 2011— y se dictan otras disposiciones en materia de descongestión en los procesos que se tramitan ante la jurisdicción” (Ley 2080/2021), la cual entró en vigencia el 25 de enero de 2021; aquí, contrario a lo sucedido ante la ap, debe indicarse que el diseño procesal fue alterado significativamente con esta ley, razón por la que lo expuesto en la figura 3 no se mantiene en la actualidad, dada la mutación efectuada principalmente a través del artículo 77.

De tal forma que ahora en sede administrativa, cuando el ciudadano acude ante la administración pública empleando como fundamentos de derecho para su caso el decir del juez en una providencia calificada —sentencia de unificación—, esta debe seguir un procedimiento, el cual se terminará en medio de una férrea disertación en torno a los hechos y las disposiciones que soportan la petición en el caso presente y los supuestos fácticos y jurídicos de ese caso pasado. Un escenario que ahora no puede eludir la administración dado el deber que desde la ley se le exige en la aplicación uniforme de la jurisprudencia.
No se trata ahora entonces tan solo de ‘tenerla en cuenta’, entendida desde una facultad que permite la elusión en la aplicación de lo dispuesto, sino de un auténtico estudio que exige motivación por la administración pública, esto como reflejo de la democracia constitucional en la forma en que se construye y se toma la decisión administrativa.10
El momento histórico en el que se intenta fortalecer la institución a través de reforma legal (Ley 2080/2021), habiendo transcurrido cerca de diez años de vigencia del cpaca
A partir de esta configuración del procedimiento en sede del ce, su reforma mediante la Ley 2080 incorporó numerosas mutaciones, dentro de las cuales se destacan las siguientes: 1) la exigencia del derecho de postulación para la presentación del escrito razonado ante el ce; 2) configurar como requisito del escrito razonado el evidenciar que como interesado se encuentra en similar situación de hecho y de derecho a la del demandante al cual se le reconoció el derecho en la sentencia de unificación invocada; 3) configurar como requisito del escrito razonado la manifestación, bajo la gravedad de juramento, de que se entenderá prestado con la sola presentación de la solicitud que no ha acudido a la jurisdicción de lo contencioso administrativo con el fin de obtener el reconocimiento del derecho que se pretende; 4) una vez se presenta el escrito razonado, se sigue como acto procesal una decisión de admisión, inadmisión o rechazo, previa consideración de causales especiales; 5) se vincula al trámite a la Agencia Nacional de Defensa Jurídica del Estado (andje); 6) frente a la solicitud de pruebas que podría hacer la autoridad o la andje se incluye la cualidad de que estas sean “pertinentes”.
Otras de ellas son: 7) la audiencia de alegatos y decisión queda como uno de los dos caminos luego del aporte de pruebas, y además se adiciona que podrá ordenarse la presencia del funcionario de la entidad que tenga la competencia para decidir el asunto; 8) la orden de comparecer del funcionario que defina el ce constituye una obligación so pena de incurrir en falta grave; 9) se vincula al trámite al MINISTERIO PÚBLICO para posibilitarle la presentación de alegatos; 10) si la solicitud de extensión se estima procedente, ahora se expresa en la norma que la decisión tendrá los mismos efectos del fallo “extendido”, antes refería al fallo “aplicado”; 11) si el fallo implica el reconocimiento de un derecho patrimonial, en esa misma decisión debe hacerse la condena en concreto con base en las pruebas aportadas en el caso de existir acervo probatorio, y 12) si no existe acervo probatorio suficiente para la liquidación, se posibilita la condena en abstracto previa solicitud de parte para el inicio e impulso de trámite incidental.
Todo esto se modificó o mutó a poco más de nueve años de la expedición del cpaca respecto a la institución, con la ley expedida el 25 de enero de 2021 (Ley 2080/2021), pero no fueron estas todas las mutaciones, dado que, aunque no amplía las tipologías de providencia que hacen aplicable el paeejcetppa, por cuanto solo la SENTENCIA DE UNIFICACIÓN activa el pae, sí crea una nueva tipología de providencia en el AUTO DE UNIFICACIÓN,11 lo que constata la que podría caracterizarse como una política judicial a partir de la cual se configuran decisiones judiciales que tendrían una mayor pretensión de generalidad, a fin de alcanzar una mayor coherencia y uniformidad en la aplicación del derecho y en la ejecución de la ley por parte no solo de la función jurisdiccional, sino de la función administrativa.
Sobre la sentencia de unificación jurisprudencial, dicha mutación, dada a través de los artículos 78 y 79 (Ley 2080/2021), reconoce otro ámbito de acción de esta al indicar que tendrían el carácter de sentencias de unificación aquellas que hayan sido proferidas por el ce para 6) precisar el alcance de las su o resolver las divergencias en su interpretación y aplicación.
Ahora, con el artículo 79 (Ley 2080/2021) se incorporan importantes mutaciones al artículo 271 (Ley 1437/2011), el cual es clave respecto del procedimiento que se diseña para la expedición de la providencia U; aquí se configuraron numerosas mutaciones, dentro de las cuales se destacan las siguientes: 1) el ce puede asumir el conocimiento de asuntos pendientes de fallo, pero no solo de ellos, sino de decisiones interlocutorias; 2) a la andje ahora se le da legitimación para solicitar al ce, aunque con dos limitaciones, la primera, que haya intervenido en el asunto o se haya hecho parte dentro de proceso; y la segunda, la petición de selección debe formularla antes de que se registre ponencia de fallo; se amplía el escenario de origen del expediente que eventualmente puede seleccionarse para ejercer función de unificación, dado que los asuntos pueden provenir de (a) las secciones del ce, (b) sus subsecciones, (c) los despachos de los magistrados que integran esas subsecciones, (d) o de los tribunales. Aquí la hipótesis (c) marca la mutación.
Otras que deben considerarse son: 4) se define una competencia exclusiva de la Sala Plena de lo Contencioso Administrativo cuando la decisión que se pretenda unificar o sentar jurisprudencia sea sobre aspectos procesales transversales a todas las secciones del ce; 5) la petición de función de unificación al ce, que desde el cpaca originario es especial y calificada, se amplía en sus causales de procedencia, dado que la “exposición sobre las circunstancias”, aunque debió emplearse mejor la expresión “fundamentación de hecho y de derecho”, ahora puede hacerse teniendo en cuenta que sea necesario “precisar el alcance de las su o resolver las divergencias en su interpretación y aplicación”, y 6) se ordena la implementación de “un mecanismo electrónico de fácil acceso” para visibilizar los asuntos que están en trámite en virtud de la función de unificación del ce.
Como se ha visto, la estructura del procedimiento comporta múltiples hipótesis que para una cabal comprensión exige abordar una a una sus etapas. Solo así es posible conocer cómo es el procedimiento. Cabe resaltarse que el ce será competente para extender los efectos de jurisprudencia solo si previamente se ha cumplido el trámite del pae ante la ap respectiva, de lo contrario no podría ejercer esa función de extensión, configurándose finalmente desde la ley, conforme se muestra en la figura 4.
La injerencia de la jurisprudencia del Consejo de Estado en algunas de las mutaciones del diseño procesal en el paeejcetppa
A partir de la entrada en vigencia del cpaca el 2 de julio de 2012, incluso sin conocerse las providencias que se catalogaban como de unificación y que cumplieran los requisitos para pretender su extensión, era posible accionar el paeejce ante cualquier autoridad o ap, de tal manera que se podía iniciar la actuación y, ante la probable negación de lo peticionado y a instancias del ce, eran expedidas providencias que desde entonces fueron y han ido advirtiendo vacíos estructurales del diseño de la ley. Estas providencias son principalmente autos que han tratado contenidos procesales. Lo anterior, se considera, fue la principal razón por la que la

Ley 2080 creó la nueva tipología de providencia del auto con función de unificación.12 El primero de los autos expedidos en este trámite del pae se identificó en el expedido el 1º de febrero de 2013 por la Sección Cuarta (Auto NRD 19718/2013).

Advertidas algunas de las mutaciones que ha tenido el paeejcetppa, se ilustra la realidad en la utilidad del paeejce en los primeros 19 meses (2 de julio de 2012 al 31 de diciembre de 2013) desde la entrada en vigencia de la Ley 1437 del año 2011 y de algunas providencias en las que se constata mutación al procedimiento de los años 2015 y 2016, a partir de dos opciones hermenéuticas posibles al respecto: (i) casos en los cuales se han extendido los efectos de la jurisprudencia del ce y (ii) casos en los cuales no se han extendido los efectos de una sentencia de unificación por el ce.
Como se observa en esta muestra, en el 100 % de los casos no se extendieron los efectos de la jurisprudencia del ce, lo cual es claro en la inclinación a la derecha del punto (•).13
A partir de esta aplicabilidad que ha tenido el procedimiento, limitando el análisis a estas ocho providencias, dentro de las cuales se encuentra la totalidad de las expedidas por el ce del 2 de julio de 2012 al 31 de diciembre de 2013, se identifican las variaciones de la tabla 2.

Teniendo en cuenta esta primera providencia (Auto NRD 19718/2013), uno de los requisitos de la petición especial es la referencia de la sentencia de unificación que se invoca a favor; sin embargo, en el caso la petición de extensión se fundamentó en seis sentencias de nulidad y restablecimiento del derecho (nrd) proferidas por la Sección Cuarta que, en criterio del ce, no cumplían los presupuestos legales para que proceda el trámite y estudio de la solicitud, por cuanto ninguna de ellas tuvo como objeto unificar la jurisprudencia o cualquiera de las otras finalidades respecto de los asuntos de los tribunales, aunado a que para la época en que se profirieron esas providencias allegadas, años 2009 y 2010, no existía esa habilitación legal en cabeza del ce.
Bajo esta consideración, aunque en este auto no se considera el papel que en el pae tendría toda la jurisprudencia que no alcanza a ser categorizada como de unificación, de ella sí se puede inferir que esta es inaplicable para la procedencia de una eventual extensión. A este respecto, es importante afirmar que en este momento histórico el ce no se pronuncia sobre el papel de esta jurisprudencia, con lo cual queda en la mayor indefinición el papel de la jurisprudencia no unificadora como criterio de la actividad administrativa al momento de expedir un acto administrativo, formular la actuación contractual, entre las otras formas de expresión de la función administrativa.
Sobre la segunda de las providencias es clave indicar lo allí motivado, en el sentido de que por el hecho de ser expedida una providencia por la Sala Plena del ce o por una de sus secciones no por ello es una sentencia de unificación, lo cual operaría tanto para los proferidas con anterioridad y con posterioridad a la entrada en vigencia del cpaca. Ahora, en cuanto a la jurisprudencia de la Corte Constitucional, tanto en el ejercicio de control abstracto como concreto esta no sería aplica en el paeejce, por cuanto la ley limitó exclusivamente esa aplicabilidad a la sentencia de unificación dictada por el ce. En consecuencia, hay dos hipótesis que se deben diferenciar: 1) accionar ante el ce a través del escrito razonado o accionar ante las ap a través de la petición especial, para lo cual solo es útil la sentencia de unificación; y 2) que al momento de resolverse la petición o sobre el escrito razonado deban aplicarse las decisiones de la Corte Constitucional de manera preferente (Sentencia C-634/2011).
De este último punto, consideramos que no es claramente diferenciable una y otra hipótesis, dado que la aplicación de las decisiones de la Corte Constitucional (precedente constitucional) se debe presentar tanto respecto de la decisión administrativa sobre la petición especial como en la decisión judicial de la sentencia del ce en el caso en que se extiendan los efectos. Luego, en nuestro criterio, se trata de una diferenciación forzada la que hace el ce, que dificulta el entendimiento de la institución y la aplicabilidad del paeejcetppa. En términos prácticos, según estas providencias (autos) que se analizan, si se fundamentó la petición especial o el escrito razonado en precedente constitucional (de la cc), se generaría un rechazo de la solicitud de extensión por improcedente, frente a lo cual ¿cómo operaría ese deber de aplicación con preferencia?
Con lo anterior, es imperioso indicar que el mismo ce no ha sido plenamente unívoco en torno de la jurisprudencia que hace aplicable el paeejce al entender que
[…] el procedimiento de extensión de la jurisprudencia del Consejo de Estado es aplicable no solamente a las sentencias de unificación jurisprudencial que allí se definen, sino también a todo precedente judicial adoptado por el Consejo de Estado, entendido como una sentencia en la cual esta corporación haya adoptado una postura interpretativa determinada frente a un punto de derecho, sea que se haya desarrollado en una línea jurisprudencial o no, y siempre que se encuentre vigente y actualizada en tanto postura jurisprudencial del Consejo de Estado (Auto NRD 2039-12/2013),
siendo esta una postura que apertura la interpretación restrictiva respecto a la exclusividad de la sentencia de unificación, tesis que, en perspectiva de las mutaciones incorporadas en la Ley 2080, podría afirmarse, fue descartada expresamente teniendo en cuenta el énfasis que hizo el legislador en las numerosas menciones respecto de la sentencia de unificación.
Finalmente, otro aspecto totalmente distinto y diferenciable ocurre con la hipótesis en la que se solicite la extensión de la jurisprudencia de una sentencia de casación proferida por la Corte Suprema de Justicia, lo cual resulta a todas luces improcedente, no solo por ser el ámbito propio de sujetos del derecho privado, sino por cuanto claramente la ley y la jurisprudencia constitucional en control abstracto han dispuesto la aplicación de esa exclusiva jurisprudencia (la del Consejo de Estado y la Corte Constitucional) por parte de las autoridades al resolver los asuntos de su competencia, en otros términos, cuyo final conocimiento ha sido asignado a la jurisdicción de lo contencioso administrativo.

Tomando en consideración esta providencia (Auto NRD 21073/2015), la presentación del escrito razonado ante el ce debe ser posterior a la previa formulación de la petición especial de extensión que se hace ante la ap competente para el reconocimiento del derecho específico; en otros términos, no puede acudirse ante el ce de manera directa y principal solicitando la extensión de una sentencia de unificación sin antes haber acudido ante la ap. Es importante destacar que en esta providencia nada se motiva en torno a la consecuencia de presentar ese escrito razonado de manera principal frente a la suspensión del término de caducidad. Consideramos que en este último caso no debería operar esta suspensión, lo cual debió tratarse en la reforma, estimándose oportuno el diseño de un parágrafo 3 al artículo 269 (Ley 1437/2011).
Por otro lado, resulta relevante en el asunto frente a la procedencia de la petición lo relativo a la sentencia de unificación que se invoque en el caso, concretamente con relación a su debida identificación. Ahora, el ce no hace un listado respecto de lo que significa esa debida identificación de la providencia, sin embargo, a partir de la motivación que se hace tendrían que considerarse: 1) la fecha, 2 el radicado, 3) el magistrado ponente. Por otro lado, también en cuanto a esa debida identificación, en este pae resulta imperativo además que la sentencia de unificación invocada en sede administrativa y en sede judicial sea la misma, dado que de no ser así, entre otros, se vulneraría el derecho de contradicción y defensa de la entidad demandada (Auto NRD 2039-12/2013). De aquí que sea angular la completud del derecho de petición especial, en todos sus apartes y requisitos, pues la exigencia de congruencia a instancias del ce es estricta.
En esta misma providencia se destaca la exigencia para la admisión del escrito razonado de extensión del derecho de postulación, lo cual encontraría, en nuestro concepto, plena justificación en la medida de que se trata de un procedimiento administrativo especial y complejo a instancia de un órgano jurisdiccional, que incluso en el Auto NRD 21073 de 2015 se denomina por el ce como “demanda de extensión de jurisprudencia”, aunque en este punto el ce ha sido contradictorio si se tiene en cuenta que en un asunto pasado afirmó que “esta solicitud no tiene la connotación de demanda, pues en ella no se materializa el derecho de acción, sino que ostenta una naturaleza de petición judicial, por consiguiente, su proposición no da inicio a un litigio contencioso, sino a un trámite que no imposibilita el derecho de interponer, a posteriori, el medio de control respectivo” (Auto RD 46213/2013). Ahora, aunque esta subregla14 se llevó a una de las reformas de la Ley 2080, no se configuró como causal para el rechazo de plano del escrito razonado de extensión.

Teniendo presente esta providencia (Auto NRD 2800-12/2013), una vez es resuelta de manera negativa total o parcialmente la petición especial por la ap respectiva o transcurrido el término de 30 días hábiles desde su presentación y esta guardó silencio, la parte actora debe acudir ante el dentro de los 30 días siguientes. Ahora, el cpaca originario no estableció expresamente consecuencia alguna sobre la presentación extemporánea; sin embargo, esta jurisprudencia bajo esta hipótesis resolvió RECHAZAR DE PLANO la solicitud de extensión.

Teniendo en cuenta esta providencia (Auto RD 51853/2016), la presentación de una demanda y acción ante el juez contencioso administrativo afecta la viabilidad o los presupuestos para tramitar el paeej. Esta subregla encuentra múltiples justificaciones, dado que el inicio y trámite del paeejce 1) no es obligatorio; así mismo, según la ley, la presentación de ese derecho de petición especial 2) suspende la caducidad del medio de control respectivo, luego sería contradictorio posibilitar el trámite paralelo del proceso judicial o que esté también en curso, en otros términos, si se considera que una vez finalizado este, al negarse la extensión por el ce, se reanuda o habilita la posibilidad de formular la demanda; además, significaría aludir, variar o alterar la competencia de la jurisdicción para conocer el asunto por voluntad de las partes, contrariando lo que ha establecido el legislador, ya que podría generarse contradicción de decisiones (una en virtud del pae por parte del ce y otra del juez natural del proceso) por afectación del principio del juez natural, lo cual se agrava en el hecho de que tanto la decisión del ce como del juez del proceso hacen tránsito a cosa juzgada; 3) con la admisión del pae resultaría en un desgaste de la administración de justicia. De tal manera que es suficiente la justificación de esta subregla, más allá de afirmar simplemente que se trata de un procedimiento administrativo especial.
Con lo anterior, si era presentada una demanda ante la jurisdicción y luego se presenta la petición de extensión, esta situación se consideró inviable e imposibilita el pronunciamiento, debiendo desestimarse por improcedente; de igual forma, si era presentada la petición de extensión y luego era presentada la demanda, operaría igual razonamiento.
Conclusiones
En el paeejcetppa se da tratamiento a la institución de proyección del caso pasado (en sentencia U) al asunto presente en el escenario de la actuación administrativa y en el ejercicio de la función administrativa en general. Con semejante propósito, sobre este pae se deben considerar dos momentos clave desde la entrada en vigencia del cpaca: el primero, a partir del instante en que se crea el paeejce, es decir, cuando el ciudadano solo disponía de 97 sentencias de unificación, en principio sin saber cuáles eran, y una vez se conocen, que es cuando el ce hace la publicación del libro Las sentencias de unificación jurisprudencial y el mecanismo de extensión de la jurisprudencia hacia el mes de septiembre del año 2014. Teóricamente solo hasta ese período en el que existe el conocimiento de cuáles son la sentencia U podría haberse empezado a dar aplicación y tener utilidad el procedimiento administrativo especial. La presente investigación abordó exclusivamente parte de este primer momento.
El segundo, cuando el ce comienza a emitir sentencia de unificación con fundamento en esa nueva función o habilitación legal dada por el cpaca originario, particularmente desde los artículos 270 y 271. En este momento, de acuerdo con información disponible en uno de los enlaces institucionales del ce, existirían aproximadamente 13015 providencias de esta naturaleza. Teóricamente solo hasta este suceso en el que se expiden sentencias con denominación formal de unificación el pae debería haber alcanzado su mayor auge en su aplicación y utilidad.
La existencia de un procedimiento no es cuestión trivial, esto por cuanto solo a través de ese diseño o de un diseño procesal es que es posible la materialización de los derechos, lo cual es evidencia de una auténtica democracia procedimental. Sin duda alguna, la regulación del artículo 102 del cpaca en cuanto al objeto de estudio realizó lo que desde el artículo 89 constitucional se definió como mandato al legislador, en forma equivocada bajo la denominación protección judicial de los derechos.16 Se afirma que es una titulación equivocada, ya que con instrumentos como el paeejce la tutela efectiva deja de ser un discurso exclusivo del juez y pasa a ser un verdadero fin en sede administrativa.17
Las diferentes expresiones que se utilizan frente a la “vinculatoriedad” de la jurisprudencia, o bajo nuestro entendimiento proyección del caso pasado al asunto futuro, desde la formula “deben tener en cuenta” hasta la concepción de “obligación”, presentan un procedimiento y decisión final por las ap que debe comportar una exigente motivación. En esta perspectiva, la jurisprudencia constituye una fuente o criterio principal o directo al momento de proferir o comportar el acto, hecho, omisión u operación administrativa, el contrato estatal o cualquier otra forma de expresión de la función administrativa.
Las consideraciones que en su momento histórico el ce denominó en numerosas providencias bajo la expresiones “pronunciamiento sobre la viabilidad de tramitar la solicitud de extensión”, “consideraciones para determinar la procedencia de la solicitud de extensión”, “presupuestos para tramitar la solicitud”, “requisitos formales o legales” o “requisitos de procedibilidad de la solicitud de ejce”, que, en otros términos, también nombró como “exigencias para la admisión de una solicitud de ej por el ce”, finalmente se materializaron en una de las mutaciones que incorporó la Ley 2080 como CAUSALES PARA EL RECHAZO DE PLANO DE LA PETICIÓN DE EXTENSIÓN, siendo posible determinar el esquema de la tabla 6.

Así mismo, a partir de la aplicación y trámite del paeejce en el período que se determinó como objeto de investigación, es posible establecer las propuestas de reforma que se enuncian en la tabla 7.


El diseño propuesto en la Ley 2080 en cuanto a un mecanismo electrónico de fácil acceso que permita visibilizar los asuntos que están en trámite en virtud de la función de unificación del ce es estructural para que el paeejcetppa goce de una mayor utilidad. Esto impacta a la ciudadanía en general, aunque directa y principalmente se requiera por todos los integrantes del ce, así como de los juzgados y tribunales. A este respecto debe indicarse que se olvidó en ese parágrafo del artículo 79 de la Ley 2080 reconocer al sujeto del abogado litigante y a las ap en virtud del deber de aplicación uniforme de las normas y la jurisprudencia.
En España, el procedimiento definido en la disposición original (Ley 29/1998) contemplaba como sujeto al que se dirige la solicitud de extensión a la administración pública, al indicar “la solicitud deberá dirigirse a la administración demandada”, un diseño que fue modificado o mutado posteriormente (Ley Orgánica 19/2003) tan solo poco más de cinco años después, y esta fue trasladada al juez al disponerse que “la solicitud deberá dirigirse directamente al órgano jurisdiccional competente […]”. Con las mutaciones introducidas por la Ley 2080 del 25 de enero de 2021 se pone a prueba nuevamente la utilidad y optimización de la institución, en perspectiva de no tener que generar en un futuro una mutación que traslade al juez administrativo esta competencia, tal como ocurrió en España en el año 2003.
La duración del trámite del paeejcetppa teniendo en cuenta las ocho providencias analizadas y a partir de la fecha de presentación de la petición especial ejce ante ap, pasando por la fecha de resolución petición por la ap, la fecha de presentación escrito razonado ante el ce y, finalmente, la fecha de la providencia expedida por el ce, evidencia un promedio de duración del trámite de 17 meses aproximadamente, con un lapso mínimo aproximado de 5 meses (Auto RD 46213/2013) y un tiempo máximo de 46 meses (Auto N 20893/2016). Este tiempo puede resultar muy importante de cara a la operancia de la caducidad de los medios de control, dado que estratégicamente en el litigio podría darse inicio al pae, con el propósito de disponer de un mayor tiempo para el estudio del caso, búsqueda y recaudo de pruebas, etc., de cara al futuro proceso contencioso administrativo.
La crisis en la sistematización de las sentencias de unificación que profirió el Ce con anterioridad a la entrada en vigencia del cpaca es dramática. Esto se hace evidente en el caso de Édgar Murcia Rodríguez versus municipio de Barrancabermeja (Auto RD 46213/2013), en el que se admitió el escrito razonado presentado allegándose como sentencia de unificación la proferida por la Sección Tercera, Subsección A, del 7 de abril de 2011, en ejercicio del medio de control de reparación directa (Sentencia RD 20750/2011), siendo esta una sentencia que no se encuentra listada en el libro Las sentencias de unificación jurisprudencial y el mecanismo de extensión de la jurisprudencia. Si el escrito razonado fue admitido o en término de esta providencia se decidió: “Tramítese la solicitud de extensión de la jurisprudencia […]”, significa que esa providencia fue considerada como una sentencia de unificación.
El paeejce es aplicable respecto de las pretensiones de reparación y no operaría exclusivamente sobre las que recaen en el acto administrativo. Ello se justificaría por la categorización de sentencias de unificación con fines de extensión, las cuales se identificaron, entre otros medios de control, en ese 4,61 % de sentencias de reparación directa respecto del total de las 97 sentencias de unificación con fines de extensión que identificó el ce en el estudio efectuado en el año 2014.
En el lapso comprendido entre el 2 de julio de 2012 (entrada en vigencia de la Ley 1437 de 2011) y el 31 de diciembre del año 2013 no se identificó ningún caso de extensión de una sentencia de unificación a instancias del ce, lo cual tendría una justificación en el hecho de que para ese momento el diseño procesal luego del aporte de pruebas definía el llamado a audiencia de alegatos y decisión, siendo este un acto procesal que no se encuentra disponible en la web institucional del ce ni en ninguno otro sistema de información. Al respecto, y en aplicación de lo dispuesto en la reforma de la Ley 2080 (parágrafo único del artículo 271), el ce debería, en implementación de ese “mecanismo electrónico de fácil acceso”, posibilitar herramientas que permitan a partir de una adecuada sistematización tener acceso a esos actos procesales de audiencia, a fin de propender por una progresiva mayor utilidad del procedimiento.
Referencias
Arboleda Perdomo, E. J. (2012). Comentarios al nuevo Código de Procedimiento Administrativo y de lo Contencioso Administrativo (2ª ed.). Legis Editores S.A.
Arias García, F. (2017). El impacto del Código General del Proceso en la jurisdicción contenciosa administrativa. Grupo Editorial Ibáñez.
Clavijo Cáceres, D. G. (2010). Introducción al estudio del derecho procesal administrativo. Universidad Simón Bolívar.
Consejo de Estado, Sala de lo Contencioso Administrativo, Sección Tercera, Subsección A. Sentencia RD 20750 del 7 de abril de 2011, Radicación 52001-23-31-000-1999-00518-01(20750), C. P. Mauricio Fajardo Gómez.
Consejo de Estado, Sala de lo Contencioso Administrativo, Sección Cuarta. Auto NRD 19718 del 1º de febrero de 2013, Radicación 11001-03-27-000- 2012-00045-00 (19718), C. P. Martha Teresa Briceño de Valencia. https://www.consejodeestado.gov.co/documentos/boletines/120/S4/11001-03-27-000-2012-00045-00(19718).pdf
Consejo de Estado, Sala de lo Contencioso Administrativo, Sección Tercera. Auto RD 45629 del 15 de febrero de 2013, Radicación 11001-03-26-000-2012-00074-00(45629), C. P. Stella Conto Díaz del Castillo.
Consejo de Estado, Sala de lo Contencioso Administrativo, Sección Tercera, Subsección C. Auto RD 46213 del 4 de abril de 2013, Radicación 11001-03-26-000-2013-00019-00(46213), C. P. Enrique Gil Botero.
Consejo de Estado, Sala de lo Contencioso Administrativo, Sección Segunda, Subsección A. Auto NRD 2800-12 del 24 de julio de 2013, Radicación 11001-03-25-000-2012-00932-00(2800-12), C. P. Gustavo Eduardo Gómez Aranguren.
Consejo de Estado, Sala de lo Contencioso Administrativo, Sección Segunda, Subsección A. Auto NRD 2039-12 del 16 de agosto de 2013, Radicación 11001-03-25-000-2012-00532-00(2039-12), C. P. Gustavo Eduardo Gómez Aranguren.
Consejo de Estado, Sala de lo Contencioso Administrativo, Sección Cuarta. Auto NRD 20093 del 15 de enero de 2014, Radicación 11001-03-27-000-2013-00017-00 (20093), C. P. Jorge Octavio Ramírez Ramírez. https://www.consejodeestado.gov.co/documentos/boletines/139/S4/11001-03-27-000-2013-00017-00(20093).pdf
Consejo de Estado, Sala de lo Contencioso Administrativo, Sección Segunda. Auto 4305-13 del 29 de enero de 2014, Radicación 11001-03-25-000- 2013-01673-00(4305-13), C. P. Gustavo Eduardo Gómez Aranguren.
Consejo de Estado, Sala de lo Contencioso Administrativo, Sección Cuarta. Auto NRD 21073 del 2 de marzo de 2015, Radicación 11001-03-27-000-2014-00026-00 (21073), C. P. Jorge Octavio Ramírez Ramírez. https://www.consejodeestado.gov.co/documentos/boletines/167/S4/11001-03-27-000-2014-00026-00(21073).pdf
Consejo de Estado, Sala de lo Contencioso Administrativo, Sección Tercera, Subsección B. Auto RD 51853 del 8 de septiembre de 2016, Radicado 11001032600020140010800 (51853), C. P. Ramiro Pazos Guerrero. http://www.legisaldia.com/BancoMedios/Archivos/auto-11001032600020140010800(51853)-16.pdf
Consejo de Estado, Sala de lo Contencioso Administrativo, Sección Cuarta. Auto N 20893 del 9 de diciembre de 2016, Radicación 11001-03-25-000-2013-00929-00 (20893), C. P. Stella Jeannette Carvajal Basto.
Consejo de Estado. (2014). Las sentencias de unificación y el mecanismo de extensión de la jurisprudencia. Imprenta Nacional de Colombia. https://www.consejodeestado.gov.co/documentos/biblioteca/libros/sentenciasunificacion/libro.pdf
Consejo de Estado. (s. f.). Memorias de la Ley 1437 de 2011. Código de Procedimiento Administrativo y de lo Contencioso Administrativo. La ley y los debates de la Comisión de Reforma. Parte B: artículos 143 a 309. Vol. III. Imprenta Nacional de Colombia.
Constitución Política de Colombia. (4 de julio de 1991). Gaceta Constitucional 114. https://www.alcaldiabogota.gov.co/sisjur/normas/Norma1.jsp?i=4125
Corte Constitucional, Sala Plena. Sentencia C-634 del 24 de agosto de 2011, Expediente D-8413, M. P. Luis Ernesto Vargas Silva. https://www.corteconstitucional.gov.co/relatoria/2011/C-634-11.htm
Corte Constitucional, Sala Primera de Revisión. Sentencia T-713 del 27 de septiembre de 1999, Expediente T-201586, M. P. Antonio Barrera Carbonell. https://www.corteconstitucional.gov.co/relatoria/1999/T-713-99.htm
Díaz Díez, C. (2016). El precedente en el derecho administrativo. Librería Jurídica Sánchez R. Ltda.-Universidad de Antioquia.
Díaz Palacios, Á. (2017). Sentencias de unificación jurisprudencial y mecanismo de extensión. Legis Editores S.A.-Universidad del Rosario.
Galido Vácha, J. C. (2013). Derecho procesal administrativo. Vol. I (3ª ed.). Pontificia Universidad Javeriana-Temis S.A.
Ley de 1956 (27 de diciembre), “reguladora de la jurisdicción contencioso- administrativa”. BOE 363.
Ley 153 de 1887 (24 de agosto), “que adiciona y reforma los códigos nacionales, la Ley 61 de 1886 y la 57 de 1887”. Diario Oficial 7151, Año XXIII. https://www.suin-juriscol.gov.co/viewDocument.asp?ruta=Leyes/1792950
Ley 270 de 1996 (7 de marzo), “estatutaria de la administración de justicia”. Diario Oficial 42745, Año CXXXI. https://www.suin-juriscol.gov.co/viewDocument.asp?id=1657238
Ley 29 de 1998 (13 de julio), “reguladora de la jurisdicción contencioso administrativa”. BOE del 14 de julio de 1998.
Ley Orgánica 19 de 2003 (23 de diciembre), “de modificación de la Ley Orgánica 6/1985, de 1º de julio, del poder judicial”. BOE 160.
Ley 1395 de 2010 (12 de julio), “por la cual se adoptan medidas en materia de descongestión judicial”. https://www.funcionpublica.gov.co/eva/gestornormativo/norma.php?i=39994
Ley 1437 de 2011 (18 de enero), “por la cual se expide el Código de Procedimiento Administrativo y de lo Contencioso Administrativo”. http://www.secretariasenado.gov.co/senado/basedoc/ley_1437_2011.html
Ley 1564 de 2012 (12 de julio), “por medio de la cual se expide el Código General del Proceso y se dictan otras disposiciones”. Diario Oficial 48489. https://www.alcaldiabogota.gov.co/sisjur/normas/Norma1.jsp?i=48425
Ley 2080 de 2021 (25 de enero), “por medio de la cual se reforma el Código de Procedimiento Administrativo y de lo Contencioso Administrativo —Ley 1437 de 2011— y se dictan otras disposiciones en materia de descongestión en los procesos que se tramitan ante la jurisdicción”. Diario Oficial 51568. https://www.alcaldiabogota.gov.co/sisjur/normas/Norma1.jsp?i=105225
Munar Castellanos, L. R., & Ortiz Arciniegas, L. R. (2017). Derecho procesal administrativo y de lo contencioso administrativo (2ª ed.). Temis S.A.
Pérez Villa, J. (2012). Comentarios al Código de Procedimiento Administrativo y de lo Contencioso Administrativo. Leyer.
Solano Sierra, J. E. (2014). Derecho procesal contencioso-administrativo (2ª ed.). Doctrina y Ley Ltda.
Universidad Externado de Colombia. (2016). Código de Procedimiento Administrativo y de lo Contencioso Administrativo. Ley 1437 de 2011. Comentado y concordado (2ª ed.). Universidad Externado de Colombia.
Urueta Ayola, M. (2021). Manual de derecho procesal administrativo. Legis Editores S.A.
Yáñez Meza, D. A. (2016). Elementos de la democracia en la función judicial desde el Código General del Proceso y el Código de Procedimiento Administrativo y de lo Contencioso Administrativo. En Código General del Proceso y reformas procesales en Iberoamérica (pp. 269-310). Universidad Libre (Cúcuta)-Grupo Editorial Ibáñez.
Yáñez Meza, D. A. (2019). El derecho de los jueces y el derecho de la administración pública: de la doctrina legal más probable al procedimiento de extensión de la jurisprudencia. Revista Academia & Derecho, 10(19), 195-232. http://www.unilibrecucuta.edu.co/ojs/index.php/derecho/article/view/361
Notas
* Artículo inédito. Artículo de investigación e innovación. Este documento es resultado del proyecto de investigación “Utilidad del procedimiento administrativo especial de extensión de la jurisprudencia del Consejo de Estado a terceros por parte de las autoridades (paeejce-tppa) en Colombia”, desarrollado como trabajo de grado en la Maestría en Derecho Procesal Contemporáneo de la Universidad de Medellín.
1 Debe señalarse que se trata de un auténtico procedimiento administrativo especial, por cuanto no se regula una actuación administrativa que se tramite bajo los postulados del procedimiento administrativo general, reglamentado en el título III de la parte I del CPACA. En este sentido, encuentra sus reglas propias como procedimiento administrativo, entre otras disposiciones, en el título V del código. De otra parte, se refiere como procedimiento administrativo especial teniendo en cuenta las etapas del trámite, las cuales son claramente diferenciables a las del procedimiento administrativo general. En consecuencia, son dos los criterios para la existencia de un procedimiento administrativo especial. Un criterio formal: dado que se encuentra en disposiciones distintas; y un criterio material: puesto que el trámite incorpora etapas diferentes entre uno y otro.
2 En España, la consagración de un procedimiento desde la ley con fines de extensión de la jurisprudencia cuenta con cerca de 20 años de disertaciones y aplicabilidad. Desde el año 1956, en la ley del 27 de diciembre, reguladora de la jurisdicción contencioso-administrativa (Ley de 1956), la doctrina y la jurisprudencia española motivaron la necesidad y posibilidad de extender los efectos de una sentencia bajo la norma procesal vigente, ya que esta ley no consagraba un procedimiento especial —vigente hasta el 14 de diciembre de 1998—; posteriormente, la ley formaliza el tema, y en la actual disposición reguladora de la jurisdicción contencioso-administrativa (Ley 29/1998), se configura un procedimiento con este objeto; seguidamente, la reforma (Ley Orgánica 19/2003) define el debate y esculpe el procedimiento.
3 En este contexto debe afirmarse que la doctrina especializada se ha preocupado poco de esta materia, debiendo destacarse las siguientes obras y autores: Munar Castellanos y Ortiz Arciniegas (2017), Pérez Villa (2012), Solano Sierra (2014), Urueta Ayola (2021), Díaz Díez (2016), Díaz Palacios (2017), Galindo Vácha (2013), Consejo de Estado (s. f.), Arboleda Perdomo (2012), Arias García (2017) y Clavijo Cáceres (2010).
4 A este respecto deben considerarse las motivaciones hechas por el Consejo de Estado al indicar: “En este punto el despacho considera necesario advertir que el objeto de la extensión de la jurisprudencia es precaver un futuro litigio […]” (Auto NRD 2800-12/2013)
5 Ley 1437 de 2011, artículo 308: “Régimen de transición y vigencia. El presente código comenzará a regir el dos (2) de julio del año 2012. Este código sólo se aplicará a los procedimientos y las actuaciones administrativas que se inicien, así como a las demandas y procesos que se instauren con posterioridad a la entrada en vigencia. Los procedimientos y las actuaciones administrativas, así como las demandas y procesos en curso a la vigencia de la presente ley seguirán rigiéndose y culminarán de conformidad con el régimen jurídico anterior”.
6 https://isbn.camlibro.com.co/catalogo.php?mode=resultados_rapidos&palabra=las+sentencias+de+unificaci%F3n+jurisprudencial, consultado el 5-may-2022
7 Han sido numerosas las providencias en las que el Consejo de Estado ha reiterado el papel de esta jurisprudencia (la sentencia de unificación) como fuente del derecho y del paeejce, al indicar que con estas instituciones se “rompió un paradigma en esta jurisdicción, al incluir en su compendio normativo disposiciones que propugnan por la aplicación de la jurisprudencia a determinadas situaciones y bajo determinados presupuestos, cosa que obliga no solo a los que administran justicia, sino a las autoridades administrativas en los asuntos de su competencia” (Auto RD 46213/2013).
8 Ley 1437 de 2011, artículo 102: “3. Copia o al menos la referencia de la sentencia de unificación que invoca a su favor”.
9 Ley 1437 de 2011, artículo 102: “3. Exponiendo clara y razonadamente los argumentos por los cuales las normas a aplicar no deben interpretarse en la forma indicada en la sentencia de unificación. En este evento, el Consejo de Estado se pronunciará expresamente sobre dichos argumentos y podrá mantener o modificar su posición, en el caso de que el peticionario acuda a él, en los términos del artículo 269”.
10 “En el cpaca es principio estructural del procedimiento administrativo la imparcialidad y dentro de éste se da contenido al significado de la motivación, excluyéndose cualquier tipo de motivación subjetiva (artículo 3º) en las decisiones de la administración pública […]” (Yáñez Meza, 2016). En igual sentido, ha motivado la Corte Constitucional: “El juez o cualquier otra autoridad, no puede, de manera legítima, sustentar sus decisiones en afirmaciones carentes de motivación, dado que ello constituye una conducta arbitraria y contraria a los postulados básicos del Estado social de derecho” (Sentencia T-713/1999, negrilla fuera del texto original).
11 Ley 2080 de 2021, artículo 111: “Funciones de la Sala Plena de lo Contencioso Administrativo. La Sala de lo Contencioso administrativo en pleno tendrá las siguientes funciones: […]. 3. Dictar auto o sentencia de unificación en los asuntos indicados en el artículo 271 de este código”. Ley 2080 de 2021, artículo 271: “Decisiones por importancia jurídica, trascendencia económica o social o necesidad de sentar jurisprudencia o precisar su alcance o resolver las divergencias en su interpretación y aplicación. Por razones de importancia jurídica, trascendencia económica o social o necesidad de sentar o unificar jurisprudencia o precisar su alcance o resolver las divergencias en su interpretación y aplicación que ameriten la expedición de una sentencia o auto de unificación jurisprudencial, el Consejo de Estado podrá asumir conocimiento de los asuntos pendientes de fallo o de decisión interlocutoria. Dicho conocimiento podrá asumirse de oficio; por remisión de las secciones o subsecciones del Consejo de Estado, o de los tribunales; a solicitud de parte, o por solicitud de la Agencia Nacional de Defensa Jurídica del Estado o del ministerio público. Los procesos susceptibles de este mecanismo que se tramiten ante los tribunales administrativos deben ser de única o de segunda instancia”.
12 Ley 2080 de 2021, artículo 79: “[…] Las decisiones que pretendan unificar o sentar jurisprudencia sobre aspectos procesales que sean transversales a todas las secciones del Consejo de Estado, solo podrán ser proferidas por la Sala Plena de lo Contencioso Administrativo”.
13 El asunto del Auto 46213 se excluye de este dato teniendo en cuenta que no se trató de una decisión final sobre el procedimiento, sino de inadmisión de este en el caso concreto.
14 A este respecto deben considerarse las motivaciones hechas por el Consejo de Estado al indicar: “En efecto, para el trámite judicial de la extensión se requiere idoneidad profesional, máxime si se considera que la exigencia de razonabilidad de la petición implica el despliegue de una carga argumentativa suficiente respecto de la identidad fáctica y jurídica de los supuestos a contrastar y el amplio conocimiento de las líneas jurisprudenciales desarrolladas por esta corporación. Entonces, se trata de una actividad netamente jurídica para la cual se requieren conocimientos, habilidades y destrezas, que solo se pueden predicar de los profesionales del derecho” (Auto NRD 2039-12/2013).
15 https://servicios.consejodeestado.gov.co/testmaster/nue_unifi.asp
16 Constitución Política de Colombia de 1991, artículo 89: “Además de los consagrados en los artículos anteriores, la ley establecerá los demás recursos, las acciones, y los procedimientos necesarios para que puedan propugnar por la integridad del orden jurídico, y por la protección de sus derechos individuales, de grupo o colectivos, frente a la acción u omisión de las autoridades públicas”.
17 Ley 1437 de 2011, artículo 1º: “Finalidad de la parte primera. Las normas de esta parte primera tienen como finalidad proteger y garantizar los derechos y libertades de las personas, la primacía de los intereses generales, la sujeción de las autoridades a la Constitución y demás preceptos del ordenamiento jurídico, el cumplimiento de los fines estatales, el funcionamiento eficiente y democrático de la administración, y la observancia de los deberes del Estado y de los particulares” (negrilla fuera del texto original).
Notas de autor
** Abogado, Universidad Libre —Cúcuta—. Correo electrónico: vrjacome@gmail.com. orcid: https://orcid.org/0000-0002-8395-4584
*** Abogada, Universidad de Medellín; magíster en Derecho Procesal Contemporáneo, Universidad de Medellín; magíster en Derecho Procesal Garantista, Universidad Nacional de Rosario; doctora en Derecho, Universidad Nacional de Rosario. Correo electrónico: ldpabon@udem.edu.co. orcid: https://orcid.org/0000-0001-8561-7357
**** Abogado, Universidad Libre —Cúcuta—; especialista en Derecho Público, Universidad Externado de Colombia; magíster en Derecho Administrativo (investigativa), Universidad Externado de Colombia; magíster en Derecho Procesal Contemporáneo (investigativa), Universidad de Medellín; doctor (C) en Derecho Procesal Contemporáneo, Universidad de Medellín. Autor de distintos libros y artículos de investigación; director del Centro Seccional de Investigaciones y del Semillero de Investigación en Derecho Administrativo “Louis Antoine Macarel” de la Universidad Libre —Cúcuta—; docente en las cátedras Teoría del Estado y Derecho Administrativo General y Colombiano. Correos electrónicos: diego.yanez@unilibre.edu.co, diegoymezabogado@gmail.com. orcid: https://orcid.org/0000-0001-9715-0221