¿Cómo perciben los profesionales millennials a planificación de carrera?


Resumen

Objetivo:

Al ser los recorridos de carreras cada vez más idiosincráticos, la gestión de carrera individual constituye un aspecto clave del desarrollo profesional. Además, los millennials supondrán el 75 % de la fuerza laboral mundial. En consecuencia, este trabajo examina la percepción del proceso de planificación de carrera por parte de los millennials profesionales.

Metodología:

Por medio de un enfoque cualitativo exploratorio, 26 profesionales millennials de Europa y América Latina participaron en este estudio.

Resultados principales:

Aunque la mayoría planifica su carrera en algún grado, distintos grupos fueron identificados: aquellos que planifican a detalle, los que planifican solo grandes objetivos, los que planifican de manera gradual y los que no planifican. Aun en contextos inciertos, y debido a esta incertidumbre, la planificación de carrera sigue vigente.

Conclusiones:

Estos resultados contribuyen a ampliar la literatura sobre gestión de carrera individual. Al mismo tiempo, pueden ayudar a que los empleadores ofrezcan un acompañamiento de carrera más ajustado al tipo de planificador y a su origen cultural; estas iniciativas son especialmente relevantes en contextos de carrera pospandémicos.

Palabras clave:

planificación de carrera, millennials, orientación a futuro, gestión de carrera


Abstract

Objective:

As career paths become increasingly idiosyncratic, individual career management is a key aspect of career development. Moreover, millennials will account for 75 % of the global workforce. Accordingly, this paper aims to examine how the career planning process is perceived by professional millennials.

Methodology:

Adopting an exploratory qualitative approach, 26 millennial professionals from Europe and Latin America participated in this study.

Key findings:

Although most of the participants plan their careers to some degree, distinct groups were identified concerning career planning: Those who plan in detail, those who plan only major career goals, those who plan incrementally, and those who do not plan. Even in uncertain contexts, and due to this uncertainty, career planning is still present.

Conclusions:

These results contribute to expanding the literature on individual career management. In turn, they may help employers to offer tailored career support initiatives in line with the type of planner and their cultural background, these initiatives are especially relevant in post-pandemic career contexts.

Keywords:

Career planning, millennials, future orientation, career management

Resumo

Objetivo:

À medida que os planos de carreira se tornam cada vez mais idiossincráticos, a gestão individual da carreira constitui um aspecto fundamental do desenvolvimento profissional. Além disso, a geração millennial representaria 75% da força de trabalho global. Consequentemente, este trabalho examina a percepção do processo de planejamento de carreira pelos profissionais millennials.

Metodologia:

Adotando uma abordagem qualitativa exploratória, participaram deste estudo 26 profissionais millennials da Europa e da América Latina.

Principais resultados:

Embora a maioria planeje em algum grau a carreira, diferentes grupos foram identificados: os que planejam detalhadamente, os que planejam apenas grandes objetivos, os que planejam gradativamente e os que não planejam. Mesmo em contextos incertos, e devido a esta incerteza, o planejamento de carreira continua sendo válido.

Conclusões:

Esses resultados contribuem para ampliar a literatura sobre gestão individual de carreira. Ao mesmo tempo, podem ajudar os empregadores a oferecer um apoio profissional mais adaptado ao tipo de planejador e à sua origem cultural, sendo estas iniciativas especialmente relevantes em contextos profissionais pós-pandemia.

Palavras-chave:

planejamento de carreira, millennials, orientação futura, gerenciamento de carreira


Introducción

El desarrollo de carrera exitoso, como consecuencia de lo impredecible y dinámico de los entornos profesionales, demanda una mayor gestión de carrera individual (GCI) por parte de los individuos y, en consecuencia, las orientaciones de carrera contemporáneas enfatizan la importancia de autodirigirse y ser flexible (Hirschi & Koen, 2021). La carrera "tradicional" se ha planteado como menos atractiva y frecuente; han surgido nuevas formas de carrera, como la carrera boundaryless o sin fronteras (Arthur & Rousseau, 1996) y la protean (Hall et al., 2018). Sin embargo, aun cuando las personas cuentan con un mayor control sobre sus carreras, la gestión de carrera organizacional (GCO) sigue siendo relevante (Guan et al., 2015).

En el contexto actual, la GCI constituye el mecanismo adecuado para hacer frente a la incertidumbre de carrera generada por los cambios (Alisic & Wiese, 2020). Esta es un proceso intencional de construcción, mantenimiento y utilización de recursos a través del establecimiento de objetivos, el mapeo del entorno, la planificación, el monitoreo y la retroalimentación que permite obtener resultados de carrera positivos (Spurk et al., 2019). Asimismo, se observa que las personas están tomando decisiones de carrera de forma diferente que tiempo atrás. De hecho, los millennials, aquellos nacidos entre 1980 y el 2000 (Parry & Urwin, 2011), demuestran más transiciones de carrera interorganizacionales que las generaciones anteriores. Por lo tanto, este traspaso de la responsabilidad por la gestión de carrera desde las organizaciones hacia los individuos y el hecho de que dicha generación esté haciendo más cambios de carrera que cualquier otra generación (Lyons et al., 2012) motivó la necesidad de comprender cómo ellos perciben su proceso de planificación de carrera.

Este estudio se centra en las experiencias de los millennials profesionales con respecto al proceso de planificación de carrera, pues este constituye una actividad relevante en las carreras contemporáneas (Presbitero, 2015). Asimismo, dado que para 2025, ellos supondrán el 75 % de la fuerza laboral del planeta (Estudio BBVA, 2015) y las tendencias actuales de recorridos de carreras más flexibles e idiosincráticas se profundizarán (Baruch & Forstenlechner, 2017), el desarrollo de competencias de GCI, especialmente las de planificación de carrera, se erige como una condición sine quanon en el mercado laboral.

Teniendo en cuenta que la GCI se centra en el comportamiento más que en las actitudes o habilidades (Wilhelm & Hirschi, 2019) y que cada persona desarrolla aspiraciones, ambiciones y percepciones diversas sobre su carrera (Otto et al., 2017), este estudio ofrecerá una mayor comprensión sobre el proceso de planificación de carrera de los millennials a partir del análisis en profundidad de sus narrativas de carrera, pues es a través de las historias que las personas cuentan sobre sí mismas y sus carreras imponen significado a sus experiencias ocupacionales. Por otra parte, si bien los millennials constituyen, quizás, el grupo etario que más artículos y libros ha generado, los estudios cualitativos son limitados y no se centran en comportamientos de carrera. Los estudios cualitativos, hasta el momento, han examinado el desarrollo de una orientación de carrera proteana en adultos jóvenes australianos (Sargent & Domberger, 2007) y las orientaciones de carrera y el autoconcepto de jóvenes profesionales de Estados Unidos (Modestino et al., 2019). Es decir, según nuestro conocimiento, ningún estudio ha explorado el proceso de planificación de carrera a través de las experiencias de esta generación.

Estudios previos han señalado la necesidad de examinar diferentes grupos de millennials en función de sus antecedentes culturales o educativos (de Hauw & de Vos, 2010; Modestino et al., 2019). Debido a que los comportamientos de carrera de las personas no dependen exclusivamente de los mecanismos psicológicos integrados en la personalidad sino también del contexto, que varía de país a país (Andresen et al., 2020), es importante examinar millennials de diferentes nacionalidades y con diferentes orientaciones hacia el futuro. Consideramos que esta dimensión cultural es relevante para este estudio, ya que la planificación de la carrera constituye una conducta proactiva y orientada al futuro (Jackson & Tomlinson, 2020).

En síntesis, este trabajo tiene por objetivo explorar la forma en que los millennials perciben su proceso de planificación de carrera. A través de sus narrativas, analizaremos su percepción de la planificación de carrera sobre las acciones a través de las cuales operacionalizan este proceso. Asimismo, identificaremos, de manera exploratoria, la influencia de provenir de una cultura de mayor o menor orientación a futuro en la planificación de carrera. Con los resultados obtenidos, se concluirá si los conceptos tradicionales de planificación de carrera siguen siendo válidos y vigentes para este grupo generacional.

En consecuencia, este estudio contribuye, en primer lugar, a ampliar la literatura sobre GCI al profundizar la comprensión de los procesos de planificación de carrera, evaluados de manera retrospectiva, por parte de los millennials. En segundo lugar, da respuesta a la necesidad de integrar los rasgos culturales en los estudios de carrera y de contar con más investigaciones sobre diferentes grupos de dicha generación según sus antecedentes culturales o educativos (de Hauw & de Vos, 2010; Modestino et al., 2019). Finalmente, en términos prácticos, los resultados obtenidos pueden ayudar a que los empleadores ofrezcan un acompañamiento de carrera más ajustado al tipo de planificación de carrera de cada persona y su origen cultural. Este ajuste entre la GCO y la GCI es aún más relevante después de la pandemia, pues uno de los beneficios involuntarios de la misma ha sido la oportunidad para que las personas reflexionen sobre su vida laboral y reconsideren sus objetivos de carrera y personales (Hite & McDonald, 2020).

El trabajo está organizado de la siguiente manera. En primer lugar, describimos el marco teórico en el que descansa la investigación. Luego, detallamos la metodología y analizamos los resultados obtenidos. Finalmente, presentamos las principales conclusiones, las implicancias prácticas y las líneas de investigación futuras.

Marco teórico

En las carreras tradicionales, el desarrollo profesional de un individuo está determinado por el interés de la empresa, y los cambios de carrera tienen por objetivo cumplir con las exigencias organizacionales (Sullivan & Baruch, 2009). A cambio de su compromiso con la empresa, los empleados esperan que esta les ofrezca seguridad laboral y progreso profesional. No obstante, frente a los grandes cambios sociales y económicos en las últimas décadas, han aparecido nuevas formas de carrera. La carrera sin fronteras enfatiza que las mismas adoptan una "gama de formas" y no se caracterizan por un único tipo (Arthur & Rousseau, 1996). En ella es central el movimiento entre diferentes funciones dentro de una organización, distintas organizaciones o diferentes ubicaciones geográficas. Por último, la carrera proteana o protean destaca las elecciones de carrera basadas en la autorrealización, que considera el criterio de éxito interno más que el externo (Hall et al., 2018). De hecho, los empleados proteanos buscan trabajos que satisfagan las necesidades generales de la vida y no solo las necesidades laborales.

En cuanto a la gestión de carrera, la GCO comprende aquellas prácticas ofrecidas por las empresas con el fin de mejorar la eficacia profesional de sus integrantes: la formación y el desarrollo, el mentoring y los planes de desarrollo personal (Sturges et al., 2002). A su vez, la GCI consiste en la iniciativa del individuo para gestionar su carrera, la cual incluye el establecimiento de objetivos de carrera y el autoanálisis de habilidades (de Vos et al., 2009). Finalmente, una carrera no planificada se identifica por no tener una trayectoria particular en mente, y más por tomar las oportunidades a medida que se presentan (Modestino et al., 2019).

Gestión de carrera individual

La GCI puede variar desde un proceso integrado, proactivo, altamente consciente de establecimiento, ejecución y regulación de objetivos bien planificado, hasta un proceso más reactivo que ocurre de manera más o menos improvisada como respuesta a eventos externos (King, 2004). Esta incluye una amplia gama de prácticas que se enfocan tanto en la carrera interna -reflexión e introspección que los individuos desarrollan sobre sus objetivos y aspiraciones- como externa -comportamientos o acciones que lleva adelante la persona para lograr sus objetivos de carrera- (Eby et al., 2003).

Tanto la exploración de carrera como la planificación de carrera forman parte de las prácticas enfocadas en la carrera interna. La exploración de carrera se entiende como la recopilación de información relevante para el progreso de la misma. Los individuos buscan información de diferentes fuentes: de sí mismos y del entorno. Ya sea de forma intencionada y sistemática o de forma fortuita y aleatoria, las personas se exploran a sí mismas -intereses, características y valores fundamentales que sigue en sus decisiones- y el entorno -ocupaciones, puestos, trayectorias de carrera, organizaciones, industrias y limitaciones familiares- (Greenhaus et al., 1995). La exploración de carrera incrementa el conocimiento de sí mismo de los adultos jóvenes y también del mundo del trabajo, lo que les permite funcionar mejor al tomar decisiones vinculadas con sus carreras.

A su vez, la planificación de la carrera es el desarrollo de estrategias para lograr objetivos de carrera claros (Gould, 1979). Consiste en la consolidación y asimilación de información de la etapa de exploración, traducida en metas/objetivos de carrera concretos. Se refiere al pensamiento orientado al futuro y a la previsión de posibles caminos para alcanzar los objetivos de carrera (Hirschi, 2014). Tanto el conocimiento de sí mismo como del contexto permiten elecciones de carrera basadas en objetivos claros y realistas (Greenhaus et al., 1995). De hecho, la planificación de carrera fue identificada como el mecanismo mediador entre la proactividad y los resultados de carrera (Valls et al., 2020). Según el modelo de planificación de la carrera de Gould (1979), esta puede equipararse con el establecimiento de objetivos. Una vez que los individuos cuentan con objetivos a alcanzar en sus carreras, estarán motivados a ejecutar actuaciones de carrera que conduzcan a resultados positivos. Es decir, basándose en esos objetivos de carrera identificados, los individuos se involucran en estrategias profesionales que aumentan la probabilidad de que estos se logren (Noe, 1996).

Los objetivos de carrera debieran ser compatibles con los valores personales, talentos, intereses y estilo de vida preferido, y no debieran "pertenecer" a otra persona (Greenhaus et al., 1995) pues, a menudo, las personas establecen objetivos de carrera para complacer a otros, no necesariamente para satisfacer sus intereses. Sin embargo, cabe aclarar que contar con el apoyo de otras personas es clave para ser actor/agente de la propia carrera. De hecho, el apoyo de otros se ha confirmado como un predictor de exploración de carrera (Lent et al., 2016). Las personas no dependen solamente de sí mismas para construir sus carreras, sino que también pueden buscar el apoyo de otros: jefes, compañeros, mentores, conocidos y miembros de la familia.

Además, las personas debieran ser flexibles con respecto a esta planificación. Los valores e intereses profesionales pueden cambiar con el tiempo, los talentos pueden desarrollarse con la experiencia, y la relevancia de los intereses familiares o personales pueden cambiar de dirección a lo largo de la vida. Por lo tanto, los objetivos de carrera debieran reexaminarse (Greenhaus et al., 1995). El grado de avance en el logro de los objetivos de carrera es un constructo crítico para comprender la responsabilidad como agente activo en la gestión de carrera pues los objetivos guían el pensamiento y la acción y ofrecen un estándar contra el cual evaluar los logros de carrera.

Los objetivos de carrera pueden ser de naturaleza tanto conceptual como operativa. Los primeros describen las ambiciones de carrera de las personas y reflejan sus preferencias, valores y ambiciones; manifiestan una especie de estado final, una guía más general para el futuro, resumen las experiencias laborales que se desea alcanzar (Greenhaus et al., 1995). Sin embargo, un objetivo de carrera conceptual excesivamente vago (por ejemplo, "un trabajo que sea divertido") puede no ofrecer información suficiente para ser útil. Los objetivos operativos, por otra parte, son más próximos y describen los intentos de asegurarse un puesto específico en una empresa deseada, lo que le permite a la persona dar el primer paso hacia el logro de sus objetivos de carrera (Greenhaus et al., 2019).

Planificación de carrera y horizontes temporales

Una variable importante para quienes planifican la carrera es el tiempo que llevará alcanzar esos objetivos. Los objetivos de carrera tienen una dimensión de corto y largo plazo. Los de corto plazo permiten a las personas reformular objetivos complejos de largo plazo en pasos más pequeños y alcanzables que incrementan la posibilidad de retroalimentación y reajuste de la estrategia en la búsqueda de los segundos (Greco & Kraimer, 2020). Por su parte, los objetivos a largo plazo, aunque no son largos respecto de la totalidad de la vida laboral, son aquellos que uno podría razonablemente esperar alcanzar dentro de cinco a siete años (Greenhaus et al., 2019).

La orientación temporal tiene una larga historia en la filosofía y la psicología. La perspectiva del tiempo futuro ocupacional se distingue en dos dimensiones relacionadas, el "tiempo restante percibido" -la percepción respecto de las restricciones en la carrera futura- y el "foco en las oportunidades" -la percepción respecto de los objetivos y posibilidades laborales que se prevén en el futuro- (Zacher & Frese, 2009). Desde esta teoría, la edad es el factor principal para predecir la perspectiva del tiempo futuro, y los adultos más jóvenes suelen enfocarse más en las oportunidades en comparación con los mayores.

Esta dimensión es comúnmente contemplada en los modelos de culturas nacionales (Legoherel et al., 2009). La orientación a futuro se entiende como el grado en que los individuos en las organizaciones o sociedades se involucran en comportamientos orientados al futuro como la planificación, la inversión en el futuro y la demora de la gratificación ya sea individual o colectiva (House et al., 2004). Las sociedades con alta orientación al futuro tienden a ahorrar para el futuro y se centran en trabajar para el éxito a largo plazo, y las organizaciones tienden a ser flexibles y adaptables. Por su parte, las sociedades con baja orientación al futuro comparten una propensión a gastar ahora en lugar de ahorrar, prefieren la gratificación lo antes posible y las organizaciones tienden a ser inflexibles y desadaptativas.

Los millennials como generación

Las cohortes generacionales conforman un grupo de personas que nacen casi al mismo tiempo y comparten eventos durante un periodo de desarrollo formativo y crítico, que conduce, posteriormente, a valores, puntos de vista y actitudes similares en ese grupo generacional (Ng et al., 2012). En el ámbito laboral, los millennials tienen bajas expectativas con respecto a la seguridad laboral (Pasko et al., 2021) y desarrollan carreras proteanas (Lyons et al., 2012). En estas carreras, las personas asumen la responsabilidad de planificarlas y gestionarlas y toman la iniciativa para evaluar opciones de carrera y tomar decisiones en consecuencia (Hall et al., 2018). Estas carreras se vinculan con dos competencias principales: adaptabilidad y autoconocimiento. Las personas deben poder y querer adaptarse para prosperar en contextos en los que la estabilidad ya no está asegurada (Gubler et al., 2014). Además, para poder guiar su desarrollo profesional, necesitan una conciencia clara de sus valores y capacidades personales, deben comprometerse con una reflexión personal precisa y recopilar retroalimentación externa (Verbruggen & Sels, 2008).

Otra característica de los millennials es que ven con buenos ojos que sus padres tomen un papel activo en su vida adulta, convirtiendo la búsqueda del joven adulto hacia la independencia en una iniciativa conjunta con sus padres. En el ámbito laboral, esto se traduce en el ofrecimiento, por parte de sus padres, de información de apoyo para su carrera y en que estos tengan expectativas de carrera de ese millennial (Gomes & Deuling, 2019). Estos padres, identificados como "padres helicóptero", aconsejan a sus hijos adultos jóvenes sobre la redacción del cv y la vestimenta para una entrevista, así como respecto de la aceptación de una propuesta de trabajo; de hecho, los jóvenes demoran la aceptación de esta hasta la aprobación de sus padres (Peluchette et al., 2013).

Metodología

Al centrarse ese trabajo en las experiencias de la planificación de carrera de los millennials, se adoptó un enfoque cualitativo exploratorio que permite estudiar fenómenos poco entendidos (Marshall & Rossman, 1995). Para ello, nos basamos en las entrevistas semiestructuradas, por ser adecuadas para el estudio de las interpretaciones subjetivas y los procesos sociales (Yin, 2003). Además, en los comportamientos de GCI, la autobservación proporciona datos más completos que los externos debido a la variedad de conductas planificadas solo conocidas por la persona (Raabe et al., 2007).

Muestra

Se empleó una estrategia de muestreo intencional pues esta se centra en contar con participantes ricos en información que ayudarán a responder las preguntas de investigación (Patton, 2002). Por ello, los entrevistados fueron seleccionados en función de sus características relevantes para los objetivos del estudio (Saunders, 2012); es decir, debían ser profesionales, millenials, y nacionales de distintos países.

Los participantes fueron invitados a través de los contactos de los estudiantes universitarios y les fueron enviados tanto los detalles del proyecto como la carta de consentimiento, en caso de que aceptaran formar parte del estudio. Finalmente, la muestra quedó conformada por 26 millennials, 17 varones y 9 mujeres. Teniendo en cuenta que la mayoría de los estudios sobre comportamientos de carrera proactivos fueron originados en Europa occidental y Estados Unidos (Smale et al., 2019), la muestra presenta una mayor diversidad ya que integra, además, participantes de países no WEIRD (occidentales, educados, industrializados, ricos y democráticos, por su sigla en inglés). Esta quedó compuesta por 14 profesionales de países de baja orientación a futuro y 12 de países de alta orientación según GLOBE (House et al., 2004). Con respecto al nivel de estudios, la mayoría (15) cuentan con grado universitario, mientras que los 11 restantes, han alcanzado estudios de posgrado (9) y doctorado (2). La edad media es 34 años y 4.76 el desvío estándar. Se utilizaron las prácticas estándar en cuanto a confidencialidad de la información, y se asignó a los encuestados un código para proteger la intimidad y la confidencialidad (Merriam, 1998). El perfil demográfico se muestra en la Tabla 1.

Tabla 1

Perfil demográfico de la muestra

Participante Edad (*) Máximo nivel educativo - Carrera País de origen Orientación a Futuro (**) Sexo
1 28 Ingeniería Química Argentina 3.08 Femenino
2 33 Contaduría Pública y Licenciatura en Educación Argentina 3.08 Femenino
3 31 Licenciatura en Periodismo Argentina 3.08 Masculino
4 29 Licenciatura en Estudios del Trabajo Francia 4.11 Masculino
5 32 Licenciatura en Administración de Empresas y Gestión Hotelera Holanda 4.61 Masculino
6 33 Máster en Derecho Holanda 4.61 Masculino
7 28 Máster en Artes- Construcción Holanda 4.61 Masculino
8 40 Licenciatura en Administración de Empresas Austria 4.46 Masculino
9 39 Licenciatura en Psicología Argentina 3.08 Femenino
10 33 Doctorando en Medicina Suiza 4.27 Masculino
11 39 Licenciatura en Agronomía Holanda 4.61 Masculino
12 27 Licenciatura en Relaciones Internacionales Hungría 3.21 Masculino
13 38 Arquitectura Argentina 3.08 Masculino
14 28 Máster en Economía y Negocios Alemania 3.95 Femenino
15 39 Máster en Autismo (educación) España 3.50 Masculino
16 36 Ingeniería Civil España 3.50 Masculino
17 37 Ingeniería Mecánica Brasil 4.04 Femenino
18 25 Máster en Arquitectura, Tecnología y Diseño España 3.50 Masculino
19 34 Máster en Ingeniería Industrial Portugal 3.71 Masculino
20 39 Licenciatura Administración de Empresas España 3.50 Femenino
21 28 Máster en Ingeniería Industrial Alemania 3.95 Masculino
22 40 Ingeniería Forestal España 3.50 Masculino
23 30 Doctorado en Análisis Económico y Estrategia de Negocio España 3.50 Femenino
24 33 Máster en Contabilidad e Impuestos Alemania 3.95 Femenino
25 40 Máster en Idioma Inglés y Francés Reino Unido 4.28 Femenino
26 35 Ingeniería Industrial España 3.50 Masculino

[i]Notas: (*) Edad calculada al año 2020. (**) Orientación a futuro según GLOBE, valores de práctica, 1 a 7 - 3 Relativamente bajo/ 4 - medio/5 - Relativamente alto.

Procedimiento

La recolección de la información tuvo lugar entre mayo de 2019 y abril de 2020, a través de entrevistas semiestructuradas, de manera personal o por Zoom. La entrevista semiestructurada posibilita que quien responda lo haga de manera libre y espontánea (Bryman et al., 2011), manteniendo el foco de la conversación en la agenda predeterminada. Las preguntas fueron construidas con base en la literatura de carrera (King, 2004; McCall et al., 1988; Noe, 1996) y se plantearon de manera abierta, para permitirle a los participantes una mayor introspección y la presentación de sus propias perspectivas. Las preguntas clave incluyeron:

  • ¿Planificó su carrera de manera activa o simplemente fue tomando decisiones frente a las opciones que se le presentaban?

  • En el caso de planificarla, ¿cómo lo hizo? ¿Alguien le ayudó?

  • ¿Podría describir cada uno de sus trabajos desde el inicio de su carrera hasta la fecha y por qué decidió cambiar, ya sea de trabajo o de empresa? ¿Qué variables consideró? ¿Alguna de ellas fue priorizada en sus distintas decisiones de carrera?

  • ¿Qué expectativas tiene con respecto a su carrera para los próximos años? Análisis de la información

Todas las entrevistas fueron grabadas y transcritas, se obtuvieron un total de 95 páginas. Cada transcripción se analizó, inicialmente, en inglés o español. Al ser necesario examinar una variedad de comportamientos de carrera, se utilizó el análisis de plantillas (template analysis), pues permite equilibrar un grado relativamente alto de estructura en el proceso de análisis de datos con la flexibilidad para adaptarlo a las necesidades del estudio (King, 2012).

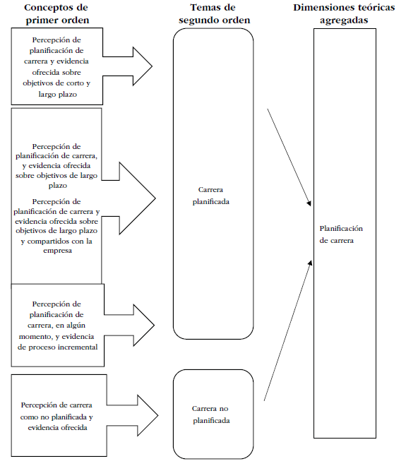
Antes de comenzar la codificación preliminar, se leyeron las transcripciones y marcó cada sección que parecía relevante para responder a las preguntas de la investigación. Se identificaron todas las frases que expresaban opiniones sobre planificación de carrera y los diferentes comportamientos asociados. Se analizaron los datos según el proceso sugerido por Gioia et al., (2013), el cual consta de tres pasos. En primer lugar, se interpretaron y codificaron los conceptos de forma independiente y, tras un breve debate, se llegó a una codificación consensuada. Luego, estos conceptos se agruparon en temas de segundo orden. Posteriormente, se agruparon en dimensiones agregadas. Finalmente, se llevó a cabo un análisis de casos cruzados y los hallazgos empíricamente fundamentados se relacionaron e integraron con la teoría anterior y la comprensión previa de los autores (Layder, 1993).

A continuación, se vincularon los distintos grupos identificados según la planificación, con la información sobre el rasgo cultural Orientación a futuro (prácticas) del estudio GLOBE.

Este estudio mide las prácticas y valores culturales nacionales para capturar tanto los aspectos tangibles e intangibles de la cultura. En este trabajo nos centramos en los valores de las prácticas pues la GCI se centra en el comportamiento más que en las actitudes (Wilhelm & Hirschi, 2019).

La puntuación fue utilizada para comprender las diferencias interculturales en la orientación de planificación futura versus presente y su impacto en los comportamientos (Venaik et al., 2013). GLOBE plantea distintos cortes: 3 - relativamente bajo, 4 - medio y 5 - relativamente alto. En el caso de orientación a futuro el promedio de la práctica para todos los países es 3.85 y, por ello, se ha decidido tomar ese valor de corte como referencia para distinguir a los países de orientación a futuro baja, media y alta.

Resultados y discusión

El análisis de la información descrito en el apartado precedente ha generado la estructura de datos que se presenta a continuación en la Figura 1.

Figura 1

Estructura de la información

2145-4558-unem-26-46-a12953-gf1.png

Los resultados del estudio serán presentados en las siguientes categorías: primero, las diferentes percepciones sobre la planificación de carrera y las acciones implementadas y, luego, la vinculación de esos resultados con la dimensión de cultura nacional (orientación a futuro) de los participantes.

Planificación de carrera

De la información obtenida, se han establecido dos grupos respecto de la planificación de carrera:

  • Los que dicen planificar, según diferentes horizontes temporales y grado de detalle (22/26).

  • Los que dicen no planificar (4/26).

Considerando a aquellos participantes que planifican, identificamos, a su vez, tres subgrupos:

  • Planificadores minuciosos: aquellos que planificaron sus carreras desde el inicio y pueden describir el proceso con mucho detalle: objetivos de corto y largo plazo, tiempos, actores (4/22).

  • Planificadores de objetivos de largo plazo: aquellos que planificaron sus carreras detallando objetivos en líneas generales, incluidos participantes que, circunstancialmente, comparten la instrumentación de esos objetivos personales en la GCO (12/22).

  • Planificadores tardíos: aquellos que describen a la planificación como un proceso que fueron consolidando a medida que su carrera profesional se desarrollaba (6/22).

Presentamos, a continuación, el análisis de cada grupo incluyendo algunos testimonios representativos.

Planificadores minuciosos

Yo sigo un plan de carrera a mediano plazo, es decir, hice un plan que incluye un horizonte de hasta cinco años, el cual lo actualizo anualmente. Algunas decisiones de corto plazo o ad hoc debieran estar alineadas con este plan de carrera. Mi primer paso fue realizar un mapeo mental sobre mis futuros roles profesionales. Como segundo paso, introduje las variables a considerar en las decisiones laborales para poder reflexionar sobre lo que realmente me importa en mi vida profesional. El tercer paso consistió en una evaluación de las primeras ideas teniendo en cuenta mis valores, pues solo debieras tomar decisiones que estén alineadas con tus valores. Por lo tanto, hay que reconsiderar el primer conjunto de ideas, ver si realmente importan o cuál de las alternativas es la más valorada. Como último paso tomé decisiones. Definí ese rol futuro escribiéndolo o grabando un video, pues crea compromiso con la decisión que tomas (Participante 21).

Independientemente de la cantidad de planes que haga, las oportunidades pueden surgir por casualidad y también pueden conducir al éxito, aunque no estuvieran en mis planes iniciales. Por eso, aproveché la oportunidad de ir a Madrid, aunque no estaba estrictamente en mis planes, y me alegró haberlo hecho: está permitiéndome ganar experiencia que, seguramente, será útil para mi futuro empleo (Participante 24).

Estas narrativas evidencian distintos elementos de un proceso de planificación estructurado: una secuencia de pasos, distintos objetivos a corto y largo plazo (Greenhaus et al., 2019) y distintas acciones -mapeo de roles futuros, análisis de valores personales, consideración del ajuste entre variables y el objetivo final de carrera, toma de decisiones- (Participante 21). Sin embargo, esta estructuración no excluye la posibilidad de tomar decisiones ad hoc (Participante 21) o tomar oportunidades que se presentan de manera azarosa (Greenhaus et al., 1995; Participante 24), pero siempre considerando su contribución y alineamiento con el objetivo de carrera final. Destacamos que, aun siendo miembros de una generación que adopta mayoritariamente carreras proteanas, algunos de los participantes evidenciaron ciertas características de planificación tradicional.

Planificadores de objetivos a largo plazo

Yo siempre supe lo que quería y a qué nivel de mi carrera quería llegar. Mi primera idea después de graduarme siempre fue que quería ser emprendedor o un empresario. Quería aprender las habilidades necesarias para sobrevivir en el entorno empresarial. Entonces sí, planeé mi carrera en el sentido de que siempre tuve mis metas frente a mí y tuve grandes sueños. Y los resultados lo han demostrado (Participante 8).

Siempre supe que quería trabajar en algo relacionado con ventas, porque desde joven-cito supe que era bueno vendiéndole cosas a la gente. Entonces, cuando comencé mi licenciatura sabía en qué tipo de industrias esperaba terminar trabajando. Sin embargo, no sabía más que eso, y tampoco quería planear mucho más que eso. Para mi primer trabajo no planeé nada, pero cuando llegó la oportunidad decidí tomarla porque me parecía un trabajo que se ajustaría a mí y que me podría gustar (Participante 5).

En los relatos presentados, los participantes 5 y 8 manifiestan tener una visión general/macro de su objetivo de carrera, que podríamos asociar con el concepto de objetivos conceptuales -ambiciones de carrera que reflejan preferencias, valores y ambiciones- ofrecido por Greenhaus et al., (1995). Este grupo se diferencia del anterior ya que no brinda el grado de detalle respecto de objetivos de carrera operativos a más corto plazo, pues considera la posibilidad de cambio tanto en las condiciones contextuales, como en los intereses, autoconocimiento y experiencias personales, como se observa en las siguientes narrativas:

Creo que mis objetivos de carrera no han cambiado realmente; todavía están alineados; pero no puedes tener los mismos objetivos a los 20 años que a los 30, estos cambiarán porque tus circunstancias personales y tu experiencia de aprendizaje también han cambiado, aunque creo que siempre han estado alineados con lo que yo quería. Por ejemplo, al principio yo era bastante tímida, así que trabajar en xx realmente me ayudó porque estaba en contacto con muchos empleados y gerentes. Fue muy bueno porque descubrí que me gustaba estar en contacto con otras personas. Esa experiencia me hizo cambiar y también lo hizo con mis objetivos de carrera próximos, porque descubrí que me gusta hablar en público, algo que nunca había imaginado (Participante 15).

Quizás las generaciones anteriores esperaban que todo estuviera planeado, organizado y bajo control. Y ahora, tú sabes que no hay nada bajo control, así que la cultura definitivamente está cambiando, pero no creo que sea algo malo. La gente cada vez tiene menos miedo de cambiar de trabajo y de tener diferentes experiencias (Participante 2).

Seamos realistas: las variables cambiarán con el tiempo, ya que las circunstancias en las que tomará (sic) una decisión cambiarán con el tiempo, como era de esperar, así que sugiero tomarse un tiempo para pensar en los valores (Participante 16).

Al principio me concentré en la ubicación geográfica, que me quedara cerca de donde vivía, pero luego decidí buscar empresas que realmente se ajustaran a mí como persona (Participante 9).

La participante 15 describe el proceso de descubrimiento personal que contribuye a construir y reconstruir el conocimiento de sí misma y a redefinir/ajustar sus objetivos de carrera en consecuencia (Greenhaus et al., 1995). Por su parte, la participante 2, como miembro de una nueva generación y diferenciándose de las anteriores generaciones, manifiesta aceptar de buen grado, como parte de su realidad, la falta de predictibilidad, el cambio y las transiciones laborales. Asimismo, se observa en la narrativa de los participantes 9 y 16 un énfasis en los valores como eje para la toma de decisiones de carrera, una característica de las carreras proteanas (Verbruggen & Sels, 2008). Al entender que el resto de las variables cambiarán, los valores se erigen como aspecto estructurante de las carreras.

Asimismo, estos objetivos generales de carrera pueden estar presentes en personas que desarrollan su carrera en el entorno de oco, como lo describió la participante 17. En este caso, se observa la armonía entre el objetivo de carrera macro, definido de forma individual, junto a los distintos pasos para alcanzarlo, ofrecidos por la empresa. De hecho, la participante menciona que no ha hecho la planificación de carrera a detalle, y asumimos que no lo ha precisado pues esa tarea quedó a cargo de la empresa.

Me gusta decir que soy hija/fruto de la empresa xx. ¡Trabajo allí desde que me gradué! No diría que he planeado mi carrera, como muy metódicamente, pero siempre he sabido dónde me gustaría estar en algún momento de mi vida. Entonces, he enfocado toda mi carrera a este objetivo, pero no he planeado mi carrera paso a paso para convertirme en eso. Sin embargo, cada vez que alguien de la empresa me preguntaba qué me gustaría ser, la respuesta siempre era "rol XX" (Participante 17).

Planificadores tardíos

Creo que durante muchos años he seguido la tendencia de lo que se supone que se debe hacer. Al terminar los estudios secundarios, la sociedad te empuja a estudiar una carrera. Me propusieron seguir arquitectura, y lo hice, aunque, sinceramente, en ese momento no tenía una vocación especial. A lo largo de mi carrera comencé a entenderla y a interesarme en ella gracias a algunos profesores que supieron despertar el interés. Cuando terminé mis estudios, el país estaba en medio de una crisis económica, así que en lugar de quedarme quieto y un poco impulsado, nuevamente, por el "deber", comencé a estudiar una maestría. Fue durante el máster cuando me di cuenta de lo que quería hacer... El momento en el que realmente tomé las riendas de mi futuro profesional fue cuando decidí dejar mi trabajo en Sevilla e irme a Madrid para especializarme en lo que realmente me gustaba (Participante 18).

Bueno, mi primera pasantía fue algo aleatoria, al menos para mí. No tenía ni idea de lo que quería y fue mi papá quien me encontró una pasantía en el área de finanzas. Pero luego, después de la primera pasantía, que por cierto fue genial, supe que quería trabajar en finanzas (Participante 14).

La verdad es que al principio no planifiqué nada, no tenía planes ya que no tenía ni experiencia laboral, excepto la pasantía que tenía que hacer. Entonces, para mí, fue solo tomar decisiones cuando se me fueron presentando. Más tarde, a medida que fui adquiriendo más experiencia, comencé a planificar mi carrera. De hecho, no creo que todo el mundo pueda planificar su carrera desde el principio, a menos que esté muy seguro de lo que le gusta y lo que quiere lograr, lo cual es muy difícil desde el principio (Participante 23).

En los testimonios de los entrevistados observamos que los millennials no pueden, inicialmente, planificar sus carreras por diversas razones: algunos mencionan su falta de claridad vocacional (Participante 18), mientras otros consideran que carecen de la información necesaria, tanto sobre sí mismos como sobre el ámbito laboral, para poder planificar (Participante 23). Finalmente, otros mencionan la presencia de sus padres tomando decisiones de carrera por ellos -"me encontró la pasantía" (Participante 14)-, lo cual impide el desarrollo de comportamientos activos de los participantes. Estos aspectos están, en gran parte, vinculados al fenómeno de la adultez emergente asociado con esta generación (Pew Research, 2019). Esta adultez emergente se entiende como un periodo de desarrollo que une la adolescencia y la edad adulta joven -las personas ya no son adolescentes, pero aún no han alcanzado la condición de adultos completos- (Arnett & Fishel, 2013). En esta etapa, los jóvenes exploran una variedad de direcciones en su vida, que puede extenderse hasta los 30/34 años. Las preguntas, la confusión y la exploración de la carrera constituyen un factor muy importante en la adultez emergente y los sentimientos de crisis. Aunque este fenómeno es más frecuente en los países altamente industrializados que demandan perfiles de alto nivel educativo para ingresar al mercado laboral, también se encuentra presente en las personas jóvenes de los niveles socioeconómicos más altos en países de menor desarrollo.

Con respecto al rol de los padres, hemos mencionado ya su participación en la GCI de sus hijos millennials (Gomes & Deuling, 2019). Estos comportamientos activos se evidenciaron en los relatos que describen las acciones de los "padres helicóptero" (Peluchette et al., 2013), ya sea ofreciéndo sus contactos y asesorándo en el proceso de selección (Participante 1) o reconfirmando las decisiones de carrera (Participante 14).

Mi padre, que es una persona con una carrera importante, me ofreció sus contactos en la industria, para ver si había algo que me pudiera interesar. También me dio su opinión sobre mi cv, me ayudó a preparar las entrevistas y las presentaciones que hice para las empresas (Participante 1).

Siempre reconfirmé mis decisiones con mi papá y he estado interesado en lo que pensaba sobre mi planificación de carrera. Mamá y papá han desarrollado carreras que a mí también me gustaría lograr, pero como papá está en el mismo ambiente de negocios que yo, me dirigí principalmente a él para pedirle consejo (Participante 14).

No planificadores

Nunca he tenido un plan para mi carrera. Me impulsa la diversión, el desafío en lo que hago y la sensación de generar un impacto, eso es lo que me llevó a asumir nuevos desafíos o buscar nuevas oportunidades. Aprovecho las oportunidades que se me brindan y creo mis propias oportunidades a medida que evolucionan mis roles (Participante 19).

Yo creo que no se planifica. La vida en cada momento, como te viene, y las oportunidades vienen y van. ¿Sabes? Te viene un tren, si quieres lo coges y si no, lo dejas. Si el tren es interesante, ¿Por qué no cogerlo? (Participante 20).

Ahora, hablando contigo y repasando todos esos años, me doy cuenta de que nunca tuve una decisión muy clara sobre lo que quería terminar haciendo. Conocer diferentes lugares, ser independiente, internacional, demostrar que podría sobrevivir si se presentaran condiciones difíciles... Muchos de los movimientos que he hecho en mi carrera casi han sido por casualidad... Disfruto de esas casualidades, hasta incluso más que de una planificación perfecta (Participante 22).

Estos relatos reflejan la percepción que es relevante tomar las oportunidades a medida que se presentan, prescindiendo de una planificación preestablecida. Podríamos vincular los comentarios de los entrevistados con la casualidad planificada o planned happenstance, teoría que anima a las personas a crear y transformar eventos no planificados en oportunidades de aprendizaje y progreso (Krumboltz & Levin, 2004). Asimismo, sería necesario en este tipo de carreras, que las personas puedan identificar esas oportunidades, enfatizando la importancia del contexto para que estén listas para tomarlas cuando se presentan.

En síntesis, nuestra muestra millennial de entre 25 y 39 años evidencia, mayoritariamente, algún grado de planificación de carrera. Estos resultados están en línea con los de Modestino et al. (2019), quienes analizaron profesionales millennials de Estados Unidos, de 24 a 30 años. Aun en contextos inciertos, y debido a esta incertidumbre, la planificación de carrera sigue vigente. La mayoría de los participantes planifica objetivos a largo plazo, resaltan el cambio como natural y aceptan la necesidad de ir ajustando esos grandes objetivos con los valores, esto último es característico de las carreras proteanas. Por su parte, los planificadores tardíos mencionan su dificultad inicial debido a su falta de información sobre sí mismos, su claridad vocacional y la falta de conocimiento sobre el mercado laboral, surge la figura de los padres ya sea asesorándolos en el proceso de selección o reconfirmando sus decisiones.

Planificación de carrera y orientación a futuro (Estudio GLOBE)

Al vincular los cuatro grupos de planificadores identificados entre los millennials con la orientación a futuro a nivel de prácticas de los países de origen ofrecidas por el estudio GLOBE, obtuvimos los resultados que se detallan en la Tabla 2.

Tabla 2

Orientación a futuro y tipo de planificación de carrera

No. participante y país de orientación a futuro baja/ media (menos de 3.85) No. participante y país de orientación a futuro alta (3.85 en adelante) Total participantes
Planificadores minuciosos 6- Holanda 4.61 4
4- Francia 4.11
21- Alemania 3.95
24- Alemania 3.95
Planificadores de objetivos de largo plazo 9- Argentina 3.08 11- Holanda 4.61 12
16- España 12- Hungría 3.50 3.21 25- R. Unido 5- Holanda 4.28 4.61
15- España 3.50 11- Suiza 4.27
3- Argentina 3.08 17- Brasil 4.04
2- Argentina 3.08 8- Austria 4.46
Planificadores tardíos 23-España 3.50 7- Holanda 4.61 6
1-Argentina 3.08 14- Alemania 3.95
18-España 3.50
13- Argentina 3.08
No planificadores 20- España 3.50 4
19- Portugal 3.71
22 -España 3.50
26 -España 3.50

Una observación para destacar es que, dentro del grupo de los no planificadores, todos ellos forman parte de la submuestra de países con baja orientación a futuro (España, Portugal). En el otro extremo del espectro de la planificación, quienes planifican a detalle, todos son oriundos de países con alta orientación a futuro. En el caso de aquellos que instrumentan la planificación como un proceso de grandes líneas/objetivos, la muestra se distribuye por igual.

Si consideramos el análisis por país, por ejemplo, Holanda es de alta orientación a futuro, y encontramos planificadores minuciosos y de grandes líneas, pero ninguno no planifica. Se ha probado que la prosperidad económica nacional tiene una fuerte relación positiva con las prácticas de orientación a futuro de GLOBE (Ashkanasy et al., 2004). En consecuencia, los países que "planifican con anticipación", "planifican para el futuro" y "planifican con mucha anticipación" tienen un mayor nivel de prosperidad que aquellos que no tienen estas prácticas. Además, sabemos que, en estas sociedades, las organizaciones tienden a ser flexibles y adaptables. A través de la interacción con el entorno laboral las personas utilizan sus capacidades y buscan dar respuesta a sus valores. Consideramos que esta prosperidad les permitiría a los profesionales descansar en la planificación de carrera con mayor o menor grado de detalle, pues los mercados laborales externos ofrecerían mayor número y calidad de alternativas/perspectivas laborales, al ser economías que crecen y en las cuales las organizaciones son más adaptables al cambio.

En el otro extremo, si analizamos a Argentina como país de baja orientación a futuro, algunos participantes no planifican o lo hacen considerando grandes líneas, pero ninguno planifica en detalle. En este caso, en un contexto no próspero, por ejemplo, una recesión económica podría hacer que los empleados exploren las oportunidades o planifiquen objetivos dentro de la organización para obtener una ventaja competitiva en un mercado laboral en contracción (Manroop & Richardson, 2016), si asumimos que la compañía puede hacer frente a la crisis. Si no fuera el caso, los individuos debieran centrarse en la planificación de objetivos de grandes líneas, pues cuentan con mayor incertidumbre respecto de su futuro profesional y del mercado laboral externo.

Si bien debiéramos considerar tanto variables individuales como contextuales en la planificación de carrera, podríamos hipotetizar la contribución de las características culturales de los países en el proceso de planificación de carrera. En síntesis, la planificación de la carrera es una actividad que responsabiliza al individuo por el desarrollo de su carrera. Sabemos que los millennials están más motivados por el progreso de carrera que las generaciones anteriores y que consideran a la carrera más allá del dinero y el título, valoran un significado y un propósito más amplios en su trabajo (Ng et al., 2010). Al confirmar esa responsabilidad por su carrera, nuestros resultados demuestran, en primer lugar, que la mayoría de los entrevistados, independientemente de su país de origen y las condiciones de mercado laboral, planifica en algún grado, y que la planificación tradicional de carrera (objetivos a corto y largo plazo) sigue conviviendo con la planificación de objetivos a largo plazo en los profesionales millennials. De hecho, dentro de los que planifican, la mayoría contempla objetivos a largo plazo, a la vez que aceptan el cambio como parte del proceso y entienden la necesidad de su ajuste y la compatibilidad con los propios valores. Los resultados de nuestro estudio adquieren relevancia a la luz de los contextos proteanos actuales, los cuales demandan que las personas asuman la exploración de carrera y posterior planificación no solo al comienzo de sus carreras, sino de forma continua y a lo largo de todas sus etapas (Jiang et al., 2019). En segundo lugar, al estar conformada la muestra por profesionales millennials, identificamos como distintivo de esta población la falta de claridad en las elecciones y decisiones de carrera, en línea con el fenómeno de la adultez emergente, así como el fuerte rol de los padres (padres helicóptero) tanto en la planificación de carrera como en sus acciones de implementación posterior. Finalmente, la orientación a futuro, como característica cultural, pareciera constituir una variable que influencia la planificación de carrera.

Conclusiones

Nuestros resultados contribuyen a enriquecer la literatura de carreras, centrándonos específicamente en la GCI y profundizando la comprensión de los procesos de planificación de carrera, evaluados por los millennials profesionales de manera retrospectiva. Al mismo tiempo, estos resultados responden a la necesidad de integrar los rasgos culturales en los estudios de carrera, considerando diferentes grupos de millennials según sus antecedentes culturales o educativos (de Hauw & de Vos, 2010; Modestino et al., 2019).

En términos prácticos, dado que la gestión de carrera constituye una responsabilidad compartida entre las personas y las empresas (van der Heijden et al., 2020), los resultados obtenidos pueden ayudar a los empleadores a diseñar propuestas de acompañamiento de carrera (career support tools) individualizadas, ajustadas en función de las variables exploradas: tipo de planificador de carrera y origen cultural. Estas acciones conducen a resultados positivos en el ámbito organizacional, ya que los empleados que perciben que su empresa apoya su desarrollo profesional tienden a sentirse obligados a corresponder este esfuerzo desplegando conductas laborales destinadas a la promoción de sus carreras en la firma (Huang & Hsieh, 2015). Para conseguir que este esfuerzo conjunto sea efectivo, las empresas deben integrar estas iniciativas de apoyo de carrera en la cultura organizacional y ofrecer oportunidades de carrera personalizadas (Wilhelm & Hirschi, 2019). En consecuencia, consideramos que nuestros resultados contribuyen a los procesos de individualización en las organizaciones al ofrecer una mirada con más matices sobre los distintos tipos de planificadores de carrera.

Finalmente, estos resultados cobran aún mayor relevancia para la GCO teniendo en cuenta, por una parte, el contexto inestable y volátil que caracteriza al mundo del trabajo en la actualidad, y, por otra parte, la población destino de estas iniciativas, los millenials, quienes constituirán prontamente el 75 % de los trabajadores activos y tienden a preferir carreras proteanas.

Este estudio cuenta con algunas limitaciones. En primer lugar, nuestras conclusiones no son generalizables, ya que se basan en la interpretación de las opiniones y percepciones de un grupo muy específico de millennials. Estas constituyen hipótesis que pueden ser útiles para orientar futuros estudios cuantitativos. En segundo lugar, considerando que hay importantes diferencias de género en la toma de decisiones de carrera (Kulcsárc et al., 2020) y que en nuestra muestra hay una predominancia de varones, sería interesante para próximos estudios cualitativos considerar una muestra más balanceada. Finalmente, el estudio fue en su mayor parte retrospectivo y se basó en la memoria de los participantes (Stoecker, 2011).

Con respecto a futuras líneas de investigación, sería interesante validar, de manera cuantitativa, la relación entre los distintos grupos de planificación de carrera identificados en este estudio y la orientación a futuro. Vale la pena señalar que las variables contextuales macro han recibido escasa atención en la literatura y merecen un mayor análisis para poder ubicar los estudios de la GCI (y la planificación de carrera), dentro de la complejidad de los entornos sociales (Wilhelm & Hirschi, 2019). Por otra parte, tal como hemos mencionado previamente, estudios futuros podrían explorar las diferencias en el proceso de planificación de carrera entre millennials profesionales, hombres y mujeres. Con el objetivo de generar mayor conocimiento sobre la planificación de carrera en el ámbito latinoamericano, los investigadores podrían explorar similitudes y diferencias en los tipos de planificadores según su origen nacional. Finalmente, considerando que el autoconocimiento ofrece información sobre las competencias de gestión de carrera a desarrollar (Raabe et al., 2007), sugerimos identificar las variables individuales que inciden en la pertenencia a los distintos grupos de planificadores identificados en este trabajo.

Referencias

Alisic, A., & Wiese, B. (2020). Keeping an insecure career under control: The longitudinal interplay of career insecurity, self-management, and self-efficacy. Journal of Vocational Behavior, 120, 103431. https://doi.org/10.1016/j.jvb.2020.103431

A. Alisic B Wiese 2020Keeping an insecure career under control: The longitudinal interplay of career insecurity, self-management, and self-efficacyJournal of Vocational Behavior120103431103431https://doi.org/10.1016/j.jvb.2020.103431

Andresen, M., Apospoi, H., Gunz, H., Suzanne, P. A., Taniguchi, M., Lysova, E. I., Adeleye, I., Babalola, O., Bagdadli, S., Bakuwa, R., Bogićević Milikić, B., Bosak, J., Briscoe, J. P., Cha, J.-S., Chudzikowski, K., Cotton, R., Dello Russo, S., Dickmann, M., Dries, N., Dysvik, A., et al. (2020). Careers in context: An international study of career goals as mesostructure between societies’ career-related human potential and proactive career behavior. Human Resource Management Journal, 30(3), 365-391. https://doi.org/10.1111/1748-8583.12247

M. Andresen H. Apospoi H. Gunz P. A. Suzanne M. Taniguchi E. I. Lysova I. Adeleye O. Babalola S. Bagdadli R. Bakuwa B. Bogićević Milikić J. Bosak J. P. Briscoe J.-S. Cha K. Chudzikowski R. Cotton S. Dello Russo M. Dickmann N. Dries A. Dysvik 2020Careers in context: An international study of career goals as mesostructure between societies’ career-related human potential and proactive career behaviorHuman Resource Management Journal303365391https://doi.org/10.1111/1748-8583.12247

Arnett, J., & Fishel, E. (2013). When will my grown-up kid grow up? Loving and understanding your emerging adult. Workman Pub.

J. Arnett E Fishel 2013When will my grown-up kid grow up? Loving and understanding your emerging adultWorkman Pub

Arthur, M., & Rousseau, D. (1996). The boundaryless career: A new employment principle for a new organizational era. University Press.

M. Arthur D Rousseau 1996The boundaryless career: A new employment principle for a new organizational eraUniversity Press

Ashkanasy, N., Gupta,V., Mayfield, M., & Trevor-Roberts, E. (2004). Future orientation. En R. J. House, P. J. Hanges, M. Javidan, P. W. Dorfman, & V. Gupta (Eds), Culture, leadership and organizations: The GLOBE study of 62 societies (pp. 282-342). Sage.

N. Ashkanasy V. Gupta M. Mayfield E Trevor-Roberts 2004Future orientation R. J. House P. J. Hanges M Javidan P. W. Dorfman V Gupta Culture, leadership and organizations: The GLOBE study of 62 societies282342Sage

Baruch, Y., & Forstenlechner, I. (2017). Global careers in the Arabian Gulf: Understanding motives for self-initiated expatriation of the highly skilled, globally mobile professionals. Career Development International, 22(1), 3-22. http://doi.org/10.1108/CDI-12-2015-0164

Y. Baruch I Forstenlechner 2017Global careers in the Arabian Gulf: Understanding motives for self-initiated expatriation of the highly skilled, globally mobile professionalsCareer Development International221322http://doi.org/10.1108/CDI-12-2015-0164

Bryman, A., Bell, E., Mills, A., & Yue, A. (2011). Business research methods. Oxford University Press Canada.

A. Bryman E. Bell A. Mills A Yue 2011Business research methodsOxford University Press Canada

de Hauw, S., & de Vos, A. (2010). Millennials’ career perspective and psychological contract expectations: Does the recession lead to lowered expectations? Journal of Business and Psychology, 25(2), 293-302. https://doi.org/10.1007/s10869-010-9162-9

S de Hauw A de Vos 2010Millennials’ career perspective and psychological contract expectations: Does the recession lead to lowered expectations?Journal of Business and Psychology252293302https://doi.org/10.1007/s10869-010-9162-9

de Vos, A., De Clippeleer, I., & Dewilde, T. (2009). Proactive career behaviors and career success during the early career. Journal of Occupational and Organizational Psychology, 82(4), 761-777. https://doi.org/10.1348/096317909x471013

A. de Vos I De Clippeleer T Dewilde 2009Proactive career behaviors and career success during the early careerJournal of Occupational and Organizational Psychology824761777https://doi.org/10.1348/096317909x471013

Eby, L., Butts, M., & Lockwood, A. (2003). Predictors of success in the era of the boundaryless career. Journal of Organizational Behavior, 24(6), 689-708. https://doi.org/10.1002/job.214

L. Eby M. Butts A Lockwood 2003Predictors of success in the era of the boundaryless careerJournal of Organizational Behavior246689708https://doi.org/10.1002/job.214

Estudio BBVA. (2015). Generación milenial: así es la primera generación completamente digital. https://www.bbva.com/wp-content/uploads/2015/08/ebook-cibbva-innovation-trends-generacion-millennials-bbva.pdf

Estudio BBVA 2015Generación milenial: así es la primera generación completamente digitalhttps://www.bbva.com/wp-content/uploads/2015/08/ebook-cibbva-innovation-trends-generacion-millennials-bbva.pdf

Gioia, D., Corley, K., & Hamilton, A. (2013). Seeking qualitative rigor in inductive research: notes on the Gioia methodology. Organizational Research Methods, 16(1), 15-31. https://doi.org/10.1177/1094428112452151

D. Gioia K Corley A Hamilton 2013Seeking qualitative rigor in inductive research: notes on the Gioia methodologyOrganizational Research Methods1611531https://doi.org/10.1177/1094428112452151

Gomes, S., & Deuling, J. (2019). Family influence mediates the relation between helicopter-parenting and millennial work attitudes. Journal of Managerial Psychology, 34(1), 2-17. https://doi.org/10.1108/jmp-12-2017-0450

S. Gomes J Deuling 2019Family influence mediates the relation between helicopter-parenting and millennial work attitudesJournal of Managerial Psychology341217https://doi.org/10.1108/jmp-12-2017-0450

Gould, S. (1979). Characteristics of career planners in upwardly mobile occupations. The Academy of Management Journal, 22(3), 539-550. https://doi.org/10.2307/255743

S Gould 1979Characteristics of career planners in upwardly mobile occupationsThe Academy of Management Journal223539550https://doi.org/10.2307/255743

Greco, L, & Kraimer, M. (2020). Goal setting in the career management process: An identity theory perspective. Journal of Applied Psychology, 105(1), 40-57. https://doi.org/10.1037/apl0000424

L Greco M Kraimer 2020Goal setting in the career management process: An identity theory perspectiveJournal of Applied Psychology10514057https://doi.org/10.1037/apl0000424

Greenhaus, J., Callanan, G., & Kaplan, E. (1995). The role of goal setting in career management, International Journal of Career Management, 7(5), 3-12. https://doi.org/10.1108/09556219510093285

J. Greenhaus G. Callanan E Kaplan 1995The role of goal setting in career managementInternational Journal of Career Management75312https://doi.org/10.1108/09556219510093285

Greenhaus, J., Callanan, G., & Godshalk, V. (2019). Career management for life. Routledge.

J. Greenhaus G. Callanan V Godshalk 2019Career management for lifeRoutledge

Guan, Y., Zhou, W., Ye, L., Jiang, P., & Zhou, Y. (2015). Perceived organizational career management and career adaptability as predictors of success and turnover intention among Chinese employees. Journal of Vocational Behavior, 88, 230-37. https://doi.org/10.1016/j.jvb.2015.04.002

Y. Guan W. Zhou L. Ye P. Jiang Y Zhou 2015Perceived organizational career management and career adaptability as predictors of success and turnover intention among Chinese employeesJournal of Vocational Behavior88230237https://doi.org/10.1016/j.jvb.2015.04.002

Gubler, M., Arnold, J., & Coombs, C. (2014). Reassessing the protean career concept: Empirical findings, conceptual components, and measurement. Journal of Organizational Behavior, 35(1), 23-40. https://doi.org/10.1002/job.1908

M. Gubler J. Arnold C Coombs 2014Reassessing the protean career concept: Empirical findings, conceptual components, and measurementJournal of Organizational Behavior3512340https://doi.org/10.1002/job.1908

Hall, D., Yip, J., & Doiron, K. (2018). Protean careers at work: Self-direction and values orientation in psychological success. Annual Review of Organizational Psychology and Organizational Behavior, 5(1), 129-156. https://doi.org/10.1146/annurev-orgpsych-032117-104631

D. Hall J. Yip K Doiron 2018Protean careers at work: Self-direction and values orientation in psychological successAnnual Review of Organizational Psychology and Organizational Behavior51129156https://doi.org/10.1146/annurev-orgpsych-032117-104631

Hirschi, A. (2014). Hope as a resource for self-directed career management: Investigating mediating effects on proactive career behaviors and life and job satisfaction. Journal of Happiness Studies, 15(6), 1495-1512. https://doi.org/10.1007/s10902-013-9488-x

A Hirschi 2014Hope as a resource for self-directed career management: Investigating mediating effects on proactive career behaviors and life and job satisfactionJournal of Happiness Studies15614951512https://doi.org/10.1007/s10902-013-9488-x

Hirschi, A., & Koen, J. (2021). Contemporary career orientations and career self-management: A review and integration. Journal of Vocational Behavior, 126, 103505. https://doi.org/10.1016/j.jvb.2020.103505

A. Hirschi J Koen 2021Contemporary career orientations and career self-management: A review and integrationJournal of Vocational Behavior126103505103505https://doi.org/10.1016/j.jvb.2020.103505

Hite, L., & McDonald, K. (2020). Careers after covid-19: Challenges and changes. Human Resource Development International, 23(4), 427-437. https://doi.org/10.1080/13678868.2020.1779576

L. Hite K McDonald 2020Careers after covid-19: Challenges and changesHuman Resource Development International234427437https://doi.org/10.1080/13678868.2020.1779576

House, R., Hanges, P., Javidan, M., Dorfman, P., & Gupta, V. (Eds.). (2004). Culture, leadership, and organizations: The GLOBE study of 62 societies. Sage.

R. House P. Hanges M. Javidan P. Dorfman V Gupta 2004Culture, leadership, and organizations: The GLOBE study of 62 societiesSage

Huang, J., & Hsieh, H. (2015). Supervisors as good coaches: Influences of coaching on employees’ in-role behaviors and proactive career behaviors. The International Journal of Human Resource Management, 26(1), 42-58. https://doi.org/10.1080/09585192.2014.940993

J. Huang H Hsieh 2015Supervisors as good coaches: Influences of coaching on employees’ in-role behaviors and proactive career behaviorsThe International Journal of Human Resource Management2614258https://doi.org/10.1080/09585192.2014.940993

Jackson, D., & Tomlinson, M. (2020). Investigating the relationship between career planning, proactivity and employability perceptions among higher education students in uncertain labour market conditions. Higher Education, 80(3), 435-455. https://doi.org/10.1007/s10734-019-00490-5

D. Jackson M Tomlinson 2020Investigating the relationship between career planning, proactivity and employability perceptions among higher education students in uncertain labour market conditionsHigher Education803435455https://doi.org/10.1007/s10734-019-00490-5

Jiang, Z., Newman, A., Le, H., Presbitero, A., & Zheng, C. (2019). Career exploration: A review and future research agenda. Journal of Vocational Behaviour, 110(Part B), 338-356. https://doi.org/10.1016/j.jvb.2018.08.008

Z. Jiang A. Newman H. Le A. Presbitero C Zheng 2019Career exploration: A review and future research agendaJournal of Vocational Behaviour110338356https://doi.org/10.1016/j.jvb.2018.08.008

King, Z. (2004). Career self-management: Its nature, causes and consequences. Journal of Vocational Behavior, 65(1), 112-133. https://doi.org/10.1016/s0001-8791(03)00052-6

Z King 2004Career self-management: Its nature, causes and consequencesJournal of Vocational Behavior651112133https://doi.org/10.1016/s0001-8791(03)00052-6

King, N. (2012). Doing template analysis. En Symon, G. and Cassell, C. (Eds), Qualitative Organizational Research. Core Methods and Current Challenges (pp. 426-450) Sage. https://doi.org/10.4135/9781526435620

N King 2012Doing template analysis G Symon C Cassell Qualitative Organizational Research. Core Methods and Current Challenges426450Sagehttps://doi.org/10.4135/9781526435620

Krumboltz, J., & Levin, A. (2004). Luck is no accident: making the most of happenstance in your life and career. Impact Publishers.

J. Krumboltz A Levin 2004Luck is no accident: making the most of happenstance in your life and careerImpact Publishers

Kulcsárc, V., Dobrean, A., & Gati, I. (2020). Challenges and difficulties in career decision making: Their causes, and their effects on the process and the decision. Journal of Vocational Behavior, 116(Part A), 103346. https://doi.org/10.1016/j.jvb.2019.103346

V. Kulcsárc A. Dobrean I Gati 2020Challenges and difficulties in career decision making: Their causes, and their effects on the process and the decisionJournal of Vocational Behavior116103346103346https://doi.org/10.1016/j.jvb.2019.103346

Layder, D. (1993). New strategies in social research. Polity Press.

D Layder 1993New strategies in social researchPolity Press

Legoherel, P., Dauce, B., Hsu, C., & Ranchold, A. (2009). Culture, time orientation and exploratory buying behavior. Journal of International Consumer Marketing, 21(2), 93-107. https://doi.org/10.1080/08961530802153029

P. Legoherel B. Dauce C. Hsu A Ranchold 2009Culture, time orientation and exploratory buying behaviorJournal of International Consumer Marketing21293107https://doi.org/10.1080/08961530802153029

Lent, R., Ezeofor, I., Morrison, M. Penn, L., & Ireland, G. (2016). Applying the social cognitive model of career self-management to career exploration and decision-making. Journal of Vocational Behaviour, 93,47-57. https://doi.org/10.1016/j.jvb.2015.12.007

Ezeofor R. Morrison I. L. M. Penn G Ireland 2016Applying the social cognitive model of career self-management to career exploration and decision-makingJournal of Vocational Behaviour934757https://doi.org/10.1016/j.jvb.2015.12.007

Lyons, S., Ng, E., & Schweitzer, L. (2012). Generational career shift: Millennials and the changing nature of careers in Canada. En E. Ng, S. Lyons y L. Schweitzer (Eds.), Managing the New Workforce International Perspectives on the Millennial Generation (pp. 64-85). Edward Elgar Cheltenham. https://doi.org/10.4337/9780857933010.00009

S. Lyons E. Ng L Schweitzer 2012Generational career shift: Millennials and the changing nature of careers in Canada E Ng S Lyons L Schweitzer Managing the New Workforce International Perspectives on the Millennial Generation6485Edward Elgar Cheltenhamhttps://doi.org/10.4337/9780857933010.00009

Manroop, L., & Richardson, J. (2016). Job search: a multidisciplinary review and research agenda. International Journal of Management Reviews, 18(2), 206-227. https://doi.org/10.1111/ijmr.12066

L. Manroop J Richardson 2016Job search: a multidisciplinary review and research agendaInternational Journal of Management Reviews182206227https://doi.org/10.1111/ijmr.12066

Marshall, C., & Rossman, G. (1995). Designing qualitative research. Sage Publications.

C. Marshall G Rossman 1995Designing qualitative researchSage Publications

McCall, M., Lombardo, M., & Morrison, A. (1988). The lessons of experience. Lexington Books.

M. McCall M. Lombardo A Morrison 1988The lessons of experienceLexington Books

Merriam, S. (1998). Qualitative research and case study applications in education. Jossey-Bass Publishers.

S Merriam 1998Qualitative research and case study applications in educationJossey-Bass Publishers

Modestino, A., Sugiyama, K., & Ladge, J. (2019). Careers in construction: An examination of the career narratives of young professionals and their emerging career self-concepts. Journal of Vocational Behaviour , 115, 103306. https://doi.org/10.1016/j.jvb.2019.05.003

A. Modestino K. Sugiyama J Ladge 2019Careers in construction: An examination of the career narratives of young professionals and their emerging career self-conceptsJournal of Vocational Behaviour115103306103306https://doi.org/10.1016/j.jvb.2019.05.003

Ng, E., Schweitzer, L., Lyons, S. (2010). New generation, great expectations: A field study of the millennial generation. Journal of Business Psychology, 25, 281-292. https://doi.org/10.1007/s10869-010-9159-4

E. Ng L. Schweitzer S Lyons 2010New generation, great expectations: A field study of the millennial generationJournal of Business Psycholog25281292https://doi.org/10.1007/s10869-010-9159-4

Ng, E., Lyons, S., & Schweitzer, L. (2012). Managing the new workforce. International perspectives on the millennial generation. Edward Elgar.

E. Ng S. Lyons L Schweitzer 2012Managing the new workforce. International perspectives on the millennial generation

Noe, R. (1996). Is career management related to employee development and performance? Journal of Organizational Behavior, 17(2), 119-133. https://doi.org/10.1002/(SICI)1099-1379(199603)17:2<119::AID-JOB736>3.0.CO;2-O

R Noe 1996Is career management related to employee development and performance?Journal of Organizational Behavior172119133https://doi.org/10.1002/(SICI)1099-1379(199603)17:2<119::AID-JOB736>3.0.CO;2-O

Otto, K., Roe, R., Sobiraj, S., Mabunda Baluku, M., & Garrido Vásquez, M. (2017). The impact of career ambition on psychologists’ extrinsic and intrinsic career success: The less they want, the more they get. Career Development International, 22(1), 23-36. https://doi.org/10.1108/cdi-06-2016-0093

K. Otto R. Roe S. Sobiraj M. Mabunda Baluku M Garrido Vásquez 2017The impact of career ambition on psychologists’ extrinsic and intrinsic career success: The less they want, the more they getCareer Development International2212336https://doi.org/10.1108/cdi-06-2016-0093

Parry, E., & Urwin, P. (2011). Generational differences in work values: A review of theory and evidence. International Journal of Management Reviews, 13(1), 79-96. https://doi.org/10.1111/j.1468-2370.2010.00285.x

E. Parry P Urwin 2011Generational differences in work values: A review of theory and evidenceInternational Journal of Management Reviews1317996https://doi.org/10.1111/j.1468-2370.2010.00285.x

Pasko, R., Maellaro, R., & Stodnick, M. (2021). A study of millennials’ preferred work-related attributes and retention. Employee Relations, 43(3), 774-787. https://doi.org/10.1108/ER-05-2020-0224

R. Pasko R. Maellaro M Stodnick 2021A study of millennials’ preferred work-related attributes and retentionEmployee Relations433774787https://doi.org/10.1108/ER-05-2020-0224

Patton. M. (2002). Qualitative research and evaluation methods. Sage Publications.

M Patton 2002Qualitative research and evaluation methodsSage Publications

Peluchette, J.,Kovanic, N., & Partridge, D. (2013). Helicopter parents hovering in the workplace: What should hr managers do? Business Horizons, 56(5), 601-609. https://doi.org/10.1016/j.bushor.2013.05.004

J. Peluchette N. Kovanic D Partridge 2013Helicopter parents hovering in the workplace: What should hr managers do?Business Horizons565601609https://doi.org/10.1016/j.bushor.2013.05.004

Pew Research Center. (2019). Millennial life: How young adulthood today compares with prior generations. https://www.pewresearch.org/social-trends/2019/02/14/millennial-life-how-young-adulthood-today-compares-with-prior-generations-2/

Pew Research Center 2019Millennial life: How young adulthood today compares with prior generationshttps://www.pewresearch.org/social-trends/2019/02/14/millennial-life-how-young-adulthood-today-compares-with-prior-generations-2/

Presbitero, A. (2015). Proactivity in career development of employees: The roles of proactive personality and cognitive complexity. Career Development International, 20(5), 525-538. https://doi.org/10.1108/cdi-03-2015-0043

A Presbitero 2015Proactivity in career development of employees: The roles of proactive personality and cognitive complexityCareer Development International205525538https://doi.org/10.1108/cdi-03-2015-0043

Raabe, B, Frese, M., & Beehr, T. (2007). Action regulation theory and career self-management. Journal of Vocational Behavior , 70(2), 297-311. https://doi.org/10.1016/j.jvb.2006.10.005

B Raabe M. Frese T Beehr 2007Action regulation theory and career self-managementJournal of Vocational Behavior702297311https://doi.org/10.1016/j.jvb.2006.10.005

Sargent, L., & Domberger, S. (2007). Exploring the development of a protean career orientation: Values and image violations. Career Development International, 12(6), 545-564. https://doi.org/10.1108/13620430710822010

L. Sargent S Domberger 2007Exploring the development of a protean career orientation: Values and image violationsCareer Development International126545564https://doi.org/10.1108/13620430710822010

Saunders, M. (2012). Choosing research participants. En G. Symon & C. Cassell (Eds.), Qualitative Organizational Research-Core methods and current challenges (pp. 35-52). Sage.

M Saunders 2012Choosing research participants G. Symon C Cassell Qualitative Organizational Research-Core methods and current challenges3552Sage

Smale, A., Bagdadli, S., Cotton, R., Dello Russo, S., Dickmann, M., Dysvik, A., Gianecchini, M., Kaše, R., Lazarova, M., Reichel, A., Rozo, P., & Verbruggen, M. (2019). Proactive career behaviors and subjective career success: The moderating role of national culture. Journal of Organizational Behaviour, 40(1), 105-122. https://doi.org/10.1002/job.2316

A. Smale S. Bagdadli R. Cotton S. Dello Russo M. Dickmann A. Dysvik M. Gianecchini R. Kaše M. Lazarova A. Reichel P. Rozo M Verbruggen 2019Proactive career behaviors and subjective career success: The moderating role of national cultureJournal of Organizational Behaviour401105122https://doi.org/10.1002/job.2316

Spurk, D., Hirschi, A., & Dries, N. (2019). Antecedents and outcomes of objective versus subjective career success: Competing perspectives and future directions. Journal of Management, 45(1), 35-69. https://doi.org/10.1177/0149206318786563

D. Spurk A. Hirschi N Dries 2019Antecedents and outcomes of objective versus subjective career success: Competing perspectives and future directionsJournal of Management4513569https://doi.org/10.1177/0149206318786563

Stoecker, R. (2011). Evaluating and rethinking the case study. Sociological Review, 39(1), 88- 112. https://doi.org/10.1111/j.1467-954X.1991.tb02970.x

R Stoecker 2011Evaluating and rethinking the case studySociological Review39188 112https://doi.org/10.1111/j.1467-954X.1991.tb02970.x

Sturges, J., Guest, D., Conway, N., & Davey, K. (2002). A longitudinal study of the relationship between career management and organizational commitment among graduates in the first ten years at work. Journal of Organizational Behavior, 23(6), 731-748. https://doi.org/10.1002/job.164

J. Sturges D. Guest N. Conway K Davey 2002A longitudinal study of the relationship between career management and organizational commitment among graduates in the first ten years at workJournal of Organizational Behavior236731748https://doi.org/10.1002/job.164

Sullivan, S., & Baruch, Y. (2009). Academic careers: The limits of the ‘boundaryless approach’ and the power of promotion scripts. Human Relations, 64(7), 971-996. https://doi.org/10.1177/0018726710393537

S. Sullivan Y Baruch 2009Academic careers: The limits of the ‘boundaryless approach’ and the power of promotion scriptsHuman Relations647971996https://doi.org/10.1177/0018726710393537

Valls, V., González-Romá, V., Hernández, A., & Rocabert, E. (2020). Proactive personality and early employment outcomes: The mediating role of career planning and the moderator role of core self-evaluations. Journal of Vocational Behaviour , 119, 103424. https://doi.org/10.1016/j.jvb.2020.103424

V. Valls V. González-Romá A. Hernández E Rocabert 2020Proactive personality and early employment outcomes: The mediating role of career planning and the moderator role of core self-evaluationsJournal of Vocational Behaviour119103424103424https://doi.org/10.1016/j.jvb.2020.103424

van der Heijden, B., de Vos, A., Akkermans, J., Spurk, D., Semeijn, J., van der Velde, M., & Fugate, M. (2020). Sustainable careers across the lifespan: Moving the field forward. Journal of Vocational Behavior , 117, 103344. https://doi.org/10.1016/j.jvb.2019.103344

B. van der Heijden A. de Vos J. Akkermans D. Spurk J. Semeijn M. van der Velde M Fugate 2020Sustainable careers across the lifespan: Moving the field forwardJournal of Vocational Behavior117103344103344https://doi.org/10.1016/j.jvb.2019.103344

Venaik, S., Zhuan, Y., & Brewer, P. (2013). Looking into the future: Hofstede long term orientation versus GLOBE future orientation. Cross Cultural Management, 20(3), 361-385. https://doi.org/10.1108/CCM-02-2012-0014

S. Venaik Y. Zhuan P Brewer 2013Looking into the future: Hofstede long term orientation versus GLOBE future orientationCross Cultural Management203361385https://doi.org/10.1108/CCM-02-2012-0014

Verbruggen, M., & Sels, L. (2008). Can career self-directedness be improved through counseling? Journal of Vocational Behavior , 73(2), 318-327. https://doi.org/10.1016/j.jvb.2008.07.001

M. Verbruggen L Sels 2008Can career self-directedness be improved through counseling?Journal of Vocational Behavior732318327https://doi.org/10.1016/j.jvb.2008.07.001

Wilhelm, F., & Hirschi, A. (2019). Career self-management as a key factor for career wellbeing. En I. Potgieter, N. Ferreira, & M. Coetzee (Eds.), Theory, research and dynamics of career wellbeing: becoming fit for the future (pp. 117-137). Springer International Publishing.

F. Wilhelm A Hirschi 2019Career self-management as a key factor for career wellbeing I Potgieter N Ferreira M Coetzee Theory, research and dynamics of career wellbeing: becoming fit for the future117137Springer International Publishing

Yin, R. (2003). Case study research: Design and methods. Sage Publications.

R Yin 2003Case study research: Design and methodsSage Publications

Zacher, H., & Frese, M. (2009). Remaining time and opportunities at work: Relationships between age, work characteristics, and occupational future time perspective. Psychology and Aging, 24(2), 487-493. https://doi.org/10.1037/a0015425

H. Zacher M Frese 2009Remaining time and opportunities at work: Relationships between age, work characteristics, and occupational future time perspectivePsychology and Aging242487493https://doi.org/10.1037/a0015425

[2] Blanco, M. R., & Golik, M. N. (2024). ¿Cómo perciben los profesionales millennials la planificación de carrera? Universidad & Empresa, 26(46), 1-31. https://doi.org/10.12804/revistas.urosario.edu.co/empresa/a.12953

Roles de contribución (taxonomía de CRediT)

[3]conceptualización; investigación (proceso de investigación); metodología (diseño y desarrollo); visualización (presentación de datos); redacción (documento original); redacción (revisión y edición).

[4] conceptualización; investigación (proceso de investigación); metodología (diseño y desarrollo); visualización (presentación de datos); redacción (documento original); redacción (revisión y edición).