Los problemas emocionales, afectivos y del comportamiento en adolescentes han tenido un incremento en su prevalencia a nivel mundial y en el contexto colombiano, con un rango que varía entre el 3.5 % y el 29 %, tal como lo reportan diferentes estudios (Amorós-Reche et al., 2022; Argumedos De La Ossa & Solórzano Santos, 2024; Carriere et al., 2019; Ma et al., 2021; Madasu et al., 2019; Ministerio de Salud, 2018; Samji et al., 2022). Estas dificultades generan problemas de adaptación en los ámbitos personal, familiar, escolar y social (Basile et al., 2015; Cook et al., 2018; El-Sheikh et al., 2019; Picado-Valverde & Sánchez-Marín, 2019; Stattin & Latina, 2018), un panorama que demanda una evaluación confiable para orientar procesos de prevención de dichos problemas de adaptación.
En varios estudios se ha encontrado una asociación entre la adaptación escolar y social en adolescentes y estilos parentales caracterizados por control, aceptación y afecto (Lan et al., 2019; Trias Seferian & Carbajal Arregui, 2020; Um & Kim, 2015), así como interacciones entre problemas externalizados e internalizados y estilos autoritarios y permisivos (Cook et al., 2018; Lindenmuth et al., 2024; Zhang et al., 2024).
Lo anterior sugiere un sistema transaccional, en el que las experiencias de hostilidad en la familia y los problemas de adaptación tienen influencias bidireccionales que se mantienen a lo largo del tiempo (Stattin & Latina, 2018). La evidencia empírica indica, por otra parte, que la disponibilidad emocional y el afecto de los padres se han relacionado con la satisfacción familiar en los adolescentes (García-Moya et al., 2013).
Relacionado con lo anterior, los factores culturales también contribuyen al ajuste de los adolescentes. Se ha reportado que en las familias italianas se promueve en los hijos una mayor independencia de la familia; mientras que en las familias chinas, se fomenta una mayor vinculación (Li et al., 2018). También se ha hallado que la autoestima, el autocontrol, la comunicación y la confianza potencian la vinculación con la familia y la adaptación personal (Ahn & Lee, 2016; Fox et al., 2016; Li et al., 2018).
Estudios previos han demostrado relaciones entre adaptación personal y social e inteligencia emocional (Camuñas et al., 2022; Fernández-Berrocal et al., 2018; Kang et al., 2022), así como entre problemas de adaptación socioemocional, control psicológico, rechazo de pares y problemas internalizados como timidez, depresión y soledad (Bullock et al., 2018; Forster et al., 2021).
En cuanto a la adaptación escolar, se ha encontrado que la victimización entre iguales y la percepción de injusticia por parte del maestro se han correlacionado con problemas psicológicos, somáticos y sensación de inseguridad en adolescentes, así como con insatisfacción con la escuela, lo cual puede impactar desfavorablemente la motivación, el compromiso académico y la adaptación escolar y social de los adolescentes (Gini et al., 2018; Pereira et al., 2022).
En varios países se han diseñado y adaptado diferentes instrumentos para evaluar los problemas específicos de adaptación en adolescentes. En Corea del Sur se ha aplicado el Multi-Systems Assessment Tool for School Social Work (MATS) (Um & Kim, 2015) y School Life Adjustment Scale (Ahn & Lee, 2016), donde se encontró un buen ajuste a los modelos probados. En el Reino Unido, se evaluaron las propiedades psicométricas del Warwick Edinburgh Mental Well-being Scale (WEMWBS) para examinar el bienestar mental en adolescentes. En Francia, se utilizó la escala de frecuencia de conducta problema (PBFS) y el cuestionario de estado de ánimo y sentimientos (MFQ); sin embargo, una limitación de los mismos fue su baja consistencia interna (Criss et al., 2016). Por otro lado, en otro estudio, McKay y Andretta (2017) concluyeron que no se pueden hacer generalizaciones de los resultados en el bienestar, los cuales pueden depender del contexto cultural en el que se aplique el instrumento.
Theunissen et al. (2019) evaluaron las propiedades psicométricas del Cuestionario de fortalezas y dificultades, versión autoinforme, en una muestra de adolescentes holandeses entre 13 y 14 años, el cual permite la detección de problemas emocionales y comportamentales con buenos niveles de consistencia interna; sin embargo, evidenciaron bajos índices de validez y mayor sensibilidad para la detección de problemas internalizados en comparación con los externalizados.
Uno de los instrumentos que más se ha utilizado para evaluar problemas de comportamiento, emocionales y de adaptación en niños y adolescentes es el Sistema de Evaluación Multidimensional de la Conducta (BASC) de Reynolds y Kamphaus (2004) . Dicho instrumento cuenta con una adaptación en español de la versión de autoinforme para adolescentes (BASC-S3), con una confiabilidad reportada de las escalas entre .70 y .80 (González et al., 2004). En España, García-Gómez y Pena-Sánchez (2017) identificaron en niños y adolescentes problemas de agresividad, ansiedad, déficit en habilidades sociales, retraimiento, somatización, atipicidad y síntomas depresivos utilizando el BASC. En Estados Unidos, se documentó una alineación teóricamente consistente de las escalas clínicas BASC-3 con problemas externalizados, internalizados y dificultades académicas en adolescentes (Basting et al., 2022; Canivez et al., 2021; Higa, 2021).
En Colombia, en varios estudios se ha empleado el BASC. Por ejemplo, Pineda et al. (1999) realizaron una adaptación en niños entre 6 y 11 años, obteniendo adecuados niveles de consistencia interna con un coeficiente alfa de Cronbach de .85 para la escala clínica y de .75 para la escala adaptativa. Asimismo, Cervantes-Henríquez et al. (2008) utilizaron el BASC para detectar posibles fenotipos cuantitativos del comportamiento en las familias de niños y adolescentes con trastorno por déficit de atención con hiperactividad (TDAH). Además, Acosta et al. (2010) aplicaron el BASC-Maestros para la evaluación de las conductas ejecutivas de niños de 6 a 11 años con hiperactividad. Puentes-Rozo et al. (2014) aplicaron el BASC para la evaluación de las habilidades sociales en niños de 6 a 11 años con TDAH y reportaron para la escala clínica de nueve ítems una alta confiabilidad con alfa de Cronbach de .85, para la escala adaptativa de tres ítems de .75 y para la subescala de cuatro ítems de agresividad, inatención, impulsividad e hiperactividad de .82. Finalmente, Hewitt (2015) también reportó evidencias de validez con una muestra de 904 niños colombianos para predecir problemas emocionales y afectivos, con valores que oscilan entre β = .74 a β = .98; p < .001).
La evidencia reportada permite dar cuenta que el BASC se ha utilizado principalmente con población infantil de 6 a 11 años, con validación en población colombiana. Existen estudios que han empleado la versión española con adolescentes; sin embargo, dicho instrumento no se ha validado con muestras de adolescentes en Colombia. Por tal motivo, se requiere analizar la fiabilidad y validez del Sistema de Evaluación de la Conducta de Niños y Adolescentes - versión de autoinforme (BASC-S3) en adolescentes colombianos, con el fin de evaluar los problemas afectivos, emocionales y de adaptación presentes en esta población.
Es un estudio de tipo instrumental, puesto que se adaptó y validó un instrumento de medición (Ato et al., 2013), específicamente el Sistema de Evaluación de la Conducta de Niños y Adolescentes, versión de autoinforme (BASC-S3).
Se llevó a cabo un muestreo no probabilístico por conveniencia. Como se aprecia en la tabla 1, participaron en total 1667 adolescentes entre 13 y 19 años (M = 16.13; DE = 1.62) de cuatro regiones de Colombia (Casanare, Boyacá, Santander y Bogotá). El mayor porcentaje fue de adolescentes del sexo femenino, siendo 61 % de Casanare, 59 % de Santander y 55.6 % de Boyacá; mientras que en Bogotá el mayor porcentaje fue de sexo masculino con un 54.5 %. En relación con la edad, la mayor proporción de los participantes tenía 18 años con un 35.1 % en Bogotá. En cuanto a la escolaridad, los mayores porcentajes se concentraron en el grado 11 en Bogotá y Casanare, con un 67.1 % y 35.4 % respectivamente. El estrato socioeconómico que más prevaleció fue el bajo en Casanare, con un 65.4 %, seguido por el estrato medio en Santander, con un 61.3 %.
[i]Nota. f = frecuencia; n = número total de la muestra. * La estratificación socioeconómica hace referencia a la categorización de los inmuebles residenciales que tiene un municipio. El nivel socioeconómico bajo agrupa los estratos 1, 2 y 3, que incluye personas con menores ingresos que cuentan con el beneficio de subsidios en los servicios públicos domiciliarios. En el nivel medio se encuentra el estrato 4, en el que las personas no tienen subsidios, ni pagan sobrecostos, sino que pagan exactamente el costo que la empresa de servicios públicos establece como valor por la prestación del servicio. En el nivel socioeconómico alto se encuentran los estratos 5 y 6, que incorporan a personas con mayores ingresos económicos, las cuales deben realizar una contribución sobre el valor de los servicios públicos domiciliarios. Fuente: Departamento Administrativo Nacional de Estadística (DANE, s. f.).
Los criterios de inclusión fueron: adolescentes entre 13 y 19 años, solteros, consentimiento informado de los padres y asentimiento informado de los adolescentes. Los criterios de exclusión fueron que no estuvieran escolarizados y no haber autorizado su participación en el estudio.
Sistema de Evaluación de la Conducta de Niños y Adolescentes, versión de autoinforme (BASC-S3; González et al., 2004). Es un sistema de evaluación multimétodo autoinformado. El instrumento está conformado por 185 ítems agrupados en cuatro factores con sus correspondientes subescalas: desajuste escolar (búsqueda de sensaciones, actitud negativa hacia el colegio y hacia los profesores) (ej.: No me importa el colegio), desajuste clínico (ansiedad, locus de control, atipicidad, somatización) (ej.: Tengo miedo de muchas cosas), ajuste personal (autoestima, confianza en sí mismo, relaciones interpersonales y con los padres) (ej.: Me gusta ser como soy), e índice de síntomas emocionales (depresión, estrés social, sentido de incapacidad) (ej.: Nada me sale bien). Las alternativas de respuesta de la primera parte son de verdadero y falso, mientras que las de la segunda parte tienen cuatro alternativas de respuesta que van desde “nunca” hasta “casi siempre”. Una puntuación T igual o superior a 70 en desajuste escolar y en desajuste clínico es significativa; en tanto que puntajes T iguales o inferiores a 30 son clínicamente significativos de problemas de ajuste personal; puntaciones T iguales o superiores a 65 en índice de síntomas emocionales son significativas. Las escalas poseen una confiabilidad entre.70 y .80 (González et al., 2004).
El estudio se llevó a cabo en cuatro fases. En la primera, se obtuvo la aprobación por parte del comité de ética de las instituciones que financiaron el proyecto. En la segunda, se presentó el estudio a las directivas de las instituciones educativas para solicitar su autorización para acceder a los participantes. En la tercera, se solicitó el consentimiento informado a los padres y el asentimiento informado a los adolescentes para posteriormente aplicar el instrumento de manera presencial por parte de los investigadores en el colegio dentro de la jornada escolar de la mañana, en un tiempo aproximado de 40 minutos. En la cuarta, se llevó a cabo el análisis de resultados y la elaboración de la discusión.
Se evaluó la consistencia interna del instrumento mediante el alfa de Cronbach. Luego, se realizó el análisis factorial confirmatorio (AFC) para examinar la estructura factorial de la varianza de los ítems utilizando el software AMOS 25. Los modelos se ejecutaron utilizando el método de estimación de parámetros de máxima verosimilitud. Los índices que se utilizaron para probar el modelo ajustado a la muestra colombiana fueron los siguientes: CMIN / df (Razón de Chi-cuadrado/ Grados de libertad), GFI (Índice de Bondad del Ajuste Global), CFI (Índice de Ajuste Comparativo), TLI (Índice de Tucker-Lewis), RMSEA (Error Cuadrático Medio de Aproximación) y AIC (Criterio de Información de Akaike). Para determinar el ajuste de los datos al modelo, el valor de χ 2 necesita ser significativo, el CMIN/ df, requiere una puntuación inferior a 3.0, el CFI y el GFI varían entre 0 y 1 (No ajustado = 0; Aceptable = .90 a .94; Excelente = .95 a .99; Óptimo = 1). El RMSEA debe ser menor que .08, y preferiblemente menor que .06; si el modelo es mayor que .10, debe ser rechazado (Hu & Bentler, 1995; Pilatti et al., 2012). Finalmente, se obtuvieron los baremos de cada uno de los factores y de las correspondientes subescalas que conforman el instrumento obteniendo así los percentiles y los puntajes T.
En cuanto a la consistencia interna del instrumento, los coeficientes de fiabilidad hallados fueron aceptables: desajuste clínico (α = .78), desajuste escolar (α = .54), índice de síntomas emocionales (α = .88), ajuste personal (α = .77) y escala total (α = .67). Este último valor es esperado, puesto que los factores de la escala evalúan diferentes dimensiones de la adaptación en adolescentes.
Para obtener los resultados del AFC, inicialmente se probó el modelo con los cuatro factores propuestos en la versión original española de González et al. (2004) , pero los indicadores de ajuste no fueron aceptables. Como teóricamente el ajuste personal tiene dirección favorable diferente a la de los demás factores (desajuste clínico, desajuste escolar e índices de síntomas emocionales), se decidió no incluir este factor en el modelo y se probó nuevamente con los tres factores de desajuste (clínico, escolar e índice de síntomas emocionales). Finalmente, los resultados de los indicadores de ajuste hallados fueron apropiados, evidenciando un excelente ajuste según los parámetros propuestos por Hu y Bentler (1995) y Pilatti et al. (2012) presentados en la tabla 2.
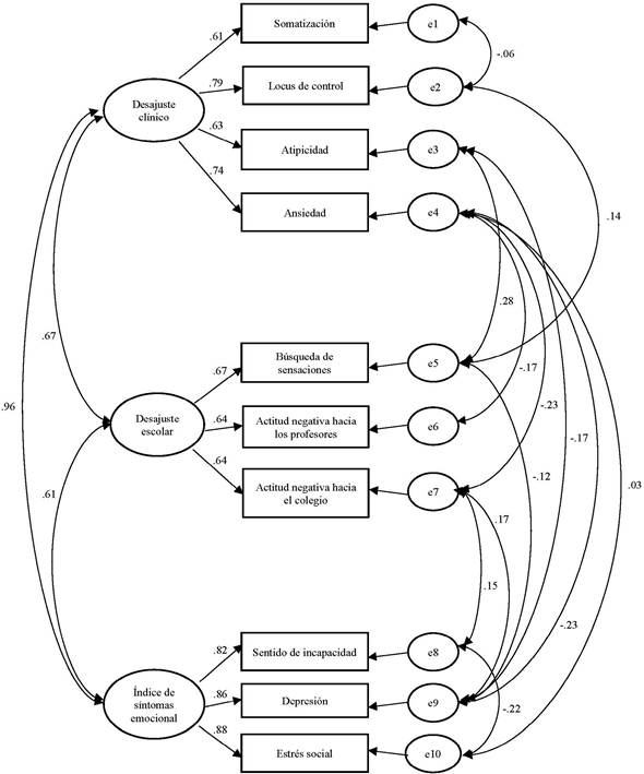
En la figura 1, se puede apreciar la representación gráfica del modelo ajustado del AFC del BASC-S3 con la muestra colombiana. Se observa que los factores de ansiedad y locus de control son los que más aportan a la dimensión de desajuste clínico con valores de .74 y .79, respectivamente. Por su parte, la actitud negativa hacia el colegio y hacia los profesores, así como la búsqueda de sensaciones, mostraron valores similares entre .64 y .67 con la dimensión de desajuste escolar. Mientras que los valores mayores, entre .82 y .88, se hallaron en sentido de incapacidad, depresión y estrés social con la dimensión índice de síntomas emocionales.

Fuente: elaboración propia.
En la tabla 3, se presentan los percentiles y los puntajes T de las subescalas de desajuste. A nivel general, se puede decir que en la muestra colombiana de adolescentes (hombres y mujeres), se encontraron mayores valores en atipicidad, búsqueda de sensaciones, locus de control, estrés social, somatización y depresión, con medias de los puntajes T que oscilan entre 54.25 y 57.51.
En la tabla 4, se presentan los percentiles y los puntajes T de las escalas dimensionales del BASC-3. A nivel general, se deduce que en la muestra colombiana de adolescentes se hallaron mayores valores en las dimensiones de desajuste clínico e índice de síntomas emocionales con medias de los puntajes T de 55.62 y de 57.27, respectivamente.
El presente estudio tuvo como objetivo establecer las propiedades psicométricas del BASC-3 con adolescentes colombianos. Se encontró que el instrumento tiene aceptables niveles de consistencia interna y evidencia de validez de constructo, lo cual es coherente con lo recomendado por investigaciones previas (González et al., 2004; Pineda et al., 1999; Zhou et al., 2020). Esto significa que los factores que constituyen el BASC-S3 posibilitan medir el constructo. El instrumento permite examinar en adolescentes las dimensiones de desajuste clínico, escolar e índice de síntomas emocionales y los factores que las conforman, como se ha documentado en estudios previos (Canivez et al., 2021; García-Gómez & Pena- Sánchez, 2017). Concretamente, permite identificar los problemas de actitud hacia el colegio y los profesores, ansiedad, depresión, atipicidad, sensación de incapacidad, somatización, locus de control y estrés social en adolescentes. Lo anterior indica que la prueba puede utilizarse para la evaluación en el ámbito clínico y educativo en adolescentes (Basting et al., 2022; Eklund et al., 2022).
Los hallazgos de este estudio se constituyen en un aporte importante para la evaluación clínica de adolescentes, por cuanto se cuenta con baremos adaptados para la población colombiana y subsana el vacío investigativo existente, dado que en estudios previos no se habían examinado (Cervantes-Henríquez et al., 2008; García-Gómez & Pena-Sánchez, 2017) o se habían centrado únicamente en niños colombianos de 6 a 11 años (Hewitt, 2015; Pineda et al., 1999).
Es importante resaltar que en el modelo del análisis factorial confirmatorio no se encontraron valores ajustados para la dimensión de adaptación personal, probablemente porque dicha subescala tiene otra direccionalidad, es decir, evalúa aspectos diametralmente opuestos en cuanto a la evaluación del ajuste positivo en adolescentes en términos de relaciones interpersonales, relaciones con los padres, autoestima y confianza en sí mismo, a diferencia de las restantes que realizan una valoración de ajuste negativo; como desajuste clínico, que evalúa ansiedad, atipicidad, locus de control y somatización; desajuste escolar, que mide actitud negativa hacia el colegio, hacia los profesores y búsqueda de sensaciones; e índice de síntomas emocionales que se constituye en un indicador general de problemas internalizados, lo cual explicaría por qué su exclusión mejoró los índices de bondad de ajuste. Relacionado con lo anterior, estudios previos han reportado el significado diferenciador en la evaluación del ajuste en los adolescentes (Akrami et al., 2021; Ahn & Lee, 2016; Fox et al., 2016; Li et al., 2018).
Se podría afirmar también que el BASC-S3 es más sensible a la valoración de los comportamientos desadaptativos en adolescentes colombianos, lo cual fue distinto a lo reportado en otros estudios que se han centrado en la evaluación de comportamientos adaptativos (Ahn & Lee, 2016; Um & Kim, 2015).
Adicionalmente, se puede indicar que se cuenta con un instrumento con adecuada sensibilidad para la detección de factores, tanto de problemas de adaptación internalizados como externalizados, lo cual subsana la dificultad señalada por McKay y Andretta (2017) con el instrumento WEMWBS, que permitía discriminar principalmente problemas internalizados. Esto significa que el BASC-S3 se ajusta al contexto cultural colombiano para medir dichos problemas en adolescentes.
Una fortaleza adicional de la versión del BASC-S3 en adolescentes colombianos, es que tiene adecuada evidencia de validez para evaluar problemas internalizados y externalizados, obtenida con el modelo probado, lo cual mejora las dificultades reportadas en el estudio de Theunissen et al. (2019) sobre los bajos niveles de validez. A su vez, el modelo de la muestra colombiana tuvo mejores niveles de ajuste que los encontrados en la versión original española de González et al. (2004) .
Los hallazgos reportados ameritan analizarse a la luz de las siguientes limitaciones: 1) No haber obtenido un modelo ajustado del BASC-S3 para la dimensión de adaptación personal. 2) Atendiendo a los factores culturales, el presente estudio sólo examinó los factores de adaptación adolescente con una muestra de las regiones centrales de Colombia; sin embargo, requeriría probarse con otras regiones que tienen diferencias culturales marcadas como las regiones costeras del país. 3) No haber establecido evidencia de validez concurrente.
Los resultados de validez del BASC-3 se obtuvieron con una representación equilibrada de los participantes por sexo. Las edades oscilaron entre 13 y 19 años, y la escolaridad fue analizada con cinco niveles educativos. Además, se contó con estudiantes de tres niveles socioeconómicos, principalmente de los niveles bajo y medio. Se aportan baremos con percentiles que facilitan la interpretación del BASC-3 en muestra colombiana. La estructura factorial obtenida con el AFC mostró coherencia con el marco teórico y facilita evaluar indicadores clínicos fundamentales para la evaluación con adolescentes.
Es importante tener en cuenta que, al aplicarse el instrumento, es importante confirmar los resultados de la escala de desajuste escolar con otras fuentes de información, dado el índice de confiabilidad obtenido. Se sugiere, para próximos estudios, aplicar la prueba con una representación equitativa de la distribución porcentual de las cinco regiones colombianas y mayor representación de los niveles socioeconómicos altos, lo que permitiría ampliar la generalización de los hallazgos reportados.
Acosta, L. J., Cervantes-Henr, M. S. M. N. M., Puente- Rozo, P., Aguirre-Acevedo, D., & Pineda-Salazar, D. (2010). Alteraciones del control inhibitorio conductual en niños de 6 a 11 años con TDAH familiar de Barranquilla. Psicogente, 13(24), 274-291. http://revistas.unisimon.edu.co/index.php/psicogente/article/view/1803
L. J. Acosta M. S. M. N. M. Cervantes-Henr P. Puente- Rozo D. Aguirre-Acevedo D. Pineda-Salazar 2010Alteraciones del control inhibitorio conductual en niños de 6 a 11 años con TDAH familiar de BarranquillaPsicogente1324274291http://revistas.unisimon.edu.co/index.php/psicogente/article/view/1803
Ahn, J., & Lee, S. (2016). Peer attachment, perceived parenting style, self-concept, and school adjustments in adolescents with chronic illness. Asian Nursing Research, 10(4), 300-304. http://dx.doi.org/10.1016/j.anr.2016.10.003
J. Ahn S. Lee 2016Peer attachment, perceived parenting style, self-concept, and school adjustments in adolescents with chronic illnessAsian Nursing Research104300304http://dx.doi.org/10.1016/j.anr.2016.10.003
Akrami, L., Malekpour, M., & Abedi, A. (2021). Developing and accessing psychometric properties of The Persian Version of Behavior Assessment System for Children (3Rd Edition) in children with mild intellectual disabilities and normal children. Iranian Journal of Psychiatry and Clinical Psychology, 27(3), 388-405. https://doi.org/10.32598/ijpcp.27.4.3462.1
L. Akrami M. Malekpour A. Abedi 2021Developing and accessing psychometric properties of The Persian Version of Behavior Assessment System for Children (3Rd Edition) in children with mild intellectual disabilities and normal childrenIranian Journal of Psychiatry and Clinical Psychology273388405https://doi.org/10.32598/ijpcp.27.4.3462.1
Amorós-Reche, V., Belzunegui-Pastor, A., Hurtado, G., & Espada, J. P. (2022). Emotional problems in Spanish children and adolescents during the COVID-19 pandemic: A systematic review. Clínica y Salud, 33(1), 19-28. https://doi.org/10.5093/clysa2022a2
V. Amorós-Reche A. Belzunegui-Pastor G. Hurtado J. P. Espada 2022Emotional problems in Spanish children and adolescents during the COVID-19 pandemic: A systematic reviewClínica y Salud3311928https://doi.org/10.5093/clysa2022a2
Argumedos De La Ossa, C., & Solórzano Santos, M. C. (2024). Conductas antisociales y delictivas en una muestra de adolescentes colombianos entre 11 y 17 años pertenecientes a una región de la Costa Caribe. Revista Logos Ciencia & Tecnología, 16(1), 32-51. https://doi.org/10.22335/rlct.v16i1.1888
C. Argumedos De La Ossa M. C. Solórzano Santos 2024Conductas antisociales y delictivas en una muestra de adolescentes colombianos entre 11 y 17 años pertenecientes a una región de la Costa CaribeRevista Logos Ciencia & Tecnología1613251https://doi.org/10.22335/rlct.v16i1.1888
Ato, M., López, J., & Benavente, A. (2013). Un sistema de clasificación de los diseños de investigación en psicología. Anales de Psicología, 29(3), 1038-1059. https://doi.org/10.6018/analesps.29.3.178511
M. Ato J. López A. Benavente 2013Un sistema de clasificación de los diseños de investigación en psicologíaAnales de Psicología29310381059https://doi.org/10.6018/analesps.29.3.178511
Basile, S., Carrasco, M. Á., & Martorell, J. L. (2015). Preocupaciones excesivas en la adolescencia: descripción, evaluación y tratamiento de un caso de ansiedad generalizada. Clínica y Salud, 26(3), 121-129. http://dx.doi.org/10.1016/j.clysa.2015.09.001
S. Basile M. Á. Carrasco J. L. Martorell 2015Preocupaciones excesivas en la adolescencia: descripción, evaluación y tratamiento de un caso de ansiedad generalizadaClínica y Salud263121129http://dx.doi.org/10.1016/j.clysa.2015.09.001
Basting, E. J., Naser, S., & Goncy, E. A. (2022). Assessing the factor structure and measurement invariance of the BASC-3 Behavioral and Emotional Screening System Student Form across race/ethnicity and gender. Assessment for Effective Intervention, 48(1), 43-51. https://doi.org/10.1177/15345084221095440
E. J. Basting S. Naser E. A. Goncy 2022Assessing the factor structure and measurement invariance of the BASC-3 Behavioral and Emotional Screening System Student Form across race/ethnicity and genderAssessment for Effective Intervention4814351https://doi.org/10.1177/15345084221095440
Bullock, A., Liu, J., Cheah, C. S. L., Coplan, R. J., Chen, X., & Li, D. (2018). The role of adolescents’ perceived parental psychological control in the links between shyness and socio-emotional adjustment among youth. Journal of Adolescence, 68(1), 117-126. https://doi.org/10.1016/j.adolescence.2018.07.007
A. Bullock J. Liu C. S. L. Cheah R. J. Coplan X. Chen D. Li 2018The role of adolescents’ perceived parental psychological control in the links between shyness and socio-emotional adjustment among youthJournal of Adolescence681117126https://doi.org/10.1016/j.adolescence.2018.07.007
Camuñas, N., Mavrou, I., Vaíllo Rodríguez, M., & Martínez, R. (2022). An executive function training programme to promote behavioural and emotional control of children and adolescents in foster care in Spain. Trends in Neuro-science and Education, 27, Artículo 100175. https://doi.org/10.1016/j.tine.2022.100175
N. Camuñas I. Mavrou M. Vaíllo Rodríguez R. Martínez 2022An executive function training programme to promote behavioural and emotional control of children and adolescents in foster care in SpainTrends in Neuro-science and Education27Artículo 100175Artículo 100175https://doi.org/10.1016/j.tine.2022.100175
Canivez, G. L., von der Embse, N. P., & McGill, R. J. (2021). Construct validity of the BASC-3 teacher rating scales: Independent hierarchical exploratory factor analyses with the normative sample. School Psychology, 36(4), 235-254. https://doi.org/10.1037/spq0000444
G. L. Canivez N. P. von der Embse R. J. McGill 2021Construct validity of the BASC-3 teacher rating scales: Independent hierarchical exploratory factor analyses with the normative sampleSchool Psychology364235254https://doi.org/10.1037/spq0000444
Carriere, C., Michel, G., Féart, C., Pellay, H., Onorato, O., Barat, P., & Thibault, H. (2019). Relationships between emotional disorders, personality dimensions, and binge eating disorder in French obese adolescents. Archives de Pédiatrie, 26(3), 138-144. https://doi.org/10.1016/j.arcped.2019.02.008
C. Carriere G. Michel C. Féart H. Pellay O. Onorato P. Barat H. Thibault 2019Relationships between emotional disorders, personality dimensions, and binge eating disorder in French obese adolescentsArchives de Pédiatrie263138144https://doi.org/10.1016/j.arcped.2019.02.008
Cervantes-Henríquez, M. L., Acosta-López, J., Aguirre-Acevedo, D. C., Pineda-Álvarez, D. E., & Puentes-Rozo, P. (2008). Fenotipo comportamental evaluado con una escala multidimensional de la conducta en niños y adolescentes de 30 familias con trastorno de atención-hiperactividad. Acta Neurológica Colombiana, 24(2), 53-62. https://actaneurologica.com/index.php/anc/article/view/1597/1336
M. L. Cervantes-Henríquez J. Acosta-López D. C. Aguirre-Acevedo D. E. Pineda-Álvarez P. Puentes-Rozo 2008Fenotipo comportamental evaluado con una escala multidimensional de la conducta en niños y adolescentes de 30 familias con trastorno de atención-hiperactividadActa Neurológica Colombiana2425362https://actaneurologica.com/index.php/anc/article/view/1597/1336
Cook, E. C., Wilkinson, K., & Stroud, L. R. (2018). The role of stress response in the association between autonomy and adjustment in adolescents. Physiology & Behavior, 189, 40-49. https://doi.org/10.1016/j.physbeh.2018.02.049
E. C. Cook K. Wilkinson L. R. Stroud 2018The role of stress response in the association between autonomy and adjustment in adolescentsPhysiology & Behavior1894049https://doi.org/10.1016/j.physbeh.2018.02.049
Criss, M M; Houltberg, B J; Cui, L; Bosler, C D; Morris, A S; Silk, J S. (2016) Direct and indirect links between peer factors and adolescent adjustment difficulties. Journal of Applied Developmental Psychology, 43, 83-90. https://doi.org/10.1016/j.appdev.2016.01.002
M M Criss B J Houltberg L Cui C D Bosler A S Morris J S Silk 2016Direct and indirect links between peer factors and adolescent adjustment difficultiesJournal of Applied Developmental Psychology438390https://doi.org/10.1016/j.appdev.2016.01.002
Departamento Administrativo Nacional de Estadística [DANE]. (s. f.). Estratificación socioeconómica para servicios públicos domiciliarios. https://www.dane.gov.co/index.php/servicios-al-ciudadano/servicios-informacion/estratificacion-socioeconomica
Departamento Administrativo Nacional de Estadística [DANE] (s. fEstratificación socioeconómica para servicios públicos domiciliarioshttps://www.dane.gov.co/index.php/servicios-al-ciudadano/servicios-informacion/estratificacion-socioeconomica
Eklund, K; Kilgus, S P; Willenbrink, J B; Collins, B; Gill, N; Weist, M M; Porter, J; Lewis, T J; Mitchell, B; Wills, H. (2022) Evidence of the internal structure and measurement invariance of the BASC-3 Behavioral and Emotional Screening System Teacher Form. Journal of Psychoeducational Assessment, 40(8), 936-949. https://doi.org/10.1177/07342829221116807
K Eklund S P Kilgus J B Willenbrink B Collins N Gill M M Weist J Porter T J Lewis B Mitchell H Wills 2022Evidence of the internal structure and measurement invariance of the BASC-3 Behavioral and Emotional Screening System Teacher FormJournal of Psychoeducational Assessment408936949https://doi.org/10.1177/07342829221116807
El-Sheikh, M; Saini, E K; Gillis, B T; Kelly, R J. (2019) Interactions between sleep duration and quality as predictors of adolescents’ adjustment. Sleep Health, 5(2), 180-186. https://doi.org/10.1016/j.sleh.2018.11.004
M El-Sheikh E K Saini B T Gillis R J Kelly 2019Interactions between sleep duration and quality as predictors of adolescents’ adjustmentSleep Health52180186https://doi.org/10.1016/j.sleh.2018.11.004
Fernández-Berrocal, P; Ruiz-Aranda, D; Salguero, J M; Palomera, R; Extremera, N. (2018) The relationship of Botín Foundation’s Emotional Intelligence Test (TIEFBA) with personal and scholar adjustment of Spanish adolescents. Revista de Psicodidáctica, 23(1), 1-8. https://doi.org/10.1016/j.psicoe.2017.07.005
P Fernández-Berrocal D Ruiz-Aranda J M Salguero R Palomera N Extremera 2018The relationship of Botín Foundation’s Emotional Intelligence Test (TIEFBA) with personal and scholar adjustment of Spanish adolescentsRevista de Psicodidáctica23118https://doi.org/10.1016/j.psicoe.2017.07.005
Forster, M; Grigsby, T; Rogers, C; Unger, J; Alvarado, S; Rainisch, B; Areba, E. (2021) Perceived discrimination, coping styles, and internalizing symptoms among a community sample of Hispanic and Somali adolescents. Journal of Adolescent Health, 70(3), 488-495. https://doi.org/10.1016/j.jadohealth.2021.10.012
M Forster T Grigsby C Rogers J Unger S Alvarado B Rainisch E Areba 2021Perceived discrimination, coping styles, and internalizing symptoms among a community sample of Hispanic and Somali adolescentsJournal of Adolescent Health703488495https://doi.org/10.1016/j.jadohealth.2021.10.012
Fox, C. L., Hunter, S. C., & Jones, S. E. (2016). Children’s humor types and psychosocial adjustment. Personality and Individual Differences, 89, 86-91. https://doi.org/10.1016/j.paid.2015.09.047
C. L. Fox S. C. Hunter S. E. Jones 2016Children’s humor types and psychosocial adjustmentPersonality and Individual Differences898691https://doi.org/10.1016/j.paid.2015.09.047
García-Moya, I., Rivera, F., Moreno, C., & López, A. (2013). Calidad de la relación entre los progenitores y sentido de coherencia en sus hijos adolescentes. El efecto de mediación de la satisfacción familiar. Anales de Psicología, 29(2), 482-490. http://dx.doi.org/10.6018/ana-lesps.29.2.138861
I. García-Moya F. Rivera C. Moreno A. López 2013Calidad de la relación entre los progenitores y sentido de coherencia en sus hijos adolescentes. El efecto de mediación de la satisfacción familiarAnales de Psicología292482490http://dx.doi.org/10.6018/ana-lesps.29.2.138861
García-Gómez, A., & Pena-Sánchez, M. (2017). Evaluación multidimensional de niños con trastornos del espectro del autismo y con trastornos por déficit atencional con hiperactividad. CienciAmérica, 6(1), 10-16. https://cienciamerica.edu.ec/index.php/uti/article/view/67/51
A. García-Gómez M. Pena-Sánchez 2017Evaluación multidimensional de niños con trastornos del espectro del autismo y con trastornos por déficit atencional con hiperactividadCienciAmérica611016https://cienciamerica.edu.ec/index.php/uti/article/view/67/51
Gini, G., Marino, C., Pozzoli, T., & Holt, M. (2018). Associations between peer victimization, perceived teacher unfairness, and adolescents’ adjustment and well-being. Journal of School Psychology, 67, 56-68. https://doi.org/10.1016/j.jsp.2017.09.005
G. Gini C. Marino T. Pozzoli M. Holt 2018Associations between peer victimization, perceived teacher unfairness, and adolescents’ adjustment and well-beingJournal of School Psychology675668https://doi.org/10.1016/j.jsp.2017.09.005
González, J., Fernández, S., Pérez, E., & Santamaría, P. (2004). Adaptación española del sistema de evaluación de la conducta en niños y adolescentes: BASC. TEA Ediciones.
J. González S. Fernández E. Pérez P. Santamaría 2004Adaptación española del sistema de evaluación de la conducta en niños y adolescentes: BASCTEA Ediciones
Hewitt Ramírez, N. (2015). Predicción de los problemas de banda ancha y banda estrecha mediante la integración de los modelos transaccional, cognitive-social y de regulación emocional. [ Tesis doctoral, Universidad de Granada]. DIGIBUG: Repositorio Institucional de la Universidad de Granada. http://hdl.handle.net/10481/42435
N. Hewitt Ramírez 2015Predicción de los problemas de banda ancha y banda estrecha mediante la integración de los modelos transaccional, cognitive-social y de regulación emocionalTesis doctoralUniversidad de Granada, DIGIBUG: Repositorio Institucional de la Universidad de Granadahttp://hdl.handle.net/10481/42435
Higa, N. (2021). Reliability Analysis of the BASC-3 SRP with American Indian/Alaska Native Adolescents [Doctoral dissertation, George Fox University]. George Fox University Digital Commons. https://digitalcommons.georgefox.edu/psyd/351
N. Higa 2021Reliability Analysis of the BASC-3 SRP with American Indian/Alaska Native AdolescentsDoctoral dissertationGeorge Fox University, George Fox University Digital Commonshttps://digitalcommons.georgefox.edu/psyd/351
Hu, L., & Bentler, P. (1995). Evaluating model fit. In R. Hoyle (Ed.), Structural equation modelling: Concepts, issues and applications (pp. 76-99). Sage Publications.
L. Hu P. Bentler 1995Evaluating model fit R. Hoyle Structural equation modelling: Concepts, issues and applications7699Sage Publications
Kang, Y., Ha, J., Ham, G., Lee, E., & Jo, H. (2022). A structural equatin model of the relationships between social-emotional competence, social support, depression, and aggression in early adolescents in South Korea. Children and Youth Services Review, 138, 10649. https://doi.org/10.1016/j.childyouth.2022.106498
Y. Kang J. Ha G. Ham E. Lee H. Jo 2022A structural equatin model of the relationships between social-emotional competence, social support, depression, and aggression in early adolescents in South KoreaChildren and Youth Services Review1381064910649https://doi.org/10.1016/j.childyouth.2022.106498
Lan, X., Scrimin, S., & Moscardino, U. (2019). Perceived parental guan and school adjustment among Chinese early adolescents: The moderating role of interdependent self-construal. Journal of Adolescence, 71(1), 18-27. https://doi.org/10.1016/j.adolescence.2018.12.003
X. Lan S. Scrimin U. Moscardino 2019Perceived parental guan and school adjustment among Chinese early adolescents: The moderating role of interdependent self-construalJournal of Adolescence7111827https://doi.org/10.1016/j.adolescence.2018.12.003
Li, J., Delvecchio, E., Lisc, A., & Mazzeschi, C. (2018). Family allocentrism and its relation to adjustment among Chinese and Italian adolescents. Psychiatry Research, 270, 954-960. https://doi.org/10.1016/j.psychres.2018.03.036
J. Li E. Delvecchio A. Lisc C. Mazzeschi 2018Family allocentrism and its relation to adjustment among Chinese and Italian adolescentsPsychiatry Research270954960https://doi.org/10.1016/j.psychres.2018.03.036
Lindenmuth, M., Hodes, G. E., Herd, T., Casas, B., & Kim-Spoon, J. (2024). Longitudinal associations between dimensions of maltreatment and internalizing symptoms in late adolescence: The role of inflammation during the COVID-19 pandemic. Brain, Behavior, & Immunity-Health, 35, Artículo 100719. https://doi.org/10.1016/j.bbih.2023.100719
M. Lindenmuth G. E. Hodes T. Herd B. Casas J. Kim-Spoon 2024Longitudinal associations between dimensions of maltreatment and internalizing symptoms in late adolescence: The role of inflammation during the COVID-19 pandemicBrain, Behavior, & Immunity-Healthhttps://doi.org/10.1016/j.bbih.2023.100719
Ma, L., Mazidi, M., Li, K., Li, Y., Chen, S., Kirwan, R., Zhou, H., Yan, N., Rahman, A., Wang, W., & Wang, Y. (2021). Prevalence of mental health problems among children and adolescents during the COVID-19 pandemic: A systematic review and meta-analysis. Journal of Affective Disorders, 293, 78-89. https://doi.org/10.1016/j.jad.2021.06.021
L. Ma M. Mazidi K. Li Y. Li S. Chen R. Kirwan H. Zhou N. Yan A. Rahman W. Wang Y. Wang 2021Prevalence of mental health problems among children and adolescents during the COVID-19 pandemic: A systematic review and meta-analysisJournal of Affective Disorders2937889https://doi.org/10.1016/j.jad.2021.06.021
Madasu, S., Malhotra, S., Kant, S., Sagar, R., Mishra, A. K., Misra, P., & Ahamed, F., (2019). Prevalence and determinants of anxiety disorders among adolescents in a rural community from northern India. Asian Journal of Psychiatry, 43, 137-142. https://doi.org/10.1016/j.ajp.2019.05.009
S. Madasu S. Malhotra S. Kant R. Sagar A. K. Mishra P. Misra F. Ahamed 2019Prevalence and determinants of anxiety disorders among adolescents in a rural community from northern IndiaAsian Journal of Psychiatry43137142https://doi.org/10.1016/j.ajp.2019.05.009
McKay, M. T., & Andretta, J. R. (2017). Evidence for the psychometric validity, internal consistency and measurement invariance of Warwick Edinburgh Mental Well-being Scale scores in Scottish and Irish adolescents. Psychiatry Research, 255, 382-386. https://doi.org/10.1016/j.psychres.2017.06.071
M. T. McKay J. R. Andretta 2017Evidence for the psychometric validity, internal consistency and measurement invariance of Warwick Edinburgh Mental Well-being Scale scores in Scottish and Irish adolescentsPsychiatry Research255382386https://doi.org/10.1016/j.psychres.2017.06.071
Ministerio de Salud. (2018). Salud mental en niños, niñas y adolescentes. Boletín de Salud Mental, (4). https://www.minsalud.gov.co/sites/rid/Lists/BibliotecaDigital/RIDE/VS/PP/ENT/boletin-4-salud-mental-nna-2017.pdf
Ministerio de Salud 2018Salud mental en niños, niñas y adolescentesBoletín de Salud Mental4https://www.minsalud.gov.co/sites/rid/Lists/BibliotecaDigital/RIDE/VS/PP/ENT/boletin-4-salud-mental-nna-2017.pdf
Pereira, M., Fernandes, O. M., & Relva, I. C. (2022). Ciberacoso, ideación suicida y comunicación padres-hijos en adolescentes y adultos jóvenes. Avances en Psicología Latinoamericana, 40(2), 1-20. https://doi.org/10.12804/revistas.urosario.edu.co/apl/a.10894
M. Pereira O. M. Fernandes I. C. Relva 2022Ciberacoso, ideación suicida y comunicación padres-hijos en adolescentes y adultos jóvenesAvances en Psicología Latinoamericana402120https://doi.org/10.12804/revistas.urosario.edu.co/apl/a.10894
Picado-Valverde, E. M., & Sánchez-Marín, F. (2019). Reestructuración de las creencias asociadas al consumo de drogas y la conducción en jóvenes. Clínica y Salud, 30(1), 7-12. https://dx.doi.org/10.5093/clysa2019a2
E. M. Picado-Valverde F. Sánchez-Marín 2019Reestructuración de las creencias asociadas al consumo de drogas y la conducción en jóvenesClínica y Salud301712https://dx.doi.org/10.5093/clysa2019a2
Pineda, D., Kamphaus, R. W., Mora, O., Restrepo, M. A., Puerta, I. C., Palacio, L. G., Jiménez-Ramírez, I., Mejía-Mag, S. E., García, M. A., Arango-Viana, J. C., Jiménez, M. E., Lopera, F., Adams, M., Arcos-Burgos, M., Velásquez, J. F., López, L. M., Bartolino, N., Giraldo, M., García, A., Valencia, C., Vallejo, L. E., & Holguín, J. A. (1999). Sistema de evaluación multidimensional de la conducta. Escala para padres de niños de 6 a 11 años, versión colombiana. Revista de Neurología, 28(7), 672-681. https://doi.org/10.33588/rn.2807.99011
D. Pineda R. W. Kamphaus O. Mora M. A. Restrepo I. C. Puerta L. G. Palacio I. Jiménez-Ramírez S. E. Mejía-Mag M. A. García J. C. Arango-Viana M. E. Jiménez F. Lopera M. Adams M. Arcos-Burgos J. F. Velásquez L. M. López N. Bartolino M. Giraldo A. García C. Valencia L. E. Vallejo J. A. Holguín 1999Sistema de evaluación multidimensional de la conducta. Escala para padres de niños de 6 a 11 años, versión colombianaRevista de Neurología287672681https://doi.org/10.33588/rn.2807.99011
Puentes-Rozo, P., Jiménez-Figueroa, G., Pineda-Alhucema, W., Pimienta-Montoya, D., Acosta-López, J., Cervantes-Henríquez, M. L., Núñez Barragán, M., & Sánchez-Rojas, M. (2014). Déficit en habilidades sociales en niños con trastorno por déficit de atención-hiperactividad, evaluados con la escala BASC. Revista Colombiana de Psicología, 23(1), 95-106. https://doi.org/10.15446/rcp.v23n1.34332
P. Puentes-Rozo G. Jiménez-Figueroa W. Pineda-Alhucema D. Pimienta-Montoya J. Acosta-López M. L. Cervantes-Henríquez M. Núñez Barragán M. Sánchez-Rojas 2014Déficit en habilidades sociales en niños con trastorno por déficit de atención-hiperactividad, evaluados con la escala BASCRevista Colombiana de Psicología23195106https://doi.org/10.15446/rcp.v23n1.34332
Pilatti, A., Godoy, J. C., & Brussino, S. A. (2012). Análisis de factores que influyen sobre el uso de alcohol de niños: Un path análisis prospectivo. Health and Addictions, 12(2), 155-192. http://www.redalyc.org/pdf/264/26429848005.pdf
A. Pilatti J. C. Godoy S. A. Brussino 2012Análisis de factores que influyen sobre el uso de alcohol de niños: Un path análisis prospectivoHealth and Addictions122155192http://www.redalyc.org/pdf/264/26429848005.pdf
Reynolds, C. R., & Kamphaus, R.W. (2004). Behavior Assessment System for Children - second edition: Manual supplement for the Self-Report of Personality-Interview. AGS Publishing.
C. R. Reynolds R.W. Kamphaus 2004Behavior Assessment System for Children - second edition: Manual supplement for the Self-Report of Personality-InterviewAGS Publishing
Samji, H., Wu, J., Ladak, A., Vossen, C., Stewart, E., & Dove, N. (2022). Review: Mental health impacts of the COVID-19 pandemic on children and youth-a systematic review. Child and Adolescent Mental Health, 27(2), 173-189. https://doi.org/10.1111/camh.12501
H. Samji J. Wu A. Ladak C. Vossen E. Stewart N. Dove 2022Review: Mental health impacts of the COVID-19 pandemic on children and youth-a systematic reviewChild and Adolescent Mental Health272173189https://doi.org/10.1111/camh.12501
Stattin, H., & Latina, D. (2018). The severity and spread of adjustment problems of adolescents involved in mutually hostile interactions with others. Journal of Adolescence, 63(1), 51-63. https://doi.org/10.1016/j.ado-lescence.2017.10.007
H. Stattin D. Latina 2018The severity and spread of adjustment problems of adolescents involved in mutually hostile interactions with othersJournal of Adolescence6315163https://doi.org/10.1016/j.ado-lescence.2017.10.007
Theunissen, M. H. C, de Wolff, M. S., & Reijneveld, S. A. (2019). The Strengths and Difficulties Questionnaire Self-Report: A valid instrument for the identification of emotional and behavioral problems. Academic Pediatrics, 19(4), 471- 476. https://doi.org/10.1016/j.acap.2018.12.008
M. H. C Theunissen M. S. de Wolff S. A. Reijneveld 2019The Strengths and Difficulties Questionnaire Self-Report: A valid instrument for the identification of emotional and behavioral problemsAcademic Pediatrics194471 476https://doi.org/10.1016/j.acap.2018.12.008
Trias Seferian, D., & Carbajal Arregui, M. (2020). Adaptación de una escala de procrastinación académica para adolescentes de educación secundaria. Avances en Psicología Latinoamericana, 38(3), 1-16. https://doi.org/10.12804/revistas.urosario.edu.co/apl/a.7906
D. Trias Seferian M. Carbajal Arregui 2020Adaptación de una escala de procrastinación académica para adolescentes de educación secundariaAvances en Psicología Latinoamericana383116https://doi.org/10.12804/revistas.urosario.edu.co/apl/a.7906
Um, M., & Kim, D. H. (2015). The influence of adolescent physical abuse on school adjustment in South Korea: The mediating effects of perceived parenting types. Children and Youth Services Review, 59, 89-96. https://doi.org/10.1016/j.childyouth.2015.10.016
M. Um D. H. Kim 2015The influence of adolescent physical abuse on school adjustment in South Korea: The mediating effects of perceived parenting typesChildren and Youth Services Review598996https://doi.org/10.1016/j.childyouth.2015.10.016
Zhang, Y., Xu, W., McDonnell, D., & Wang, J. (2024). The relationship between childhood maltreatment subtypes and adolescent internalizing problems: The mediating role of maladaptive cognitive emotion regulation strategies. Child Abuse & Neglect, 152, Artículo 106796. https://doi.org/10.1016/j.chiabu.2024.106796
Y. Zhang W. Xu D. McDonnell J. Wang 2024The relationship between childhood maltreatment subtypes and adolescent internalizing problems: The mediating role of maladaptive cognitive emotion regulation strategiesChild Abuse & Neglect152Artículo 106796Artículo 106796https://doi.org/10.1016/j.chiabu.2024.106796
Zhou, X., Reynolds, C., Zhu, J., & Kamphaus, R. W. (2020). Differentiating autism from ADHD in children and adolescents Using BASC-3. Journal of Pediatric Neuropsychology, 6, 61-65. https://doi.org/10.1007/s40817-020-00082-7
X. Zhou C. Reynolds J. Zhu R. W. Kamphaus 2020Differentiating autism from ADHD in children and adolescents Using BASC-3Journal of Pediatric Neuropsychology66165https://doi.org/10.1007/s40817-020-00082-7
[5] Moreno-Méndez, J. H., Avendaño-Prieto, B. L., Rey-Anacona, C. A., & Redondo-Pacheco, J. (2024). Propiedades psicométricas del Sistema de Evaluación de la Conducta (BASC-S3) en adolescentes colombianos. Avances en Psicología Latinoamericana, 42(2), 1-17. https://doi.org/10.12804/revistas.urosario.edu.co/apl/a.12718
[6] El estudio fue aprobado por el comité de ética de las instituciones financiadoras, así: (a) Universidad Pontificia Bolivariana: el 17 de marzo de 2017, según acta número 113-0118-3100; (b) Universidad Católica de Colombia: el 1 de noviembre de 2017, con el acta número 2, y (c) Universidad Pedagógica y Tecnológica de Colombia: mediante dos proyectos avalados por el comité de ética y registrados con los códigos SGI-1981 y SGI-2141.
[7] Financial disclosure El artículo es resultado del proyecto interinstitucional “Prevalencia y variables asociadas a la perpetración y la victimización de malos tratos en el noviazgo en adolescentes colombianos” y del subproyecto “Problemas de adaptación y condiciones sociodemográficas predictores de la victimización y perpetración de violencia en parejas adolescentes”, financiado por la Facultad de Psicología de la Universidad Católica de Colombia, la Escuela de Psicología de la Universidad Pedagógica y Tecnológica de Colombia, y la Facultad de Psicología de la Universidad Pontificia Bolivariana.