A evolução da educação superior no Brasil, bem como sua distribuição pelo território, está concatenada ao processo de luta social antiditatorial. A partir da Constituição Federal de 1988, marco histórico da redemocratização brasileira, leis e políticas democráticas de educação vão sendo construídas no sentido de contemplar as demandas sociais e econômicas do país. Foi a partir das décadas de 1990 e 2000 que houve um aumento expressivo na expansão do ensino superior no país para cidades de pequeno e médio porte (Macedo & Dimenstein, 2011; Máximo, 2020).
Porém, segundo pesquisa realizada com instituições de ensino superior (IES) (IFES, 2018), foram identificados(as) diversos(as) estudantes que necessitam realizar migração, passando a residir em outro município, ou mobilidade pendular, que é deslocar-se diariamente de uma região a outra (Ramalho & Brito, 2016), uma vez que o campus em que estão matriculados(as) fica em cidade distinta.
É necessário destacar que migrar está para além do deslocamento territorial, tendo em vista que por diversas vezes é preciso lidar com mudanças sociais, familiares e psicológicas. Em uma pesquisa realizada com alunos(as) de uma universidade pública do Nordeste, foi constatado o quanto as diferenças entre o rural (considerando os diversos contextos de ruralidades) e o urbano se acentuam no processo de adaptação e sensação de pertencimento ao ambiente para o qual se desloca (Silva, 2020).
Nesse sentido, a nova rotina ou modo de vida imposto pela necessidade de migrar exige uma reorganização considerável. Segundo Neto (2008), o processo de migração contém elementos que podem desencadear mais facilmente em um mal-estar psicossocial. Isso porque os impactos gerados pela migração não estão obrigatoriamente relacionados ao campo do diagnóstico e da patologia, mas podem aparecer no cotidiano dos(as) estudantes universitários(as), implicando em uma ressignificação de laços afetivos e sociais, costumes e hábitos.
No entanto, com o cenário imposto pela pandemia do Covid-19, houve transformações abruptas nos modos sociais de funcionamento, sendo fundamental avaliar medidas de prevenção e proteção para a saúde. Nesse sentido, foi adotado o isolamento social como uma das formas de tentar minimizar a disseminação do vírus (ONU, 2020). Por conta disso, o Ministério da Educação deliberou o ensino remoto emergencial no Brasil, por meio da Portaria 343, de 17 de março de 2020. Desse modo, o uso de tecnologias digitais de informação e comunicação (TDIC) foi deliberado no âmbito educacional como meio de viabilização do ensino e aprendizagem, uma vez que professores(as) e estudantes deveriam permanecer em suas casas (Rigo et al., 2020).
Apesar do uso das TDIC estar presente há alguns anos na educação, as universidades brasileiras tiveram que se esforçar para que a continuação das aulas se tornasse uma realidade no ensino remoto emergencial. A deliberação dessa modalidade de ensino ocorreu em um contexto de altos índices de desigualdade social em relação ao uso da internet, que foram acentuados no período da pandemia, principalmente nas regiões Norte e Nordeste do Brasil (Ribeiro et al., 2021).
Segundo Castioni et al. (2021), foram criados diversos comitês na maioria das universidades, principalmente as públicas, as quais acolhem o maior quantitativo de estudantes de classes mais baixas, para desenvolver medidas de acessibilidade digital, tais como protocolos de segurança, doações de equipamentos de proteção individual (EPI), criação de questionários para identificar as maiores necessidades dos(as) discentes e editais para oferta de computadores e pacotes de dados a alunos(as) em vulnerabilidade socioeconômica.
Nesse contexto, em razão da pandemia, observaram-se mudanças nos padrões de mobilidade de toda população, com redução nos destinos urbanos comumente procurados, como por exemplo, estações de transporte (Leiva et al., 2020). Assim, visto que o transporte público é um dos meios de transporte mais utilizados pelos(as) estudantes, principalmente por fatores econômicos, caracteriza-se como um lócus de aglomeração, potencial para a proliferação do vírus SARS-CoV-2.
Por isso, o isolamento social foi importante medida de saúde pública. No entanto, o mesmo consiste em uma experiência desagradável, que impõe distância de pessoas queridas, tédio e incertezas quanto ao futuro (Rodrigues et al., 2020), favorecendo o aumento de adoecimento psicológico (maiores níveis de ansiedade e depressão), principalmente em pessoas com antecedentes psiquiátricos, que podem ter maior predisposição ao estresse pós-traumático.
Nesse ínterim, vale ressaltar que estudantes uni-versitários(as) estão mais vulneráveis ao adoecimento mental em razão dos desafios impostos pelas responsabilidades de se tornarem adultos(as), atrelados às dificuldades econômicas, cobranças por alta produtividade no ambiente acadêmico e pelas incertezas quanto ao mercado de trabalho, questões que, por si só, já são capazes de gerar adoecimentos (Freires et al., 2018, 2021).
Contudo, não somente o marcador econômico deve ser considerado, uma vez que há outros marcadores que também atravessam as pessoas em nível individual e coletivo. Kimberle Crenshaw (2002) cunhou o termo "interseccionalidade", que pode ser entendido como a conceituação de um problema que busca investigar suas consequências em nível estrutural. Para isso, analisa como os marcadores sociais se relacionam entre si e diferenciam as experiências de cada pessoa.
Como também fomenta Akotirene (2019), é impossível separar as opressões sociais provocadas pela desigualdade social dos fatores de raça e gênero. A partir da interseccionalidade, compreende-se que há uma estrutura capitalista, racista e cisheteropatriarcal que interfere diretamente em nível individual e coletivo, oportunizando ao homemcishétero branco de classe média a alta melhores condições de acesso, por exemplo, à educação, ao trabalho e à saúde, em detrimento de outros grupos.
Nesse ínterim, um indicativo pertinente no quesito saúde é a percepção de bem-estar. Este pode ser definido e medido tanto objetivamente, por meio de condições sociais e ambientais que proporcionam bem-estar, a exemplo das oportunidades de educação, quanto subjetivamente, através de afetos, emoções, percepções, relacionamentos (Butler & Kern, 2016). Para Diener (1984), por sua vez, o bem-estar subjetivo (BES) é um composto de três fatores: um fator cognitivo (eudaimônico), que é a satisfação com a vida, a qual representa a avaliação cognitiva do nível de contentamento com pontos relevantes da vida, como família e trabalho; e dois fatores emocionais (hedônicos): os afetos positivos, que são a frequência e intensidade por exemplo de alegria e esperança; e os afetos negativos, os quais referem-se à frequência e intensidade por exemplo de angústia, medo e tristeza.
Dentre os vários modelos teóricos elaborados para compreender e mensurar o BES, está o Perma desenvolvido por Seligman (2011), o qual concentra cinco fatores, a saber: emoção positiva (P), engajamento (E), relacionamentos positivos (R), sentido da vida (M) e realização (A). Com ele, o autor detalha na percepção de bem-estar outros aspectos. Nessa perspectiva, pessoas mais gratas, sociáveis, que se engajam em ajudar seus pares costumam sentir-se mais felizes e realizadas. Na mesma direção, um estudo realizado por Zanon et al. (2020) identificou que o aumento do BES está relacionado à maior longevidade e preservação da saúde mental, sugerindo sua contribuição para redução de sintomas psicopatológicos durante e após a pandemia de Covid-19. Por exemplo, pessoas com maiores níveis de satisfação com a vida apresentaram menores índices de depressão, ansiedade e estresse.
Um contraponto a essa perspectiva de bem-estar se encontra na definição da ansiedade, estresse e depressão, considerados componentes do mal-estar psicológico diante de uma situação adoecedora. Martins et al. (2019) definem a depressão como uma psicopatologia caracterizada pelo rebaixamento do humor e da autoestima, com perda do significado da vida. Já a ansiedade é uma pré-ocupação pessimista com uma situação futura, que pode ocorrer com indivíduos inseguros ou que sentem ameaças existenciais.
Vale destacar que a ansiedade pode ser uma atividade adaptativa ou patológica a depender de sua frequência e intensidade. Por último, o estresse é definido como um estado de tensão exagerada, causado pela sensação de falta de recursos de enfrentamento a determinada situação. Assim como a ansiedade, o estresse pode ser patológico a depender de sua intensidade e frequência. Esses três estados/afetos podem estar, em alguma medida, relacionados uns com os outros (Martins et al., 2019).
Nesse sentido, o presente estudo objetivou conhecer os efeitos da Covid-19 no bem e mal-estar psicológico de estudantes universitários(as) migrantes segundo marcadores sociais. A produção de estudos desta natureza se justifica pela contribuição em potencial que podem trazer para a ampliação de informações voltadas para esse contexto, constituindo, assim, subsídios para a elaboração de intervenções mais apropriadas e coerentes com a realidade que está sendo vivenciada.
O presente estudo caracteriza-se como transversal de caráter quantitativo e qualitativo, sendo aprovado pelo comitê de ética em pesquisa (CEP-UFAL) sob o parecer n° 4 526 599. Participaram do mesmo 202 estudantes de uma universidade federal do nordeste brasileiro, autodeclarados migrantes, com idades variando entre 18 e 58 (M idade = 23.09; DF = 4.48), sendo a maioria do gênero feminino (69.3 %), de raça/cor negra (pretos + pardos = 59.9 %), heterossexual (69.3 %) e de classe média baixa (44.1 %). Os(as) participantes foram selecionados(as) por conveniência, trata-se, portanto, de uma amostra não probabilística.
Ainda que a coleta tenha sido realizada no período pandêmico, entre março e maio de 2021, contou-se com a participação de 202 estudantes que realizavam mobilidade pendular em período antes da pandemia, ou que passaram a residir em outro município a fim de ter acesso ao ensino superior. Os(as) estudantes estavam regularmente matriculados(as) e participando de atividades acadêmicas durante o período do ensino remoto emergencial. O perfil mais detalhado da amostra é apresentado na tabela 1.
Os(as) participantes foram convidados a responder um questionário eletrônico que continha, inicialmente, as seguintes medidas:
Escala de Depressão, Ansiedade e Estresse (DASS-21). Desenvolvida por Peter Lovibond (1995) e adaptada para o contexto brasileiro por Martins et al. (2019), é constituída por 21 itens distribuídos em três dimensões que investigam a intensidade de comportamentos e sensações experimentadas nos últimos sete dias: depressão (e. g., não consegui vivenciar nenhum sentimento positivo), estresse (e. g., achei difícil me acalmar) e ansiedade (e. g., preocupei-me com situações em que eu pudesse entrar em pânico e parecesse ridículo/a). Os índices de consistência interna (alfas de Cronbach) dos fatores foram 0.92, 0.90 e 0.86, respectivamente. Seus itens são respondidos em escala que varia de 0 = não se aplica a mim a 3 = se aplica muito a mim.
Perma-profile. Uma medida multidimensional desenvolvida por Butler e Kern (2016), baseada no modelo de bem-estar proposto por Martin Se-ligman. Seu nome é um anagrama para os cinco pilares que definem o bem-estar: positive emotion, engagement, relationships, meaning, e accomplishment, que podem ser traduzidos para o português como emoções positivas (e. g., com que frequência você se sente bem?), engajamento, que pode ser entendido como a concentração e o foco nas atividade com as quais o sujeito se envolve (e. g., com que frequência você se envolve no que está fazendo?), relacionamentos positivos, ou seja, os laços sociais e a qualidade dos mesmos (e. g., até que ponto você recebe ajuda e apoio de outros quando precisa deles?), sentido da vida, definido em termos de ter uma direção na vida, um propósito (e. g., em geral, até que ponto você leva uma vida com propósito e significado?) e realização, a conquista de ambições pessoais (e. g., em que medida você sente que está progredindo na direção para atingir seus objetivos?). Esta escala possui 23 itens e, além das dimensões principais, se dirige também a avaliar emoções negativas, solidão, felicidade e saúde física. Os(as) participantes foram solicitados a responder os itens em uma escala tipo Likert de onze pontos, com respostas colocadas gradualmente de 0 = não se aplica de maneira alguma a 10 = aplica-se completamente, ou na maioria das vezes. Os índices de consistência interna (alfas de Cronbach) dos fatores foram 0.88, 0.72, 0.82, 0.90 e 0.79, respectivamente. A versão utilizada neste estudo foi traduzida e adaptada para o contexto brasileiro por Carvalho et al. (2021) e obteve bons indicadores de validade e de precisão, com coeficientes de alfa de Cronbach variando de 0.76 a 0.90 em todos os fatores, e de 0.59 no fator engajamento.
Questões sociodemográficas: sobre orientação sexual, gênero, raça e classe social.
Por último, a fim de verificar a percepção de bem e mal-estar psicológico dos(as) participantes a partir de seus relatos, foram feitas duas perguntas abertas em relação à vivência pessoal do processo migratório no contexto da Covid-19: "Como você vivencia esse processo?"; e "Essa nova realidade [da pandemia] impacta na sua saúde mental e no seu desempenho acadêmico? Se sim, de qual(is) forma(s)?".
Ressalta-se que questionar sobre o desempenho acadêmico é pertinente para refletir sobre a saúde mental de estudantes universitários(as), uma vez que, especialmente pelas cobranças da vida adulta, a percepção de bem ou mal-estar deles(as) pode se associar ao seu desempenho acadêmico (Freires et al., 2018, 2021). O formato aberto e discursivo em que as questões foram pensadas permite ao aluno responder com mais liberdade, podendo provocar o surgimento de informações diversas que, numa outra configuração, talvez não fossem contempladas.
Tanto o contato com os(as) participantes como a coleta de dados ocorreu de forma remota. Nesse sentido, as respostas aos instrumentos aplicados foram obtidas por meio de um questionário eletrônico autoaplicável, contendo todas as instruções necessárias, hospedado na plataforma Google Formulários. A parte inicial do formulário consistia na apresentação dos objetivos do estudo, bem como do termo de consentimento livre e esclarecido (TCLE), respeitando os preceitos éticos de pesquisa com seres humanos (resoluções do CNS 466/2012 e 510/2016). Todos os participantes foram informados do caráter voluntário da pesquisa e assegurados do anonimato de suas respostas. Esta pesquisa só teve início após a aprovação pelo comitê de ética. Estima-se que o tempo médio para concluir a participação no estudo foi de aproximadamente 15 minutos.
Os dados foram analisados por meio de análises de natureza quantitativa e qualitativa, dividido em dois blocos principais. Inicialmente, foram tabulados no software JASP v. 0.16.3 (Love et al., 2019), utilizado para a aplicação de análises estatísticas descritivas, de forma a caracterizar os níveis de bem e mal-estar dos(as) participantes, e para realizar a análise de redes (Network Analysis), a fim de conhecer as relações e a magnitude de associação entre as variáveis de interesse do presente estudo.
Esta (Network Analysis) foi produzida a partir de pesos de correlações (r de Pearson) entre os seguintes construtos: mal-estar (depressão, ansiedade, estresse, emoções negativas e solidão), bem-estar (emoções positivas, engajamento, relacionamentos positivos, sentido da vida, realização, felicidade e saúde física) e as variáveis demográficas de marcadores sociais (raça, gênero, classe social e orientação sexual), que são representadas pelos nós. As associações entre os nós têm natureza positiva (diretamente proporcional e representada pela cor azul) ou negativa (ou inversamente proporcional e representada pela cor vermelha).
Em seguida, com o intuito de investigar a centralidade das relações entre os nós, utilizou-se dois indicadores de graus da força do nó, proximidade e intermediação. A força é calculada a partir da soma dos pesos de correlação conectados a um nó específico; a proximidade representa a distância entre um nó e todos os outros da rede; e a intermediação significa a frequência que um nó se encontra no percurso mais curto entre outras duas variáveis (Opsahl et al., 2010). É importante ressaltar que os indicadores de centralidade são calculados a partir do escore-z. Por fim do primeiro bloco, o software R (R Core Team, 2022) foi requerido, para estimar os indicadores de ajuste do modelo explicativo proposto, para tanto, o pacote lavaan (Rosseel et al., 2017) foi utilizado.
No segundo bloco, foram realizadas as análises lexicais, em que as respostas dos sujeitos foram transcritas, e posteriormente analisadas no software Iramuteq (Ratinaud, 2009). O material foi organizado em um corpus textual e submetido à análise de classificação hierárquica descendente (CHD), método de Reinert. Tal procedimento permite que os segmentos de texto sejam classificados com base na frequência e no X 2 (qui-quadrado), possibilitando a organização em classes a partir de um conjunto de ST (segmentos de textos) que possuem vocabulário semelhante entre si e ao mesmo tempo, são distintos em relação às outras classes. Depois de criadas, as classes foram nomeadas, descritas e embasadas a partir da literatura científica do tema (Camargo & Justo, 2013).
Os resultados serão descritos em dois blocos principais, sendo o primeiro de natureza quantitativa, descritiva e correlacional e o segundo de natureza qualitativa, destrinchando os resultados quantitativos com cada marcador social e posteriormente de modo interseccional.
Com a finalidade de conhecer o perfil descritivo da amostra geral quanto às variáveis de bem e mal-estar psicológico mensuradas, foram realizadas análises de estatística descritiva (médias e desvio-padrão) das pontuações dos fatores da DASS-21 e do Perma-profile. A DASS-21 permite avaliar os níveis de depressão, ansiedade e estresse, com respostas que variam de 0 a 3, ou seja, quanto mais próximo dos extremos do intervalo de mensuração, maior ou menor será a pontuação dos(as) sujeitos(as) nesses fatores. No fator depressão, a pontuação média da amostra foi de 23,7 (DF = 12.61), já no fator ansiedade foi de 16.65 (DF = 12.04) e por fim, 26.28 em estresse (DF = 11.34). Diante disso, segundo Lovibond e Lovibond (1995), a amostra obteve indicadores de níveis de depressão considerados severos (entre 21 e 27), assim como em ansiedade (entre 15 e 19) e estresse (entre 26 e 33).
Em relação aos fatores do Perma, apesar de não existir um ponto de corte para situar os escores dos(as) sujeitos(as), ao se considerar que o seu nível de mensuração varia de 0 a 10, em todas as dimensões, é possível estabelecer um parâmetro empírico em torno do que seria considerado o centro da escala de resposta (mediana = 5), com os resultados identificando que todas as pontuações se encontram acima desse escore.
No fator bem-estar, que é a soma das médias dos fatores emoções positivas (P), engajamento (E), relacionamentos positivos (R), sentido da vida (M) e realização (A), a pontuação média da amostra foi de 6.46 (DF = 1.81). De acordo com Butler e Kern (2016), essa pontuação indica um perfil geral a respeito do bem-estar dos(as) sujeitos(as) respondentes seguindo a concepção teórica de Seligman (2011). Já o fator emoções negativas teve média igual a 7.24 (DF = 2.15), enquanto em saúde física, a pontuação média encontrada foi de 6.16 (DF = 2.23). Os fatores solidão e felicidade apresentaram média de 6.05 (DF = 3.05) e 6.49 (DF = 2.20), respectivamente.
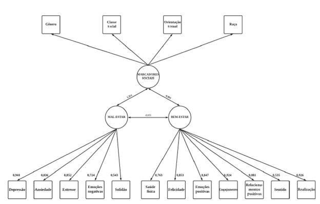
Em seguida, a análise de redes foi empregada, a fim de se obter a melhor visualização das associações entre as variáveis latentes (bem-estar e mal-estar psicológicos) com os marcadores sociais (gênero, classe social, raça e orientação sexual). Os resultados podem ser conferidos na figura 1, em que é possível considerar cada fator e suas correlações, sem perder de vista a multidimensio-nalidade dessas variáveis (Butler & Kern, 2016).
Dentre as associações mais significativas, ressalta-se entre a variável gênero e as variáveis estresse, ansiedade, depressão e emoções negativas. Bem como associações negativas (inversamente proporcional), com as variáveis emoções positivas e realização. Percebeu-se que as mulheres participantes deste estudo apresentaram maiores níveis de mal-estar psicológico: estresse, ansiedade, depressão e emoções negativas; e menores índices de bem-estar psicológico: emoções positivas e realização.
Quanto à classe social, pode-se inferir que as associações são significantes e positivas entre a variável em questão e saúde física, felicidade, realização, engajamento, sentido de vida e emoções positivas. Já as associações negativas aconteceram entre a classe social e as variáveis depressão, ansiedade e estresse. Os resultados indicam que participantes de classes sociais mais altas estão mais propensos a apresentarem maiores níveis de bem-estar psicológico: saúde física, felicidade, realização, engajamento, sentido de vida e emoções positivas; e menores níveis de variáveis de mal-estar psicológico: depressão, ansiedade e estresse.
Já a variável raça obteve associações positivas com depressão, ansiedade, estresse, emoções negativas, solidão, e sentido de vida. Enquanto as associações negativas aconteceram com as variáveis relacionamentos positivos e as variáveis demográficas de classe social e orientação sexual. Os resultados indicam que pessoas brancas participantes são mais propensas a obterem indicadores de mal-estar psicológico baixos, a saber: depressão, ansiedade, estresse, emoções negativas, solidão; e maior número de relacionamentos positivos. É importante ressaltar que pessoas brancas participantes deste estudo estão associadas a classes sociais mais altas e a heterossexualidade.
Por fim, a variável orientação sexual esteve associada positivamente com depressão, ansiedade, estresse e solidão. E suas associações negativas se deram com felicidade, emoções positivas, engajamento, realização e saúde física. Os resultados apontam que pessoas participantes pertencentes a grupos minoritários sexualmente apresentam maiores indicadores de mal-estar psicológico: depressão, ansiedade, estresse e solidão; e menores índices de bem-estar psicológico: felicidade, emoções positivas, engajamento, realização e saúde física.
Neste caso, é importante ter cautela na interpretação dos dados, pois a variável orientação sexual é nominal e politômica, ou seja, infere características aos(às) sujeitos(as), e tem mais de duas alternativas de resposta, sendo assim, a interpretação do resultado indica que indivíduos heterossexuais são mais propensos a apresentarem altos níveis de felicidade e bem-estar, enquanto indivíduos pertencentes a grupos minorizados sexualmente apresentam maiores níveis de estresse, depressão e solidão.

Já sobre os parâmetros de centralidade dos nós da rede, as variáveis felicidade e emoções negativas obtiveram os melhores indicadores de intermediação (betweenness). Enquanto as variáveis depressão e felicidade obtiveram os maiores indicadores de proximidade (closeness). Já para o parâmetro de grau da força do nó (degree), os nós que se sobressaíram foram depressão, engajamento e realização, conforme indica a figura 2.

Diante do que foi exposto, um modelo explicativo foi avaliado, a partir da técnica de modelagem por equações estruturais. A delimitação do modelo se deu a partir da variável latente marcadores sociais, (composta de raça, gênero, classe social e orientação sexual), explicando as variáveis de bem-estar (felicidade, saúde física, emoções positivas, engajamento, relacionamentos positivos, sentido de vida e realização) e também a variável de mal-estar (depressão, ansiedade, estresse, emoções negativas e solidão), e pode ser conferido na figura 3.
Os resultados apontam ajuste do modelo no grau limítrofe [x 2 (101) = 223.227, x 2 /gl = 2.21, CFi = 0.952, TU = 0.943, GFI = 0.957, SRMR = 0.093 e RMSEA = 0.078 (IC 95 % = 0.064 a 0.091)], ressaltando-se o indicador SRMR acima do ponto de corte delimitado na literatura. Entretanto, Hair et al. (2009) sugerem a utilização de mais de um índice de ajuste na avaliação de um modelo. Além disso, defendem que a não conformidade de um indicador, para com seu ponto de corte, não indica inadequação do modelo. Portanto, pode-se inferir que o modelo teórico foi satisfatório para a explicação das variáveis de bem/mal-estar psicológico em estudantes migrantes.
Após essa parte, para além de demarcar as diferenças entre estes grupos, é igualmente pertinente conhecer o contexto de produção dessas, considerando e analisando conjuntamente tais marcadores sociais, dada a impossibilidade de atribuir maior ou menor impacto a um deles individualmente, tendo em vista que são produto de vivências marcadas pelos processos multifacetados de migração, exclusão e discriminação social.
Neste segundo bloco de resultados, recorreu-se à abordagem qualitativa para subsidiar o tratamento dos relatos de estudantes migrantes acerca dos impactos da Covid-19 na sua vivência atual. O corpus foi nomeado de "Efeitos da Covid-19 em estudantes universitários(as) migrantes", dando origem a três principais partições. A CHD foi constituída por 334 UCE, com aproveitamento de 87.72 % (293 UCE), reunindo 9448 palavras. Esses resultados podem ser observados na figura 4 e logo abaixo são apresentadas as palavras pertencentes a cada classe, os valores dos respectivos qui-quadrados (valor mínimo duas vezes o X 2 ≥ 3.86) e a frequência de cada palavra.
A classe 1 (48.46 % UCE) reuniu as palavras "voltar" (f = 36; X 2 = 34.74), "Maceió" f = 31; X 2 = 14.37), "morar" (f = 33; X 2 = 11.09), "retornar" f= 10; X 2 = 11.01), "interior" (f= 10; X 2 = 11.01), "casa" (f = 74; X 2 = 10.66), "necessidade" f = 8; X 2 = 8.75), dentre outras. A mesma foi denominada de "itinerário da migração", uma vez que explicita as mudanças na dinâmica migrante dos(as) estudantes que foram forçados(as) a retornar às suas cidades natais em decorrência da pandemia da Covid-19 e a suspensão das atividades presenciais das IES. Vale ressaltar que tais itinerários são permeados por impactos nas relações familiares, sociais e financeiras.
Os segmentos de texto seguintes exemplificam a classe: "Tenho que ficar sozinho em Maceió por conta das dívidas da casa que moro, vou ter que voltar pro interior por tempo indeterminado porque minha mãe está preocupada comigo sozinho" (sujeito 107, gênero masculino, bissexual, pardo, de classe média baixa); e "Comecei a passar mais tempo em casa e, assim, os conflitos familiares aumentaram, me deixando muito ansiosa e para baixo" (sujeito 158, gênero feminino, homossexual, branca, de classe social média baixa).
A classe 2 (16.04 % UCE) agrupou palavras como "viver" f = 9, f = 36.59), "computador" f = 6, X 2 = 20.6), "vida" f = 15, f = 16.33), "saúde" f = 5, X 2 = 15.45), "medo" f = 13, X 2 = 14.44), "família" f = 35, X 2 = 13.14), "tempo" f = 30, X 2 = 10.56). Por abordar elementos que apontam para uma nova rotina marcada por atividades virtuais, em que as responsabilidades acadêmicas e domésticas por vezes se misturam, implicando agravos à saúde e à organização do tempo, a classe foi denominada "a tecnologia e os novos hábitos".
Os trechos a seguir justificam a descrição: "É dificultoso estudar remotamente, além de passar muito tempo na frente no computador, o ambiente domiciliar atrapalha demais devido aos outros integrantes que vivem no mesmo espaço" (sujeito 138, gênero masculino, bissexual, pardo, de classe média baixa); e "Lá na UFAL, o ambiente e as pessoas me animavam. Me alimento mal e sinto mais dores, me sinto mais cansada e fico mais tempo trabalhando ou estudando. Meus intervalos fora do computador são para comer e dormir apenas" (sujeito 50, gênero feminino, bissexual, parda, de classe média baixa).
Por último, a classe 3 (35.49 % UCE) comportou, dentre outras, as seguintes palavras: "dificuldade" f = 22, X 2 = 26.88), "aula" f = 41, X 2 = 16.23), "ansiedade" f = 11, X 2 = 10.71), "transporte" f = 5, X 2 = 9.24), "desempenho acadêmico" f = 14, X 2 = 8.29), "desgastante" f = 4, X 2 = 7.37), "saúde mental" f = 23, X 2 = 7.02). Em virtude desse vocabulário, a classe recebeu o título de "agravos de saúde mental e comprometimento do desempenho acadêmico".
Seu contexto traz como a atual pandemia acarretou em agravos à saúde mental dos(as) estudantes respondentes e implicou em prejuízos nos processos de ensino e aprendizagem, como pode ser visto nestes trechos: "Principalmente no desempenho, acredito. Como nunca participei de aulas remotas antes, tenho dificuldade de concentração" (sujeito 84, gênero feminino, bissexual, negra, de classe média); e "Eu ia e voltava todos os dias para a UFAL no ônibus que meu município disponibilizava. Nãoter mais essa rotina me deixou muito abalada e me fez desenvolver alguns problemas de saúde. Estou sofrendo de crises de ansiedade e ataques de pânico, e não consigo me concentrar nas aulas" (sujeito 148, gênero feminino, heterossexual, branca, de classe baixa).
Não obstante os segmentos de texto que denotam impacto negativo na necessidade de retorno ao município de origem, foi possível identificar respostas de participantes que consideraram essa como uma experiência positiva em sua vivência. Essas respostas compreenderam dois pontos principais: A volta para casa como uma possibilidade de estar junto aos seus, fortalecendo a rede de apoio; e a atenuação dos gastos e da exaustão causada pelos extensos deslocamentos diários e pela precariedade dos transportes coletivos, questões também comuns no Nordeste. Os segmentos abaixo representam essa perspectiva:
"No momento pandémico, com crise financeira instalada e saúde mental fragilizada, acredito que retornar para minha cidade/casa foi a melhor coisa a ser feita, além de cortar custos, ficar próxima à família" (sujeito 7, gênero feminino, heterossexual, parda, de classe baixa); "Apesar da convivência familiar poder ser um fator de estresse às vezes, penso que foi bom para mim poder passar um tempo com minha família, me ajuda a não me sentir tão sozinha" (sujeito 27, gênero feminino, heterossexual, parda, de classe média baixa); e "Estou me sentindo bem em estar na minha cidade agora, o deslocamento era algo que me estressava muito" (sujeito 94, gênero feminino, heterossexual, parda, de classe média baixa).
Schmidt et al. (2020) apontam que em tempos de pandemia, fatores de saúde psicossociais são secundarizados enquanto se prioriza a saúde física. No entanto, tal contexto provocou modificações comportamentais como, por exemplo, maior consumo de notícias sobre o tema, afastamento das relações sociais, mudanças de hábitos alimentares e no sono. Junto a isso, a pandemia do Covid-19 desencadeou um aumento significativo nos níveis de estresse e ansiedade da população em geral (Taylor et al., 2020) e a população de estudantes universitários(as) está inserida nesse contexto.
Consonante a esses achados, os(as) participantes deste estudo apresentaram, em sua maioria, níveis considerados severos de depressão, ansiedade e estresse, bem como níveis considerados medianos de bem-estar. Cabe ressaltar que essas pontuações não possuem fins diagnósticos, mas de levantamento desses indicadores (Lovibond & Lovibond, 1995; Carvalho et al., 2021). Ressalta-se que os(as) participantes deste estudo responderam ao questionário no período de ensino remoto emergencial da universidade federal em que estavam matriculados(as). Assim, os dados encontrados apresentam informações desses(as) estudantes nesse contexto pandêmico.
Por conseguinte, quando eles/elas responderam às questões abertas, relataram o que estavam vivenciando e como se sentiam durante a pandemia. Por meio de seus relatos, os(as) próprios(as) participantes consideraram que, por causa da Covid-19, houve mudanças em seus padrões de mobilidade, em questões familiares e econômicas, em sua percepção de saúde mental, além de impactos em seu desempenho acadêmico.
Após essas considerações, toma-se como referência a abordagem da interseccionalidade, cujo conceito tem sido usado em estudos para pensar suas implicações em questões psicológicas. Assim, é igualmente imprescindível aqui o intercruzamento dos marcadores raça, gênero, orientação sexual e classe para uma reflexão mais adequada sobre os efeitos da pandemia no bem e mal-estar psicológico dos(as) universitários(as) migrantes participantes.
De acordo com essa perspectiva, os resultados do presente estudo constataram que estudantes universitárias migrantes, negras, de minoria sexual e pertencentes à classe baixa ou média baixa pontuaram mais em níveis de ansiedade, estresse, depressão e afetos negativos. Desse modo, alguns grupos foram afetados com maior intensidade pelos desdobramentos da pandemia, devido a situações de vulnerabilidade potencializadas. Por isso, foram realizadas análises levando em consideração as diferenças de gênero e orientação sexual, classe social e raça.
Os indicadores de raça e etnia, no quesito saúde, geralmente vêm atrelados à diferença de condições econômicas e sociais, sob a qual as minorias raciais se encontram em posição menos favorecida quando comparadas às pessoas brancas. Essas condições, segundo Santos et al. (2020), explicam os impactos desiguais causados pela pandemia na população negra, que se encontra, muitas vezes, isolada dos recursos necessários para a manutenção da vida em razão do racismo e da falta de políticas públicas. Corroborando com essa linha, encontrou-se que a população negra respondente a este estudo tem experienciado mais emoções negativas e adoecimentos psíquicos frequentemente por falta de meios financeiros, perda de trabalho e até solidão. Enquanto as pessoas brancas participantes tiveram um maior número de relacionamentos positivos e menos percepção de ansiedade, estresse e depressão.
Ainda nessa linha, é preciso considerar os povos indígenas, os quais, semelhantemente a pessoas negras, sofrem com a escassez de recursos e sobras de processos de invisibilidade social e política, o que pode ser a compreensão de apenas 0.5 % das pessoas participantes deste estudo serem indígenas. Com isso, essas populações necessitam de um esforço descomunal para acessar e, depois, permanecer num ensino superior inacessível, des-contextualizado de sua cultura e modos de ser (Lima, 2018).
No que tange aos marcadores de gênero, os resultados evidenciaram maior vulnerabilidade aos agravos de mal-estar psicológico em mulheres. Por outro lado, nos construtos de emoções positivas, engajamento, relacionamentos positivos, sentido da vida, realização, felicidade e saúde física, as maiores médias foram de sujeitos do gênero masculino. Conjetura-se que tal aspecto esteja relacionado à atribuição cultural às mulheres quanto aos cuidados da casa, atividade intensificada pela quarentena. Com base nos relatos obtidos, na maioria das vezes na qual surge o termo "atividade" no corpus textual no sentido de atividades domésticas, ela foi relatada por pessoas do gênero feminino, exceto uma única vez, evidenciando a discrepância de sobrecarga de atividades quanto ao gênero.
Historicamente as mulheres têm assumido a função de cuidados (Akotirene, 2019), o seu próprio, dos(as) filhos(as) e da organização doméstica, o que é fortemente vinculado à imagem feminina, fato que lhes acarreta maior sobrecarga física e emocional, tendo em vista a necessidade de permanecer maior tempo em casa devido ao isolamento social decorrente e necessário da pandemia. Assim, ainda que as mulheres migrantes participantes deste estudo tiveram modificações em seus padrões de mobilidade em decorrência da pandemia, aquelas que trabalhavam fora de sua residência passaram a acumular, dentro de casa, atividades domésticas, estudos e trabalho.
No que tange à desigualdade dos indicadores de bem e mal-estar no tocante à orientação sexual, observou-se que sujeitos bissexuais apresentaram médias mais altas que pessoas heterossexuais nos construtos ansiedade, depressão e estresse. Além disso, o construto solidão teve médias mais altas para as pessoas pertencentes às minorias sexuais quando comparadas à orientação heterossexual. Isso é compreensível haja vista grupos minoritários, como a população LGBT+, encontram-se, mesmo antes das necessárias medidas de distanciamento, mais suscetíveis ao processo de sofrimento e adoecimento mental por serem expostos a situações de violência, discriminação, além de desvantagens em relação a trabalho, moradia, acesso aos serviços de saúde, entre outros (Cerqueira-Santos & Hohendorff, 2020).
Com a pandemia, muitas pessoas viram-se obrigadas a deixarem os lugares onde moravam para voltar à casa de sua família. Uma situação bastante recorrente diz respeito ao fato de que pessoas que fazem parte da população LGBT+ são mais propensas a sofrer violência dentro do ambiente familiar geralmente por não serem aceitas pela família. Nessa direção, surgiram relatos de participantes sobre os quais pode-se inferir que o preconceito intrafamiliar afetou negativamente a sensação de estar em casa, acarretando mal-estar psicológico e prejudicando no desenvolvimento das atividades acadêmicas. Isso ocorreu de modo diferente para estudantes heterossexuais, que, por sua vez, demonstraram algumas vezes sentimentos positivos sobre voltar a estar perto de parentes e amigos.
No que se refere à classe social, os desdobramentos causados pela pandemia, juntamente com seus efeitos políticos, sociais, econômicos, segundo Cerqueira-Santos e Hohendorff (2020), impactam, tanto de forma individual quanto de forma social, principalmente aqueles que já sofrem com a vulnerabilidade, a desigualdade e a exclusão. Nesse sentido, as pessoas de classe baixa participantes estavam mais depressivas, ansiosas, estressadas, com maiores níveis de solidão, e menos indicativos de saúde física. No tocante à educação, Lima et al. (2020) também trazem a desigualdade no acesso às TDIC e nas condições da moradia dos(as) alunos(as), dificuldades experienciadas com mais intensidade por estudantes migrantes negras de classe social baixa deste estudo, conforme encontrado na classe 2 da análise CHD.
Vale salientar que os(as) estudantes migrantes participantes deste estudo pertencem a uma universidade pública federal do Nordeste, região que sofre com baixos índices de desenvolvimento humano e gravidades socioeconômicas, o que acarreta limitações de acesso e permanência à educação e empregos. Mais de 65 % da amostra deste estudo pertence às classes baixa e média baixa, para quem havia maiores dificuldades financeiras e de subsistência, além de menos condições de acesso à TDIC, o que prejudicou a manutenção de estudos e/ou trabalho durante a pandemia, produzindo mais insegurança e medo sobre a subsistência da vida presente, mas também pelo futuro, conforme seus relatos.
Entende-se que o presente estudo apresenta algumas lacunas. No tocante à amostra utilizada, contou-se com a participação de estudantes migrantes apenas de uma universidade federal. Além do mais, observa-se que a amostra se restringe, quase em sua totalidade, ao binarismo de gênero, o que não permite a discussão acerca de grupos não-binários. Dessa forma, pesquisas futuras devem ser promovidas, de forma a contemplar um número maior de participantes, como por exemplo pertencentes a outras instituições e outros estados, alcançando representações da pluralidade das identidades de gênero.
No ínterim dessa discussão, fica nítido o quanto políticas públicas são fundamentais para a promoção da equidade social, como a política afirmativa das cotas para afrodescendentes, assim como outras políticas que visem a garantia da manutenção do direito à educação e à saúde. As medidas tomadas contra a disseminação da pandemia foram e ainda são de suma importância, não devendo ser negligenciadas. Nessa direção, foi indispensável o engajamento dos governos no sentido de políticas de imunização a fim dos avanços na efetividade da vacinação das populações, bem como as medidas de acessibilidade digital para o ensino remoto àqueles(as) estudantes em vulnerabilidade socioeconômica.
Dessa forma, os resultados deste estudo podem contribuir com dados e reflexões sobre como as instituições e a própria figura do Estado, não obstante a ciência, podem se colocar em ações que visem o benefício de estudantes migrantes em termos de estudo remoto, transporte quando em tempos não pandêmicos, moradia, alimentação, acesso à tecnologia e assistência psicossocial.
Butler, J., & Kern, M. L. (2016). The Perma-profiler: a brief multidimensional measure of flourishing. International Journal of Wellbeing, 6(3), 1-48. https://doi.org/10.5502/ijw.v6i3.526
J. Butler M. L Kern 2016The Perma-profiler: a brief multidimensional measure of flourishingInternational Journal of Wellbeing63148https://doi.org/10.5502/ijw.v6i3.526
Camargo, B. V., & Justo, A. M. (2013). Iramuteq: um software gratuito para análise de dados textuais. Temas em Psicologia, 21(2), 513-518. https://www.redalyc.org/pdf/5137/513751532016.pdf
B. V. Camargo A. M Justo 2013Iramuteq: um software gratuito para análise de dados textuaisTemas em Psicologia212513518https://www.redalyc.org/pdf/5137/513751532016.pdf
Carvalho, T. F., Aquino, S. D., & Natividade, J. C. (2021). Flourishing in the Brazilian context: evidence of the validity of the Perma-profiler scale. Current Psychology, 42, 1828-1840. https://doi.org/10.1007/s12144-021-01587-w
T. F. Carvalho S. D. Aquino J. C Natividade 2021Flourishing in the Brazilian context: evidence of the validity of the Perma-profiler scaleCurrent Psychology4218281840https://doi.org/10.1007/s12144-021-01587-w
Castioni, R., Melo, A. A. S., Nascimento, P. M., & Ramos, D. L. (2021). Universidades federais na pandemia da Covid-19: acesso discente à internet e ensino remoto emergencial. Ensaio: Avaliação e Políticas Públicas em Educação, 29(111), 399-419. https://doi.org/10.1590/S0104-40362021002903108
R. Castioni A. A. S. Melo P. M. Nascimento D. L Ramos 2021Universidades federais na pandemia da Covid-19: acesso discente à internet e ensino remoto emergencialEnsaio: Avaliação e Políticas Públicas em Educação29111399419https://doi.org/10.1590/S0104-40362021002903108
Cerqueira-Santos, E., & Hohendorff, J. V. (2020). Preconceito e exclusão social: o que a pandemia do novo coronavírus revela? Revista de Psicologia da MED, 12(2), 4-6. https://doi.org/10.18256/2175-5027.2020.v12i2.4171
E. Cerqueira-Santos J. V Hohendorff 2020Preconceito e exclusão social: o que a pandemia do novo coronavírus revela?Revista de Psicologia da MED12246https://doi.org/10.18256/2175-5027.2020.v12i2.4171
Crenshaw, K. W. (2002). Documento para o encontro de especialistas em aspectos da discriminação racial relativos ao gênero. Revista Estudos Feministas, 10(1), 171-188. https://doi.org/10.1590/S0104-026X2002000100011
K. W Crenshaw 2002Documento para o encontro de especialistas em aspectos da discriminação racial relativos ao gêneroRevista Estudos Feministas101171188https://doi.org/10.1590/S0104-026X2002000100011
Diener, E. (1984). Subjective well-being. Psychological Bulletin, 95(3), 542-575. http://dx.doi.org/10.1037/0033-2909.95.3.542
E Diener 1984Subjective well-beingPsychological Bulletin953542575http://dx.doi.org/10.1037/0033-2909.95.3.542
Freires, L. A., Monteiro, R. P., Gouveia, E. T. R., Yabe, J. G., Loureto, G. D. L., & Fernandes, S. C. S. (2021). Estresse e bem/mal-estar subjetivo em estudantes universitários: um modelo explicativo. Revista de Psicologia da MED, 13(2), 39-58. https://doi.org/10.18256/2175-5027.2021.v13i2.4230
L. A. Freires R. P. Monteiro E. T. R. Gouveia J. G. Yabe G. D. L Loureto S. C. S Fernandes 2021Estresse e bem/mal-estar subjetivo em estudantes universitários: um modelo explicativoRevista de Psicologia da MED1323958https://doi.org/10.18256/2175-5027.2021.v13i2.4230
Freires, L. A., Sousa, E. A., Loureto, G. D. L., Gouveia, V. V., & Monteiro, R. P. (2018). Estresse acadêmico: adaptação e evidências psicométricas de uma medida. Revista Psicologia em Pesquisa, 12(3), 22-32. https://doi.org/10.24879/2018001200300532
L. A. Freires E. A. Sousa G. D. L. Loureto V. V. Gouveia R. P Monteiro 2018Estresse acadêmico: adaptação e evidências psicométricas de uma medidaRevista Psicologia em Pesquisa1232232https://doi.org/10.24879/2018001200300532
Instituto Federal de Educação, Ciência e Tecnologia do Espírito Santo (IFES). (2018). V pesquisa de perfil socioeconómico e cultural dos(as) graduando(as) das IFES 2018. IFES.
Instituto Federal de Educação, Ciência e Tecnologia do Espírito Santo (IFES) 2018V pesquisa de perfil socioeconómico e cultural dos(as) graduando(as) das IFES 2018IFES
Leiva, G. C., Sathler, D., Orrico Filho, R. D. (2020). Estrutura urbana e mobilidade populacional: implicações para o distanciamento social disseminação da Covid-19. Revista Brasileira de Estudos de População, 37, 1-22. https://doi.org/10.20947/S0102-3098a0118
G. C. Leiva D. Sathler R. D Orrico Filho 2020Estrutura urbana e mobilidade populacional: implicações para o distanciamento social disseminação da Covid-19Revista Brasileira de Estudos de População37122https://doi.org/10.20947/S0102-3098a0118
Lima, A. C. S. (2018). Ações afirmativas no ensino superior e povos indígenas no Brasil: uma trajetória de trabalho. Horizontes Antropológicos, 24(50), 377-448. https://doi.org/10.1590/S0104-71832018000100013
A. C. S Lima 2018Ações afirmativas no ensino superior e povos indígenas no Brasil: uma trajetória de trabalhoHorizontes Antropológicos2450377448https://doi.org/10.1590/S0104-71832018000100013
Lima, M., Milanezi, J., Souza, C. J., Gusmão, H. N. B., & Bertolozzi, T. B. (2020). Desigualdades raciais e Covid-19: o que a pandemia encontra no Brasil? Informativo Desigualdades Raciais e Covid-19 Afrocebrap, (1), 1-28. https://cebrap.org.br/wp-content/uploads/2020/11/Afro_In-formativo-1_final_-2.pdf
M. Lima J. Milanezi C. J. Souza H. N. B. Gusmão T. B Bertolozzi 2020Desigualdades raciais e Covid-19: o que a pandemia encontra no Brasil?Informativo Desigualdades Raciais e Covid-19 Afrocebrap1128https://cebrap.org.br/wp-content/uploads/2020/11/Afro_In-formativo-1_final_-2.pdf
Love, J., Selker, R., Marsman, M., Jamil, T., Dropmann, D., Verhagen, J., Ly, A., Gronau, Q. F., Smíra, M., Epskamp, S., Matzke, D., Wild, A., Knight, P., Rouder, J. N., Morey, R. D. & Wagenmakers, E. J. (2019). JASP: graphical statistical software for common statistical designs. Journal of Statistical Software, 88(2), 1-17. https://doi.org/10.18637/jss.v088.i02
J. Love R. Selker M. Marsman T. Jamil D. Dropmann J. Verhagen A. Ly Q. F. Gronau M. Smíra S. Epskamp D. Matzke A. Wild P. Knight J. N. Rouder R. D Morey E. J Wagenmakers 2019JASP: graphical statistical software for common statistical designsJournal of Statistical Software882117https://doi.org/10.18637/jss.v088.i02
Macedo, J. P., & Dimenstein, M. (2011). Expansão e interiorização da psicologia: reorganização dos saberes e dos poderes na atualidade. Psicologia: Ciência e Profissão, 31(2), 296-313. https://doi.org/10.1590/S1414-98932011000200008
J. P. Macedo M Dimenstein 2011Expansão e interiorização da psicologia: reorganização dos saberes e dos poderes na atualidadePsicologia: Ciência e Profissão312296313https://doi.org/10.1590/S1414-98932011000200008
Martins, B. G., Silva, W. R., Marroco, J., & Campos, J. A. D. B. (2019). Escala de Depressão, Ansiedade e Estresse: propriedades psicométricas e prevalência das afetividades. Jornal Brasileiro de Psiquiatria, 68(1), 32-41. https://doi.org/10.1590/0047-2085000000222
B. G. Martins W. R. Silva J. Marroco J. A. D. B Campos 2019Escala de Depressão, Ansiedade e Estresse: propriedades psicométricas e prevalência das afetividadesJornal Brasileiro de Psiquiatria6813241https://doi.org/10.1590/0047-2085000000222
Máximo, R. (2020). Efeitos territoriais de políticas educacionais: a recente expansão e interiorização do ensino federal em cidades não-metropolitanas no Ceará. Urbe, Revista Brasileira de Gestão Urbana, 12, e20190080. https://doi.org/10.1590/2175-3369.012.e20190080
R Máximo 2020Efeitos territoriais de políticas educacionais: a recente expansão e interiorização do ensino federal em cidades não-metropolitanas no CearáUrbe, Revista Brasileira de Gestão Urbana12e20190080https://doi.org/10.1590/2175-3369.012.e20190080
Opsahl, T., Agneessens, F., & Skvoretz, J. (2010). Node centrality in weighted networks: generalizing degree and shortest paths. Social Networks, 32(3), 245-251. https://www.sciencedirect.com/science/article/abs/pii/S0378873310000183
T. Opsahl F. Agneessens J Skvoretz 2010Node centrality in weighted networks: generalizing degree and shortest pathsSocial Networks323245251https://www.sciencedirect.com/science/article/abs/pii/S0378873310000183
Organização das Nações Unidas (ONU). (2020). 333 mil casos confirmados, "disseminação do coronavírus está acelerando". https://news.un.org/pt/story/2020/03/1708272
Organização das Nações Unidas (ONU) 2020333 mil casos confirmados, "disseminação do coronavírus está acelerando"https://news.un.org/pt/story/2020/03/1708272
Portaria 343 de 2020 (17 de março), dispõe sobre a substituição das aulas presenciais por aulas em meios digitais enquanto durar a situação de pandemia do novo coronavírus Covid-19. Diário Oficial da União. https://www.planalto.gov.br/ccivil_03/portaria/prt/portaria%20n%-C2%BA%20343-20-mec.htm
Portaria 343 de 2020 (17 de março), dispõe sobre a substituição das aulas presenciais por aulas em meios digitais enquanto durar a situação de pandemia do novo coronavírus Covid-19. Diário Oficial da Uniãohttps://www.planalto.gov.br/ccivil_03/portaria/prt/portaria%20n%-C2%BA%20343-20-mec.htm
R Core Team. (2022). R: a language and environment for statistical computing. R Foundation for Statistical Computing. https://www.R-project.org/
R Core Team 2022R: a language and environment for statistical computingR Foundation for Statistical Computinghttps://www.R-project.org/
Ramalho, H. M. B., & Brito, D. J. M. (2016). Migração intrametropolitana e mobilidade pendular: evidências para a região metropolitana do Recife. Estudos Económicos (São Paulo), 46(4), 823-877. http://dx.doi.org/10.1590/0101-416146483hrdb
H. M. B. Ramalho D. J. M Brito 2016Migração intrametropolitana e mobilidade pendular: evidências para a região metropolitana do RecifeEstudos Económicos (São Paulo)464823877http://dx.doi.org/10.1590/0101-416146483hrdb
Ribeiro, D. M., Carmo, F. M., & Mendes Fonteles Filho, J. (2021). Ensino remoto em contexto de pandemia em duas universidades do nordeste do Brasil: UFC e UERN. Revist Aleph, (37), 101-120. https://periodicos.uff.br/revistaleph/article/view/50549
D. M. Ribeiro F. M. Carmo J Mendes Fonteles Filho 2021Ensino remoto em contexto de pandemia em duas universidades do nordeste do Brasil: UFC e UERNRevist Aleph37101120https://periodicos.uff.br/revistaleph/article/view/50549
Rigo, R. M., Moreira, J. A. M., & Trindade, S. D. (Orgs.). (2020). Engagement acadêmico no ensino superior: proposições e perspectivas em tempos de Covid-19. UFCSPA. http://www.ufcspa.edu.br/index.php/editora/obras-publicadas
R. M. Rigo J. A. M. Moreira S. D Trindade 2020Engagement acadêmico no ensino superior: proposições e perspectivas em tempos de Covid-19UFCSPAhttp://www.ufcspa.edu.br/index.php/editora/obras-publicadas
Rodrigues, B. B., Cardoso, R. R. J., Peres, C. H. R., & Marques, F. F. (2020). Aprendendo com o imprevisível: saúde mental dos universitários e educação médica na pandemia de Covid-19. Revista Brasileira de Educação Médica, 44(sup. 1), 1-5. https://doi.org/10.1590/1981-5271v44.supl.1-20200404
B. B. Rodrigues R. R. J. Cardoso C. H. R. Peres F. F Marques 2020Aprendendo com o imprevisível: saúde mental dos universitários e educação médica na pandemia de Covid-19Revista Brasileira de Educação Médica44115https://doi.org/10.1590/1981-5271v44.supl.1-20200404
Rosseel, Y., Oberski, D., Byrnes, J., Vanbrabant, L., Savalei, V., Merkle, E., Hallquist, M., Rhemtulla, M., Katsikatsou, M., & Barendse, M. (2017). Latent variable analysis package 'lavaan'. https://lavaan.ugent.be
Y. Rosseel D. Oberski J. Byrnes L. Vanbrabant V. Savalei E. Merkle M. Hallquist M. Rhemtulla M. Katsikatsou M Barendse 2017Latent variable analysis package 'lavaan'https://lavaan.ugent.be
Santos, M. P. A., Nery, J. S., Goes, E. F., Silva, A., Santos, A. B. S., Batista, L. E., & Araújo, E. M. (2020). População negra e Covid-19: reflexões sobre racismo e saúde. Estudos Avançados, 34(99), 225-243. https://doi.org/10.1590/s0103-4014.2020.3499.014
M. P. A. Santos J. S. Nery E. F. Goes A. Silva A. B. S. Santos L. E. Batista E. M Araújo 2020População negra e Covid-19: reflexões sobre racismo e saúdeEstudos Avançados3499225243https://doi.org/10.1590/s0103-4014.2020.3499.014
Schmidt, B., Crepaldi, M. A., Bolze, S. D. A., Neiva-Silva, L., & Demenech, L. M. (2020). Saúde mental e intervenções psicológicas diante da pandemia do novo coronavírus (Covid-19). Estudos de Psicologia (Campinas), 37, 1-13. http://dx.doi.org/10.1590/1982-0275202037e200063
B. Schmidt M. A. Crepaldi S. D. A. Bolze L. Neiva-Silva L. M Demenech 2020Saúde mental e intervenções psicológicas diante da pandemia do novo coronavírus (Covid-19)Estudos de Psicologia (Campinas)37113http://dx.doi.org/10.1590/1982-0275202037e200063
Silva, A. M. S. (2020). Análises das implicações psicossociais dos processos de migração rural-urbano de jovens universitários [tese de doutorado]. Universidade Federal do Ceará. https://repositorio.ufc.br/bitstream/riu-fc/50826/3/2020_tese_amssilva
A. M. S Silva 2020Análises das implicações psicossociais dos processos de migração rural-urbano de jovens universitáriostese de doutoradoUniversidade Federal do Cearáhttps://repositorio.ufc.br/bitstream/riu-fc/50826/3/2020_tese_amssilva
Taylor, S., Landry, C., Paluszek, M., Fergus, T. A., McKay, D., & Asmundson, G. J. (2020). Development and initial validation of the Covid stress scales. Journal of Anxiety Disorders, 72(102232). https://doi.org/10.1016/jjanx-dis.2020.102232
S. Taylor C. Landry M. Paluszek T. A. Fergus D. McKay G. J Asmundson 2020Development and initial validation of the Covid stress scalesJournal of Anxiety Disorders72102232https://doi.org/10.1016/jjanx-dis.2020.102232
Zanon, C., Dellazzana-Zanon, L. L., Wechsler, S. M., Fabretti, R. R., & Rocha, K. N. (2020). Covid-19: implicações e aplicações da psicologia positiva em tempos de pandemia. Estudos de Psicologia (Campinas), 37, e200072. https://doi.org/10.1590/1982-0275202037e200072
C. Zanon L. L. Dellazzana-Zanon S. M. Wechsler R. R. Fabretti K. N Rocha 2020Covid-19: implicações e aplicações da psicologia positiva em tempos de pandemiaEstudos de Psicologia (Campinas)37e200072https://doi.org/10.1590/1982-0275202037e200072
[1] Freires, L. A., Neto, U. I. da S., Costa, G. L. C., Crispim, R. C. da S., Da Costa, J. C. A., & Soares, A. K. S. (2023). Efeitos da Covid-19 na vida universitária migrante: analisando impactos psicossociais. Avances en Psicología Latinoamericana, 41(3), 1-18. https://doi.org/10.12804/revistas.urosario.edu.co/apl/a.12370