|
Articles
10.12804/revistas.urosario.edu.co/apl/a.12046
Rocío Giselle Fernández Da Lama 1
María Elena Brenlla 2
1 Faculty of Psychology and Psychopedagogy Pontifical Catholic University National Council of Scientific and Technical Investigations
0000-0003-1529-2926
2 Faculty of Psychology and Psychopedagogy Pontifical Catholic University.
Center of Research in Psychology and Psychopedagogy Pontifical Catholic University
0000-0003-2536-9499
* Address of correspondence: Rocio Giselle Fernandez Da Lama, Ph.D. fellow, Center of Research in Psychology and Psychopedagogy, Av. Alicia Moreau de Justo 1300, C1107AAZ, Buenos Aires, Argentina.
rfernandezdalama@uca.edu.ar
Funding/Financial Support: The authors have no funding to report. Other Support/Acknowledgement: The authors have no support to report.
Competing Interests: The authors have declared that no competing interests exist. The authors assure that the manuscript that is submitted is not under review in any journal.
Received: October 14, 2022;
Accepted: January 22, 2023
To cite this article: Fernández Da Lama, R., & Brenlla, M. (2023). Time Perspective and Decision-Making: A Study on Decisional Patterns in Argentinian Adults. Avances en Psicología Latinoamericana, 41(1), 1-20. https://doi.org/10.12804/revistas.urosario.edu.co/apl/a.12046
The first aim of this study was to adapt the MDMQ to Argentinian Spanish and to collect evidence of its validity and reliability; the second was to determine if time perspectives were adequate predictors of decision-making styles. A first sample of 536 participants served in the validation process; a second sample of 209 individuals who completed the MDMQ and the Brief Zimbardo Time Perspective Inventory (ZTPI) was used to conduct descriptive-correlational and regression analyses. Confirmatory factor analysis corroborated a four-factor model with adequate internal consistency for each subscale. Regression analyses showed that future time perspective positively predicted the display of higher vigilant coping patterns -adaptive and rational decision-making style-. Meanwhile, less future-time-oriented people were more likely to engage in defensive avoidance mechanisms to reach a decision. Past-negative and present-fatalistic time perspectives were positive predictors of non-vigilant decision-making style. It indicates that individuals with an aversive vision over their past experiences and present situation are more likely to engage in emotionally based and avoidant decision-making patterns. These findings support the reliability and construct-related validity of the MDMQ for assessing decision-making styles among Argentinian individuals and set a step for conducting more in-depth research in the field of decision-making and time perspective.
Keywords: Decision-making, time perspective; individual differences; validation
Resumen
El primer objetivo de este estudio fue adaptar el MDMQ al español argentino y recolectar evidencia de su validez y confiabilidad; el segundo fue determinar si las perspectivas temporales eran predictores adecuados de los estilos de toma de decisiones. Una primera muestra de 536 participantes sirvió para el proceso de validación y una segunda muestra de 209 individuos completó el MDMQ y el Brief Zimbardo Time Perspective Inventory (ZTPI), para un análisis descriptivo-correlacional y de regresión. El análisis factorial confirmatorio corroboró un modelo de cuatro factores con adecuada consistencia interna para cada subescala. Los análisis de regresión mostraron que la perspectiva del tiempo futuro predijo positivamente la aparición de patrones de afrontamiento más vigilantes -estilo de toma de decisiones adaptativo y racional-, mientras que las personas que estaban menos orientadas al tiempo futuro tenían más probabilidades de involucrarse en mecanismos de evitación defensiva para tomar una decisión. Las perspectivas temporales negativas del pasado y fatalistas del presente fueron predictores positivos del estilo de toma de decisiones no vigilante, lo que indicaría que las personas con una visión aversiva sobre sus experiencias pasadas y la situación presente, son más propensas a involucrarse en tipos de toma de decisiones basadas en emociones y evasivas. Estos hallazgos respaldan la confiabilidad y la validez relacionada con el constructo del MDMQ para evaluar los estilos de toma de decisiones entre los argentinos y marcan un paso para realizar investigaciones más profundas en el campo de la toma de decisiones y la perspectiva temporal.
Palabras clave: toma de decisiones; perspectiva temporal; diferencias individuales; validación
Resumo
O primeiro objetivo deste estudo foi adaptar o MDMQ para o espanhol argentino e coletar evidências de sua validade e confiabilidade; a segunda foi determinar se as perspectivas de tempo eram preditores adequados dos estilos de tomada de decisão. Uma primeira amostra de 536 participantes foi usada para o processo de validação e uma segunda amostra de 209 indivíduos completarou o MDMQ e o Brief Zimbardo Time Perspective Inventory (ZTPI) e foi usada para realizar análises descritivas-correlacionais e de regressão. A análise fatorial confirmatória corroborou um modelo de quatro fatores com consistência interna adequada para cada subescala. As análises de regressão mostraram que a perspectiva do tempo futuro previu positivamente o surgimento de padrões de enfrentamento mais vigilantes -estilos de tomada de decisão racionais e adaptativos- enquanto as pessoas menos orientadas para o futuro eram mais propensas a se envolver em mecanismos de enfrentamento de evasão defensiva para tomar uma decisão. Perspectivas temporais negativas do passado e fatalistas do presente foram preditores positivos do estilo de tomada de decisão não vigilante, indicando que pessoas com uma visão aversiva de suas experiências passadas e da situação presente são mais propensas a se envolver em tipos de tomada de decisão baseadas em emoções e padrões evasivos. Essas descobertas apoiam a confiabilidade e a validade relacionada ao construto do MDMQ para avaliar os estilos de tomada de decisão entre os argentinos e marcam um importante passo para realizar pesquisas mais profundas no campo da tomada de decisão e perspectiva de tempo.
Palavras-chave: tomada de decisão; perspectiva temporal; diferenças individuais; validação
Theory of Decision-Making and Conflict
One of the most fruitful approaches for the psychological study of decision-making is the conflict model proposed by Janis and Mann (1977). These authors postulated that, frequently, decisionmaking involves a decisional conflict in terms of simultaneous opposing tendencies in the individual to accept or reject a particular course of action. The individual faced with a decisional conflict often anxiously anticipates they may also have to bear with future consequences of that decision. Insofar as if it turns out to be wrong, it could entail objective -e.g., material goods- and subjective losses -e.g., loss of other people's appreciation, professional prestige, etc.- (Janis & Mann, 1979; Mann et al., 1997). This model resembles the theoretical and empirical work of contemporary authors, such as Bandura (1977) and Lazarus and Folkman (1984), in terms of establishing a cognitive model where the individual makes a double assessment: they evaluate the specific demands of the environment and determine the availability of personal resources to act on those demands. The time available to decide is one of the most relevant factors in this model. Three main conditions determine a coping style when making decisions: "(1) awareness of serious risks about preferred alternatives, (2) hope of finding a better alternative, and (3) belief that there is adequate time to search and deliberate before a decision is required" (Mann et al., 1997, p. 2).
Flinders and Melbourne Decision Making Questionnaires
Table 1 captures the definition of the different dimensions contemplated by Mann (1982) and colleagues (Mann et al., 1977) in developing self-reported measures to assess decision-making patterns proposed by the model presented.
Table 1 Different Patterns of Coping with Decision-Making

Note. UD = Unconflicted Adherence; UC = Unconflicted Change; DA = Defensive Avoidance;
HG = Hypervigilance; VG = Vigilance; BP = Buck-passing; PR = Procrastination; RA = Rationalization.
Initially, Mann developed the Flinders Decision Making Questionnaire (FDMQ; Mann, 1982). This instrument consisted of 31 items with a three-response option Likert scale and had six subscales: vigilance (6 items, e.g., I like to consider all the alternatives), hypervigilance (5 items, e.g., I feel as if I'm under tremendous time pressure when making decisions), defensive avoidance (5 items, e.g., When I have to make a decision I try not to think about it), and three other subscales that measured different expressions of defensive avoidance: procrastination (5 items, e.g., I waste a lot of time on trivial matters before getting to the final decision), buck-passing (5 items, e.g., I prefer to leave decisions to others), and rationalization (5 items, e.g., I feel better about choosing if I can convince myself that the decision is not all that important). The FDMQ measured only three of the five coping patterns named by the authors: unconflicted adherence, unconflicted change, defensive avoidance, hypervigilance, and vigilance.
In 1997 Mann et al. submitted the FDMQ to a series of structural equation analyses resulting in a reduction of the questionnaire on its subscales and items. This modified version of the FDMQ received the name of Melbourne Decision Making Questionnaire (MDMQ; Mann et al., 1997), which comprised 22 items and four of the six original subscales: vigilance (6 items), hypervigilance (5 items), buck-passing (6 items), and procrastination (5 items). The main changes in the process of purging and delineation were the elimination of the rationalization subscale based on its little psychometric validity. Additionally, the defensive avoidance subscale did not remain as a higher-order factor since buck-passing and procrastination yielded as two separate factors that still featured the nature of the construct. Moreover, vigilance and procrastination subscales were retained in their original intact form (Mann et al., 1997). Lastly, the hypervigilant subscale was revised and reconstructed to contemplate behaviors of an anxious decision-making style.
The MDMQ has been translated and validated from the original English to other languages (Filipe et al., 2020). In most validation studies, the internal structure was maintained regarding the number of items and factors. The Brazilian (Cotrena et al., 2018), Swedish (Isaksson et al., 2014), Colombian (Cardona-Isaza et al., 2021), and Mexican (Luna-Bernal & Laca-Arocena, 2014) validations are an exception in which more relevant modifications were involved.
There has been a broad application of the MDMQ in psychological scientific research, but also in educational areas (e.g., Arocena et al., 2011), health studies (e.g., Alexander et al., 2017; Brown et al., 2016; Cotrena et al., 2018), and vocational orientation (e.g., Gati et al., 2010). Moreover, a search for the most recent studies that used the MDMQ led to diverse results where decisionmaking patterns have been addressed in relation to different forms of procrastination (e.g., Shportun et al., 2022; Suarez-Perdomo et al., 2021), online learning (e.g., Phillips & Landhuis, 2021), no-mophobia -fear of being separated from mobile phones- (e.g., Niazi et al., 2021), professional self-fulfillment (e.g., Ponomarenko et al., 2022), affective disorders (e.g., Bulygina et al., 2022), and addictive behavior (e.g., Evans et al., 2019).
Time Perspective and Decision-Making
The unconscious human process of encoding, analyzing, and organizing experiences in an individual's life in different time frames -past, present, and future- has been conceptualized as time perspective (Cernas-Ortiz et al., 2018; Stolarski et al., 2011). One of the most widespread models of time perspective is Zimbardo's and Boyd's (1999). The authors described five central time perspective dimensions: past-negative -negative and aversive personal attitude towards the past due to real experiences of unpleasant or traumatic events-, the negative reconstruction of benign events; present-hedonistic -the search for pleasure in the present, reflecting a hedonistic-; risky attitude towards time and life, future -general orientation to planning, conquering future goals and search for rewards-; past-positive -a warm, sentimental and positive attitude towards the past-, and present-fatalistic -reveals a pessimistic experience of the present, displaying helpless and desperate attitude with negative expectations towards the future and life-. The prioritization of a time orientation over others evidences each person's unique style of time perspective. It also establishes specific ways for the individual to remember past and present moments, plan goals, build future scenarios, and make decisions (Brenlla et al., 2016).
Overall, a time perspective exhibits a psychosociological nature that contemplates the formation and recall of past experiences and expectations and imagery of future scenarios. One may wonder how a person's time preference would influence their decision-making processes. Time perspective impacts decision-making by establishing psychological influences on different time frames -past, present, and future-. Individuals that are more present-time-oriented tend to count on immediate and salient aspects ofthe stimulus and social settings when making decisions. Meanwhile, future-time-oriented people are more based on the potential consequences of imagined situations. Lastly, past-time-oriented individuals might rely on recollecting past scenarios (Zimbardo et al., 1997).
Decision-making and time perspective research have predominantly centered on two areas (Geisler & Allwood, 2017), studies of the propensity for risk-related decision (Jochemczyk et al., 2017; Seksciñska et al., 2021) and career decisionmaking (Jung et al., 2015). Nonetheless, some studies addressed the relationship between time perspective and a broader concept of decision-making. For instance, Carelli et al. (2011) and Molinari et al. (2016) found in their studies using the General Decision-Making Style Questionnaire (GDMS; Scott & CasBruce, 1995) that a more rational decisional style -includes a systematic and extensive evaluation of available options- was positively related to future time perspective. An intuitive decisional style -based on emotional or affective appreciations- correlated positively with past-positive, present-fatalistic, and present-hedonistic time perspectives. Moreover, higher values of spontaneous -impulsive manner of making decisions-, dependent -search for other people's advice-, and avoidant decision-making styles -a decision is avoided o eluded any time possible- were found in more past and future negative time-orientated individuals.
Despite these findings, research on the subject in Argentina is limited. There is a lack of studies based on individual differences pertaining to a general decision-making approach and a reduced number of valid measures of decision-making styles (Appelt et al., 2011; Reyna et al., 2014). This led to the first aim of the present study: to adapt the MDMQ to Argentinian Spanish and collect evidence of its validity and reliability. Moreover, the relationship between time perspective and decision-making has been largely neglected, partly related to the lack of valid measures to evaluate it. The study on the relationship between these variables serves to increase the existing knowledge on time perspective and decision-making research, individually and conjointly, and to gain comprehension of how different predominant time orientations might impact decision-making processes. This premise led to the definition of the second objective of the present research: to determine if time perspectives were adequate predictors of decision-making styles. Based on the literature, it was hypothesized that positive time perspective dimensions (past-positive and future time perspectives) would be positively related to a more rational and organized decision-making style (for instance, vigilant decisional style). Meanwhile, negative time perspectives (past-negative and present-fatalistic time perspectives) might be positively related to non-vigilant decision-making styles (hypervigilant, buck-passing, and procrastination). There was an ambiguity in the impact present-hedonistic could have on decision-making, if any at all. However, due to the impulsivity facet of this time perspective, a positive relationship was expected with non-vigilant decisional styles.
Methods
Ethical Considerations
This study followed the Declaration of Helsinki, the Code of Ethics established by the National Council for Scientific and Technical Research (CONICET; Res. D No. 2857/06), and Argentina's National Law 25.326. All participants were given a consent form in an online assessment platform (Cascio & Racine, 2018) and were informed about the purpose, the benefits, and potential risks of the study, as well as their right to withdraw their participation at any time before responding (Weinbaum et al., 2019). Furthermore, according to the principle of beneficence or maximizing the participants' benefits, all instruments were selected and displayed to assess as simple and easy to complete as possible. No monetary rewards were given. Finally, confidentiality was also respected since any information that could lead to the identification of participants was kept confidential and was not published in the report.
Participants
First Sample: a convenience sample of 536 adults (428 women) between the ages of 19 and 65 (m = 32.79; SD = 8.95) was recruited through volunteer sampling via advertisements, e-mail, and social media contact. Inclusion criteria included: 18 to 80 years of age and an agreement to participate in the online survey.
Second Sample: 209 adults (161 women) between the ages of 19 and 64 (M = 32.84; SD = 8.73) were recruited by the same sampling method and procedure as explained above.
Measures
First sample: A sociodemographic survey and the MDMQ were administered to adapt it locally and provide evidence of its internal validity and reliability.
Sociodemographic survey: Participants completed a questionnaire that collected information such as age, gender, location, level of education, work status, and occupation.
The Melbourne Decision Making Questionnaire (MDMQ; Mann et al., 1997) evaluates decision-making styles through 22 items with three response options (Very true for me = score 2, Sometimes true for me = score 1, No true for me = score 0). Evidence of adequate reliability for each dimension (α = .74 to a = .87) has been reported (Mann et al., 1997).
Second sample: a sociodemographic survey, along with the locally adapted versions of the MDMQ and ZTPi-B.
The Brief Zimbardo Time Perspective Inventory (ZTPi-B; Zimbardo & Boyd, 1999) is a short Argentinian version form of the ZTPi by Germano and Brenlla (2020) comprised of 29 items distributed among five subscales: Past-Negative, Past-Positive, Present-Fatalistic, Present-Hedonistic, and Future subscale to be responded through a 5-point Likert (1 = Completely False to 5 = Completely True). Local adaptation of the ZTPi to the local population included the linguistic revision of the scale by conducting three independent and blind direct translations of the original scale into Argentinean Spanish. Furthermore, different procedures to ensure validity evidence were also performed: exploratory factor analysis for internal validity and consultation with experts' trial for content validity, estimated by agreement percentage on categories of clarity, relevance, sufficiency, and coherence with the theoretical background provided to the experts. External validity was ensured by estimating a correlation matrix with the locus of control and psychological distress. Also, a pilot study that supplied face-validity evidence was conducted to ensure comprehension in the target population. Lastly, the local adaptation showed acceptable reliability of each time perspective dimension (α = .60 to .84) (for more information, see Brenlla et al., 2019). In the present study, reliability indices were also adequate for all subscales (ranging from α = .62 to .87).
Procedure
The adaptation of MDMQ was guided according to the premises of the International Test Commission (ITC, 2017; Muñiz et al., 2013). Regarding the translation process, although there is already in existence a Spanish version of the MDMQ (Alzate-Sáez de Heredia et al., 2004), it was pertinent to generate a new version of the scale that contemplated the local language and the linguistic styles of the Argentinian context. Four psychologists fluent in English and Spanish performed an independent and blinded translation of the original scale. All these four translations were compared to the original (English) and Spanish versions of the MDMQ. As a result, a consensus version of the instruments was developed.
This later version was assessed by three psychologists who specialized in psychological evaluation and instrument validation to determine content validity. They had to respond in terms of clarity (The item is easily understood, i.e., its syntax and syntax and semantics are adequate), coherence (The item is logically related to the dimension it is measuring), and relevance (The item is essential or important, i.e., it must be included).
Finally, a pilot study was conducted to obtain evidence of face validity for expression clarity and content adequacy. A convenience sample of 90 adults of the general population (76 women) aged 19 to 29 (M = 28.84; SD = 2.60) was collected to fulfill this purpose. Participants were asked about their thoughts on the statements and whether the wording on items was clearly formulated and easy to understand.
The final version of the MDMQ was administered to a larger sample of respondents to test its psychometric properties. Participants were provided with the online versions of the study's instruments, stored in Google Forms and made available between August and October of2021(first sample) and November (second sample) and shared through social platforms and emailed to potential participants that belonged to higher education institutions. It is important to highlight that the first study was conducted with sample 1 to complete the adaptation and validation processes of the MDMQ and that sample 2 was used only in the second study, which consisted of the descriptive-correlational and regression analyses.
Data Analysis
First Sample: Data were analyzed using both descriptive and inferential methods. Expert ratings on the content analysis validity of the instrument were interpreted based on percent agreement. To test the internal structure of the MDMQ, a first-order structure with four correlated dimensions -according to the original model- was submitted to a confirmatory factorial analysis (CFA) using maximum likelihood estimation with robust corrections (MLM) to provide robust standard errors. Model fit was determined using chi-square (yl/d/f), comparative fit index (CFI), the Tucker-Lewis index (TLI), root mean square error of approximation (RMSEA) and its 90 % ci, and standardized root mean square residual (SRMR). The adopted cutoff values for model fit were X 2 /df ≤3.00, CFI and TLI above .90 (Marsh & Hau, 1996). RMSEA values below .06 and SRMR values below .08 (Hu & Bentler, 1999) indicated an acceptable fit. Cronbach's a coefficients were estimated to measure internal consistency for subscales. Pearson correlations were calculated, and size effects were contemplated according to Cohen's limit values: 0.2 small, 0.5 medium, and 0.8 large (1988).
Second Sample: Descriptive statistics and correlation matrix for relationships between measures were estimated. Data were normally distributed, with acceptable skewness and kurtosis values for all variables (<|2|). The multicollinearity of the variables was examined through the variance inflation factors (VIF). All VIFS of the predictors were found to be less than 2, which is the defining value to discard multicollinearity (Belsley et al., 1980). A series of multiple linear regression analyses were conducted to determine the impact of time perspective dimensions on each decision-making style using the enter-method. Also, sociodemographic data were entered to control their effect on the dependent variable. Indicators as adjusted R and R 2 were considered along with partial and semi-partial correlation coefficients for the contemplated variables. All analyses were performed with SPSS 25.0 software package and RStudio with lavaan and psych packages.
Results
Content and Face Validity
A panel of three experts reviewed the MDMQ to determine whether items were clear, coherent, and relevant concerning its theoretical background. There was an agreement rate of 84 % among experts for the clarity dimension (judges evaluated that 18 items out of 22 had adequate semantics and syntax or particular and minor modifications were required). Regarding the coherence dimension, experts reached an agreement of81 % (17 items out of 22 were found to be moderate to completely related to their corresponding subscale). For the relevance dimension, a 75 % agreement was reached (16 items out of 22 were considered mild to completely important). As a result of this procedure, slight modifications were performed regarding word order in some of the statements of the questionnaire. Considering face validity evidence, the pilot study revealed that none of the participants had comments that indicated a lack of clarity or acceptability of the test; no further changes were made.
Factor Structure
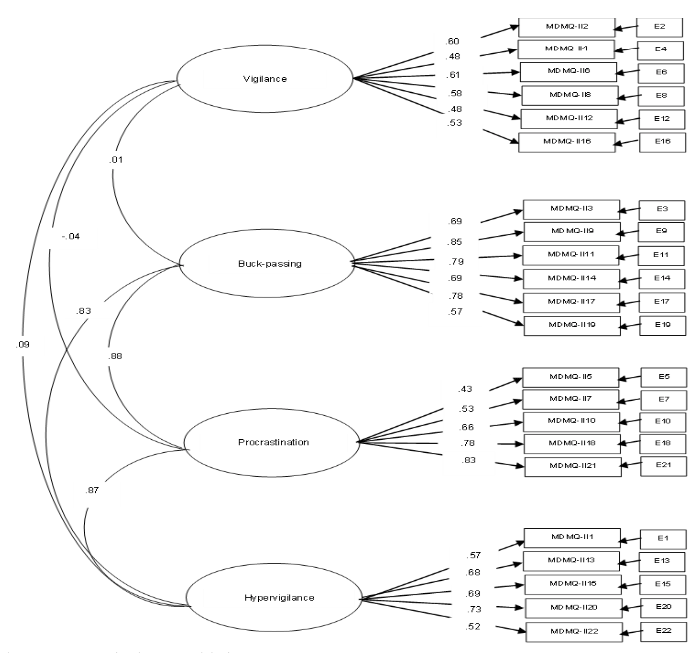
Sample 1 (n = 536) was utilized in these analyses to determine the internal validity and reliability of the MDMQ. The CFA results indicated an adequate fit (X2 = 412.436; df = 200; X2/df = 2.06,p < .001; CFI = .951; TLI = .944; RMSEA = .047 [.040-.053]; SRMR = .072) (Hu & Bentler, 1999; Marsh & Hau, 1996). All factor loadings were statistically significant (p < .001) and showed adequate loading values ranging from .41 to .82 (Figure 1). Nonetheless, despite all factor loadings being above the limit value (> .30; Whitley & Kite, 2013), it is important to notice that only five items surpassed optimal estimation levels (> .070, R2 > .50; Kline, 2011), while five items were close to this approximation.
Figure 1 Diagram for the CFA model of MDMQ

Internal Consistency and Inter-Scale Correlations
Table 2 exhibits descriptive statistics, Cronbach's α, and inter-scale correlation coefficients. The values obtained for internal consistency were adequate for all subscales, ranging from .71 to .88 for Cronbach's α. Hypervigilance was positively related to buck-passing (r = .68; d = .82) and procrastination (r = .71; d = .85), and buck-passing was positively associated with procrastination (r = .70; d = .84). Also, a positive association was found between vigilant and hypervigilant subscales (r = .10; d = .32).
Table 2 Descriptive Statistics, Internal Consistency, and Inter-Scales Correlations

Note. SD = Standard deviation; V = Vigilance; H = Hypervigilance; B = Buck-passing; P = Procrastination; * p < .05; ** p < .001.
Relationship between Decision-Making Styles and Time Perspective
By using sample 2 (n = 209), the second aim of the study was conducted in terms of descriptive-correlational and regression analyses. Table 3 shows the correlation coefficients between variables. As expected, the vigilance subscale was positively associated with future time perspective (r = .31; d = .56). The hypervigilance subscale positively correlated with present-fatalistic time perspective (r = .34; d = .59). The past-negative time perspective (r = .46; d = .67) and the buck-passing subscale were positively associated with present-fatalistic time perspective (r = .34; d = .59) and past-negative time perspective (r = .39; d = .63). Finally, the procrastination subscale positively correlated with present-fatalistic time perspective (r = .34; d = .582) and past-negative time perspective (r = .30; d = .56). Conversely, the vigilance subscale was negatively associated with present-fatalistic time perspective (r = -.14; d = .37). The buck-passing subscale was negatively correlated with future time perspective (r = -.21; d = .46). Lastly, the procrastination subscale was negatively associated with future time perspective (r = -.31; d = .56).
Table 3 Pearson Correlations between Gender, Age, Educational level, ZTPI andmdmQ

Note. G = Gender; A = Age; Ed = Educational level; V = Vigilance; H = Hypervigilance; B = Buck-passing; P = Procrastination; PH = Present-hedonistic time perspective; PP = Past-positive time perspective; PF = Present-fatalistic time perspective; PN = Past-negative time perspective; FT = Future time perspective; * p < .05; ** p < .01; *** p < .001.
Time Perspectives as Predictors of Decision-Making Style
Table 4 shows the results of the hierarchical regression analyses performed for each of the four decision-making styles. All models presented statistically significant predictors. Vigilant decision-making style (R2 = .129; F(8,200) = 3.707; p < .001) was positively predicted by the future time perspective. Hypervigilant decision-making style (R2 = .272; F(8,200) = 9.350; p < .001) was positively predicted by past negative and present fatalistic time perspectives. Also, age was found to be a negative predictor of the subscale. Buck-passing decision-making style (R 2 = .230; F(8,200) = 7.486; p < .001) was positively predicted by past-negative and present-fatalistic time perspectives and negatively indicated by future and present-hedonistic time perspectives. And lastly, the procrastination decision-making style (R2 = .240F(8,200) = 7.878; p < .001) was positively predicted by past-negative and present-fatalistic time perspectives and negatively predicted by future time perspective.
Table 4 Results of Multiple Regression Analysis for Each Decsion-Making Style with Time Perspectives as Independent Variables

Note. PH = Present-hedonistic time perspective; PP = Past-positive time perspective; PF = Present-fatalistic time perspective; PN = Past-negative time perspective; FT = Future time perspective; * p <.05; ** p <.01; *** p <.001.
Discussion
The present study established two research objectives. The first aim was to adapt the MDMQ (Mann et al., 1997) to Argentinian Spanish and to collect evidence of its validity and reliability. And the second one was to determine if time perspectives were adequate predictors of decision-making styles.
The adaptation process led to minor modifications on items 5, 6, 8, 12, 13, and 19 to ensure a more fluent experience for local respondents. Experts considered most of the items of the MDMQ to be clear, relevant, and coherent for their use in the assessment of decision-making style. Additionally, the pilot study revealed high acceptability from the target population. The first-order structure with four correlated dimensions was confirmed, and all subscales showed acceptable internal consistency (a ranged between 0.82 to 0.88). These results align with the model proposed by the authors (Mann et al., 1997) and corroborated in various studies that adapted the MDMQ (Alzate-Saez de Heredia et al., 2004; Bailly & Ilharragorry-Devaux, 2011; Bouckenooghe et al., 2007; Cardona-Isaza et al., 2021; Colakkadioglu & Deniz, 2015; Cotrena et al., 2018; Filipe et al., 2020; Mann et al., 1997; Sarmany-Schuller, 1999; Tipandjan, 2010).
Nonetheless, as stated in the previous section, only five items were above optimal parameters levels (11, 17, 18, 20, y 21), whereas five items were close to reaching this threshold (3, 10, 13, 14, y 15). Similar results were reported in the Spanish validation (Alzate-Saez de Heredia et al., 2004), where only six items were found to satisfy the criterion. This information should lead researchers to acknowledge that the Argentinian adaptation of MDMQ reunites adequate evidence for its use among the general population regarding its internal validity and reliability. However, further analysis and refinement on items are required and desirable to provide more relevant scientific literature to the decision-making assessment field.
In a descriptive instance, scores for the vigilance subscale were the highest, followed by hypervigilance, buck-passing, and procrastination subscales. There were high scores predominantly on the vigilant decision-making style, indicating that participants might tend to find a decisional resolution on a matter in a more organized and functional way, exploring and contemplating different alternatives and sources of relevant information. For the most part, vigilant decision-makers consider the positive and negative aspects of a situation and experience a moderate level of stress (Mann et al., 1997).
On the contrary, hypervigilant decision-makers display quick decisions to resolve the situation without considering the potential consequences of their choices. Because of the time pressure to reach a solution, high levels of stress are expected. Lastly, an avoidant decisional decision-making style would cause individuals to rely on others for making a choice or postpone the whole process. In the present study, buck-passing showed higher mean values than decisional procrastination, which could imply it is a defensive and avoidance mechanism. Individuals would feel more prone to rely on others that might be more educated on the subject rather than just delaying and not reaching any solution.
Correlational analyses revealed large statistically significant positive associations between hypervigilance, buck-passing, and procrastination subscales. This is consistent with the decisional conflict model according to the tendency to use non-vigilant decision-making styles in combination or sequentially depending on the problem's features. Moreover, depending on the nature of the problem, participants might display non-vigilant decisional styles with a primacy of the hypervigilant style over avoidant ones. Conversely, vigilance and hypervigilance subscales had a small and positive association. This was an unexpected result since, in most studies, positive associations have only been found between non-vigilant decision making styles, while a negative or no association at all has been reported pertaining to vigilant style and the non-vigilant dimensions (Alzate-Saez de Heredia et al., 2004; Cardona-Isaza et al., 2021; Colakkadioglu & Deniz, 2015; Cotrena et al., 2018; Filipe et al., 2020; Mann et al., 1997). This last finding could suggest that even when individuals display a more rational and organized decisional pattern behavior, they might also experience time pressure and stress generated by the decisional conflict, therefore, shifting to a hypervigilant decisional style to reach an adequate solution without the elaborated and exhaustive analytic procedures.
The argument that a more hypervigilant decisional style may be adaptive and more realistic in the decision-maker environment, particularly under time pressure and ambiguous or missing data, has been raised in the scientific literature (Johnston et al., 1997; Payne et al., 1988; Sofo et al., 2013). Decision-making in organizational environments has been found to be more intuitive than rational, combining emotion and reasoning, hence, adapting decision-making to the circumstances instead of applying complex schematic guidelines (Sofo et al., 2013). In this line, intuitive decision-making is instinctive, subjective, and of a subconscious nature. This is preferred in cases of difficulties in effective information gathering, scarce deliberative time frame that forces quick decisions, complex predictions of potential consequences, tension, and excessive pressure to reach a decision (Anderson et al., 2003). Furthermore, Mann et al. (1997) described vigilant and hypervigilant styles as the two distinct ways of making decisions in opposition to decision copping patterns based on defensive avoidance in its various forms (buck-passing and procrastination).
A significant aspect of all cultural adaptation processes in the psychometric field is the discrimination between emic and ethical aspects. The fundamental question about the differences among individuals worldwide calls attention to the impossibility of comparing certain constructs. The emic aspect refers to characteristics prevalent in one or a few social groups, in contrast to an ethical construct that stands for universal dimensions and variables that are somewhat present in individuals from different cultural contexts (Fernandez-Liporace et al., 2009). Decision-making can be considered as one universal psychological process, and individuals from all places must continuously choose among different options. These decisions are made in a broader context that needs to be contemplated by the decision-maker (Mann, 1998; Yi & Park, 2003).
Differences in MDMQ scores across cultures and countries have been acknowledged in previous studies (Alzate-Saez de Heredia et al., 2004; Filipe et al., 2020), particularly among Western and Eastern countries. However, very little evidence can be traced to stablish a cultural comparison with adults from Argentina. Validations of the MDMQ on Latin American countries were conducted on Mexico and Brazil. On the one hand, the Mexican validation was performed on a sample of high school adolescents. The resulting factorial structure of the instrument was not entirely reserved since researchers found a three-factor structure with CFA (Luna Bernal & Laca Arocena, 2014).
On the other hand, the Brazilian validation study was more focused on discriminating clinical mental disorders in terms of decision-making styles, and the control sample was reduced to an instrument of 22 items (n = 101) (Cotrena et al., 2018). Consequently, there is still little information to compare between Latin American countries and the results in the present study on Argentinian adults. Future studies should focus on this matter.
A convenience sample of 209 Argentinian adults was assessed online to examine decision-making styles and time perspective dimensions pertaining to the second aim of this study. The Pearson correlation matrix was calculated to determine the nature of the relationships between variables. Multiple linear regression analyses tested four models for each decision-making style.
Results revealed that a vigilant decision-making style was positively predicted by a future time perspective. Correlational analyses confirmed the nature of the relationship among these variables. This is in line with previous studies that indicated higher values of future time perspective had been associated with the fulfillment of long-term goals and plans, increased motivation, persevering and disciplined behavior among people (Boyd & Zimbardo, 2005), and greater coping mechanisms in stressful situations (Bolotova et al., 2013). Future-time-oriented individuals are likely to display a more rational and systematic decisional style (Carreli et al., 2011; Molinari et al., 2016). This rational approach to decision-making might lead to the definition of steps to put decisions into actions accordingly to a future mental representation of the self (Trope & Lieberman, 2003). Individuals concerned about future outcomes seem more willing to postpone an immediate reward to focus on the task that represents a major responsibility (Germano & Brenlla, 2021).
Additionally, future time perspective yielded a statistically significant and negative predictor of buck-passing and procrastination decision-making styles. In this sense, as stated above, future-time-oriented people are goal-driven and exhibit more self-determination to achieve their objectives in life. The main features of these patterns are not taking responsibility for the situation, trying to blame the consequences of their decisions or lack of them on others, and, particularly in the case of procrastination, the individual might delay the whole process of reaching a resolution. Regarding procrastination, authors have reported rumination and anxiety over past, present, and possible future events to be one of the main traits of this type of behavior (Constantin et al., 2018; Lien-Rebetez et al., 2017; Kuhl, 1985; Stainton et al., 2000; Treynor et al., 2003), along with negative emotional experiences (Lien-Rebetez et al., 2017; Sirois & Pychyl, 2016).
A possible theoretical background to understand these results is the self-determination theory (STD; Deci & Ryan, 2000), one of the main perspectives in studying motivation and human actions. The basic premise of the STD is that people are active organisms that grow, dominate, and try to master their environments by incorporating different experiences into a unified internal form of self to conquer tasks necessary for their life (Deci & Flaste, 1996). Some previous works have shown a possible connection between future time perspective and SDT (e.g., De Bilde et al., 2011; Vansteenkiste et al., 2004; Wininger & DeSena, 2012). They suggest that a higher future-time-oriented individual might be more willing to anticipate future consequences of their behavior and feel some form of inner pressure and tension to conquer these goals (De Bilde et al., 2011). This could explain why people high in this time perspective might display a more rational approach to decision-making that implies an organized and conscientious way of dealing with every step of their planned behavior. This would be the opposite of non-vigilant decisional styles -particularly procrastination- since it has a negative relationship with self-regulation such as self-control and intrinsic motivation (Brenlla et al., 2022; Ferrari et al., 2018).
In terms of aversive emotions, present-fatalistic and past-negative time perspectives were the most relevant and positive significant predictors of the non-vigilant decision-making styles. Individuals that exhibit a pessimistic experience of their present and past reveal a helpless, hopeless attitude and negative expectations towards the future and life (Zimbardo & Boyd, 2015). Furthermore, individuals high in negative time perspectives are more willing to exhibit strong feelings of depression, anxiety, anger, and aggression and lower levels of well-being (Drake et al., 2008; Zimbardo & Boyd, 1999). Researchers have demonstrated that sadness and anger harm cognitive function, including decision-making (Gotlib & Joormann, 2010; Must et al., 2006). These findings could indicate individuals with a negative view of their past and present might act and decide primarily constrained by recalling similar situations where things did not go as planned or desired (Zimbardo & Boyd, 2015). They could also feel less encouraged to make decisions within a rational and comprehensive approach but more in tune with emotionally based judgments and avoidant decisional patterns (Carelli et al., 2011; Molinari et al., 2016). Further, in the hypervigilant style, the presence of aversive emotions and anxiety would increase the unorganized way of making decisions, particularly under perceived time pressure (Johnston et al., 1997).
In contrast, the present-hedonistic time perspective negatively predicted buck-passing decisional style. This was another unexpected result since correlational analysis did not reveal a statistical association between these variables. Individuals high in present-hedonistic time perspective are characterized by a search for pleasure in the present, reflecting a hedonistic, playful, and joyful vision, risk-taking attitude towards time and life, and avoidance of tasks that require effort, work, planning, and unpleasantness (Zimbardo & Boyd, 2015). In this sense, it was theoretically expected that a positive relationship would come if any relationship yielded among non-vigilant decisional making styles and this time perspective, particularly in the case of buck-passing, which encompasses a favorable frame for a more self-indulgent behavior.
However, when inspecting items that assess present-hedonistic in the ZTPI-B, all statements seemed to measure the impulsivity and risk-taking facets of the trait but did not contemplate other aspects that Zimbardo and Boyd (1999, 2015) have sustainably reported regarding the interest in the process of performing tasks, intrinsic motivation, and creative sensitivity. Studies have reported that higher values of present hedonistic time perspective are positively associated with well-being and life satisfaction (Stolarski et al., 2011; Zhang & Howell, 2011) and lower levels of depressive symptoms (Bodecka et al., 2021; Disabato et al., 2017). Nonetheless, it can be argued that individuals orientated towards enjoyment and the desire to experience pleasure with slight concern for future consequences would be hesitant to lose any decisional instance to engage in these fulfilling but less responsible behaviors and might feel more relaxed to make any decision by themselves, independently of the quality of that decision.
There are several limitations to this study. Firstly, the fact that self-reported measures were employed could lead to an underestimation of the tested variables, given that individuals tend to distort their responses to provide a better image of themselves (Althubaiti, 2016). Secondly, a cross-sectional study design with a non-probabilistic convenience sampling method was performed; therefore, the results must be interpreted cautiosly. Future research should use a longitudinal or experimental study design to expand these findings. And thirdly, both samples were not gender-balanced, which could have altered the data analyses and the ulterior interpretation of results. Recent studies have confirmed the factorial invariance of the MDMQ according to gender, which would make this instrument reliable for both male and female participants (Filipe et al., 2020). However, further research must be conducted with more balanced samples.
In conclusion, the Argentinian adaptation and validation of the MDMQ reached adequate psychometric properties, in line with the original scale and adaptations in other languages. These findings support the reliability and construct-related validity of the MDMQ for assessing decision-making styles among Argentinian individuals. There are many individual, contextual and cultural determinants of decision-making. Therefore, studying the relationship between decision-making styles and time perspectives provides insight into a possible and relevant factor. Psychotherapy professionals can enhance time perspective to promote more positive time orientations and reduce negative ones so that people can display more organized and conscientious decision-making coping patterns to reach better decisions and improve their quality of life.
References
Alexander, L. F., Oliver, A., Burdine, L. K., Tang, Y., & Dunlop, B. W. (2017). Reported maladaptive decision-making in unipolar and bipolar depression and its change with treatment. Psychiatry Research, 257, 386-392. https://doi.org/10.1016/j.psychres.2017.08.004
Alzate Sáez de Heredia, R., Laca-Arocena, F., & Valencia-Garate, J. (2004). Decision-making patterns, conflict styles, and self-esteem. Psicothema, 16(1), 110-116. https://www.psicothema.com/pdf/1169.pdf
Althubaiti, A. (2016). Information bias in health research: Definition, pitfalls, and adjustment methods. Journal of Multidisciplinary Healthcare, 9, 211-217. https://doi.org/10.2147/JMDH.S104807
Anderson, J. L., Hilborn, R. W., Lackey, R. T., & Ludwig, D. (2003). Watershed restoration-adaptive decision making in the face of uncertainty. In R. C. Wissmar & P. A. Bisson (Eds.), Strategies for restoring river ecosystems: Sources of variability and uncertainty in natural and managed systems (pp. 203-232). American Fisheries Society.
Appelt, K. C., Milch, K. F., Handgraaf, M. J. J., & Weber, E. U. (2011). The Decision-Making Individual Differences Inventory and guidelines for the study of individual differences in judgment and decision-making research. Judgment and Decision Making, 6(3), 252-262. https://journal.sjdm.org/11/11218/jdm11218.pdf
Arocena, F., Carlos Mejía, J., & Mayoral, E. (2011). Conflict communication, decision-making, and individualism in Mexican and Spanish university students. Psychology Journal, 8(1), 25-39. https://www.academia.edu/9668982/Conflict_communication_decision_making_and_indi-vidualism_in_Mexican_and_Spanish_univer-sitystudents
Bailly, N., & Ilharragorry-Devaux, M. L. (2011). Adaptation et validation en langue française d'une échelle de prise de décision. Canadian Journal of Behavioural Science /Revue Canadienne des Sciences du Comportement, 43(3), 143-149. https://doi.org/10.1037/a0021031
Bandura, A. (1977). Self-efficacy: Toward a unifying theory of behavioral change. Psychological Review, 84(2), 191-215. https://doi.org/10.1037//0033-295x.84.2.191
Belsley, D. A., Kuh, E., & Welsch, R. (1980). Regression diagnostics: Identifying influential data and sources of collinearity. Wiley.
Bodecka, M., Nowakowska, I., Zajenkowska, A., Rajchert, J., Kazmierczak, I., & Jelonkiewicz, I. (2021). Gender as a moderator between Present-Hedonistic time perspective and depressive symptoms or stress during COVID-19 lock-down. Personality and Individual Differences, 168, Article 110395. https://doi.org/10.1016/j.paid.2020.110395
Bouckenooghe, D., Vanderheyden, K., Mestdagh, S., & Van Laethem, S. (2007). Cognitive motivation correlates of coping style in decisional conflict. The Journal of Psychology, 141(6), 605-625. https://doi.org/10.3200/JRLP.141.6.605-626
Boyd, J. N., & Zimbardo, P. G. (2005). Time perspective, health, and risk taking. In A. Strathman & J. Joireman (Eds.), Understanding behavior in the context of time: Theory, research, and application (pp. 85-107). Lawrence Erlbaum Associates Publishers. https://psycnet.apa.org/record/2005-06803-005
Bolotova, A., Milana, R., & Hachaturova, R. (2013). The role of time perspective in coping behavior. Psychology in Russia, 6(3), 120-131. https://doi.org/10.11621/PIR.2013.0311
Brenlla, M. E., Willis, B., & Germano, G. (2016). Estimación del tiempo y perspectiva temporal en distintas etapas de la adultez. Investigaciones en Psicología, 21(1), 27-34. https://repositorio.uca.edu.ar/handle/123456789/6184
Brenlla, M. E., Fernandez da Lama, R. G., Rodriguez, I., & Saint Cricq, E. (2022). Future time perspective, procrastination and academic motivation in Argentinian college students during the pandemic. Psychological Thought, 15(1). https://doi.org/10.37708/psyct.v15i1.640
Brown, J. R., Farrell, A. M., & Weisbenner, S. J. (2016). Decision-making approaches and the propensity to default: Evidence and implications. Journal of Financial Economics, 121(3), 477-495. https://doi.org/10.1016/jjfi-neco.2016.05.010
Bulygina, V., Peeva, O. D., & Lysenko, N. E. (2022). Decision-making on the choice of a way to respond to conflict situations in persons with affective disorders. Psychology and Law, 12(2), 85-98. https://doi.org/10.17759/psylaw.2022120207
Cardona-Isaza, A. D. J., Jiménez, S. V., & Montoya-Castilla, I. (2021). Decision-making styles in adolescent offenders and non-offenders: Effects of emotional intelligence and empathy. Anuario de Psicología Jurídica, 32(1), 51-60. https://doi.org/10.5093/apj2021a23
Cascio, M. A., & Racine, E. (2018). Person-oriented research ethics: Integrating relational and everyday ethics in research. Accountability in Research, 25(3), 170-197. https://doi.org/10.1080/08989621.2018.1442218
Carelli, M. G., Wiberg, B., & Wiberg, M. (2011). Development and construct validation of the Swedish Zimbardo time perspective inventory. European Journal of Psychological Assessment, 27(4), 220-227. https://doi.org/10.1027/1015-5759/a000076
Cernas-Ortiz, D., Mercado-Salgado, P., & Davis, M. (2018). Perspectiva futura de tiempo; satisfacción laboral y compromiso organizacional: el effecto mediador de la autoeficacia, la esperanza y la vitalidad. Revista de Psicología del Trabajo y de las Organizaciones, 3, 1-9. https://doi.org/10.5093/jwop2018a1
Constantin, K., English, M. M., & Mazmanian, D. (2018). Anxiety, depression, and procrastination among students: Rumination plays a larger mediating role than worry. Journal of Rational-Emotive & Cognitive-Behavior Therapy, 36(1), 15-27. https://doi.org/10.1007/s10942-017-0271-5
Cohen, J. (1988). Statistical power analysis for the behavioral sciences. Erlbaum.
Colakkadioglu, O., & Deniz, E. (2015). Study on the validity and reliability of Melbourne Decision Making Scale in Turkey. Educational Research and Reviews, 10(10), 1453-1441. https://doi.org/10.5897/ERR2015.2273
Cotrena, C., Branco, L. D., & Fonseca, R. P. (2018). Adaptation and validation of the Melbourne Decision Making Questionnaire to Brazilian Portuguese. Trends in Psychiatry and Psychotherapy, 40(1), 29-37. https://doi.org/10.1590/2237-6089-2017-0062
De Bilde, J., Vansteenkiste, M., & Lens, W. (2011). Understanding the association between future time perspective and self-regulated learning through the lens of self-determination theory. Learning and Instruction, 21(3), 332-344. https://doi.org/10.1016/j.learninstruc.2010.03.002
Deci, E. L., & Flaste, R. (1996). Why we do what we do: understanding self-motivation. Penguin Books.
Deci, E. L., & Ryan, R. M. (2000). The "what" and "why" of goal pursuits: Human needs and the self-determination of behavior. Psychological Inquiry, 11, 227-268. https://doi.org/10/1207/S15327965PLI110401
Disabato, D. J., Kashdan, T. B., Short, J. L., & Jarden, A. (2017). What predicts positive life events that influence the course of depression? A longitudinal examination of gratitude and meaning in life. Cognitive Therapy and Research, 41, 444-458. https://doi.org/10.1007/s10608-016-9785-x
Drake, L., Duncan, E., Sutherland, F., Abernethy, C., & Henry, C. (2008). Time perspective and correlates of wellbeing. Time and Society, 17(1), 4761. https://doi.org/10.1177/0961463X07086304
Evans, M., Ogeil, R., & Phillips, J. (2019). Cannabis, decision-making, and online assistance seeking. The American Journal on Addictions, 28(6), 473-429. https://doi.org/10.1111/ajad.12960
Fernández Liporace, M., Cayssials, A. N., & Pérez, M. A. (2009). Curso básico de psicometría. Lugar Editorial.
Ferrari, J., Crum, K., & Pardo, M. (2018). Decisional procrastination: Assessing characterological and contextual variables around indecision. Current Psychology, 37(2), 436-440. https://doi.org/10.1007/s12144-017-9681-x
Filipe, L., Alvarez, M. J., Roberto, M. S., & Ferreira, J. A. (2020). Validation and invarian-ce across age and gender for the Melbourne Decision-Making Questionnaire in a sample of Portuguese adults. Judgment and Decision Making, 15(1), 135-148. http://doi.org/10.1017/S1930297500006951
Gati, I., Landman, S., Davidovitch, S., Asulin-Peretz, L., & Gadassi, R. (2010). From career decision-making styles to career decision-making profiles: A multidimensional approach. Journal of Vocational Behavior, 76(2), Article 277291. https://doi.org/10.1016/j.jvb.2009.11.001
Germano, G., & Brenlla, M. E. (2020). Versión abreviada del Inventario de Perspectiva Temporal de Zimbardo para Buenos Aires. Revista Iberoamericana de Diagnóstico y Evaluación Psicológica, 2(55), 71-87. https://repositorio.uca.edu.ar/handle/123456789/9882
Geisler, M., & Allwood, C. M. (2017). Relating decision-making styles to social orientation and time approach. Journal of Behavioral Decision Making, 31(3), 415-429. https://doi.org/10.1002/bdm.2066
Gotlib, I. H., & Joormann, J. (2010). Cognition and depression: Current status and future directions. Annual Review of Clinical Psychology, 6, 285-312. http://dx.doi.org/10.1146/annurev.clinpsy.121208.131305
Hu, L. I., & Bentler, P. M. (1999). Cutoff criteria for fit indexes in covariance structure analysis: Conventional criteria versus new alternatives. Structural Equation Modeling: A Multidisciplinary Journal, 6(1), 1-55. http://dx.doi.org/10.1080/10705519909540118
International Test Commission. (2017). The IRC guidelines for translating and adapting tests (2nd ed.). International Test Commission. https://www.intestcom.org/page/16
Isaksson, U., Hajdarević, S., Jutterström, L., & Hörnsten, Å. (2014). Validity and reliability testing of the Swedish version of Melbourne Decision Making Questionnaire. Scandinavian Journal of Caring Sciences, 28(2), Article 405412. https://doi.org/10.1111/scs.12052
Janis, I. L., & Mann, L. (1977). Decision making: A psychological analysis of conflict, choice, and commitment. Free Press.
Jung, H., Park, I.-J., & Rie, J. (2015). Future time perspective and career decisions: The moderating effects of affect spin. Journal of Vocational Behavior, 89, 46-55. https://doi.org/10.1016/j.jvb.2015.04.010
Johnston, J. H., Driskell, J. E., & Salas, E. (1997). Vigilant and hypervigilant decision making. Journal of Applied Psychology, 82(4), 614-622. https://doi.org/10.1037/0021-9010.82.4.614
Kline, R. (2011). Principles and practice of structural equation modeling. Guilford Press.
Kuhl, J. (1985). Volitional mediators of cognition-behavior consistency: Self-regulatory processes and action versus state-orientation. In K. Beckman (Ed.), Action control: From cognition to behavior. Springer.
Lazarus, R., & Folkman, S. (1984). Stress, appraisal, and coping. Springer.
Lien-Rebetez, M., Rochat, L., Barsics, C., & Van der Linden, M. (2017). Procrastination as a self-regulation failure: The role of impulsivity and intrusive thoughts. Psychological Reports, 121(1), 26-41. https://doi.org/10.1177/0033294117720695
Luna-Bernal, A. C., & Laca-Arocena, F. A. (2014). Patrones de toma de decisiones y autoconfianza en adolescentes bachilleres. Revista de Psicologia (PUCP), 32(1), 39-65. https://doi.org/10.18800/psico.201401.002
Mann, L. (1982). Flinders Decision Making Questionnaire II (unpublished questionnaire). The Flinders University of South Australia.
Mann, L., Burnett, P., Radford, M., & Ford, S. (1997). The Melbourne Decision Making Questionnaire: An instrument for measuring patterns for coping with decisional conflict. Journal of Behavioral Decision Making, 10(1), 1-19. https://doi.org/10.1002/(SICI)1099-0771(199703)10:1<1::AID-BD-M242>3.0.CO;2-X
Marsh, H., & Hau, K. (1996). Assessing goodness of fit: Is parsimony always desirable? Journal of Experimental Education, 64, 364-390. https://doi.org/10.1080/00220973.1996.10806604
Molinari, L., Speltini, G., Passini, S., & Carelli, M. G. (2016). Time perspective in adolescents and young adults: Enjoying the present and trusting in a better future. Time and Society, 25(3), 594-612. https://doi.org/10.1177/0961463X15587833
Muñiz, J., Elosua, P., & Hambleton, R. K. (2013). Directrices para la traducción y adaptación de los tests: Segunda edición. Psicothema, 25(2), 151-157. https://doi.org/10.7334/psicothema2013.24
Must, A., Szabó, Z., Bódi, N., Szász, A., Janka, Z., & Kéri, S. (2006). Sensitivity to reward and punishment and the prefrontal cortex in major depression. Journal of Affective Disorders, 90(2-3), 209-215. http://dx.doi.org/10.1016/j.jad.2005.12.005
Niazi, M., Shakeel, S., Saqib, S., Shahid, T., Nawada, K., & Fahim, A. (2021). Association of nomo-phobia with decision making of dental students. Pakistan Journal of Medical and Health Sciences, 15(2), 3918-3920. https://doi.org/10.53350/pjmhs2115123918
Payne, J. W., Bettman, J. R., & Johnson, E. J. (1988). Adaptive strategy selection in decision making. Journal of Experimental Psychology: Learning, Memory, and Cognition, 14(3), 534-552. https://doi.org/10.1037/0278-7393.14.3.534
Phillips, J. G., & Landhuis, C. E. (2022). Decisional styles and online study activity: Efficient, inefffi-cient, misdirected or avoidant. Behaviour and Information Technology, 41(2), 1-8. https://doi.org/10.1080/0144929X.2021.1912180
Ponomarenko, Y., Okhrimenko, I., Klymenko, I., Shvets, D., Yevdokimova, O., & Okhrimenko, S. (2022). Peculiarities of decision making by police officers with different levels of professional self-fulfilment. BRAIN. Broad Research in Artificial Intelligence and Neuroscience, 13(2), 328-346. https://doi.org/10.18662/bra-in/13.2/346
Reyna, C., Ortiz, M. V., & Revilla, R. G. (2014). Exploratory structural equation modeling of the General Decision-Making Style Inventory. Revista de Psicología, 23(1), 33-39. https://doi.org/10.5354/0719-0581.2014.32872
Sarmany Schuller, I. (1999). Procrastination, need for cognition and sensation seeking. Studia Psychologica, 41(1), 73-85. https://psycnet.apa.org/record/1999-05246-008
Scott, S. G., & Bruce, R. A. (1995). Decision-making style: The development and assessment of a new measure. Educational and Psychological Measurement, 55(5), 818-831. https://doi.org/10.1177/0013164495055005017
Seksciñska, K., Rudzinska-Wojciechowska, J., & Maison, D. (2021). Risky financial choices in a gain and loss decision frame - the role of chronic and situationally induced time perspectives. Current Psychology, 40, 853-863. https://doi.org/10.1007/s12144-018-9989-1
Shportun, O., Avramenko, N., Kaplinsky, V., Ko-val, T., Tyurina, T., Matokhniuk, L., Shevchuk, V., & Bloshchynskyi, I. (2022). Psychological analysis of procrastination as a destructive factor in the formation of professionalism. BRAIN. Broad Research in Artificial Intelligence and Neuroscience, 13(1), 361-386. https://doi.org/10.18662/brain/13.1/289
Sirois, F., & Pychyl, T. (2016). Procrastination, stress, and chronic health conditions: A temporal perspective. In V. Zeigler-Hill & T. K. Shackelford (Eds.), Procrastination, health, and well-being (pp. 592-628). Academic Press.
Stainton, M., Lay, C. H., & Flett, G. L. (2000). Trait procrastinators and behavior/trait specific cognitions. Journal of Social Behavior and Personality, 15(5), 297-312. https://psycnet.apa.org/record/2002-10572-023
Stolarski, M., Bitner, J., & Zimbardo, P. G. (2011). Time perspective, emotional intelligence and discounting of delayed awards. Time & Society, 20(3), 346-363. https://doi.org/10.1177/0961463X11414296
Sofo, F., Colapinto, C., Sofo, M., & Ammirato, S. (2013). Adaptive decision making and intellectual styles. Springer.
Suarez-Perdomo, A., Feliciano-García, L., & Santana-Vega, L. (2021). Adaptación y factorización de escalas de toma de decisiones y de procras-tinación activa en estudiantes universitarios. Revista de Estudios e Investigación en Psicologíay Educación, 9(2), 167-185. https://doi.org/10.53350/pjmhs2115123918
Tipandjan, A. (2010). Cross-cultural study on decision making of German and Indian university students [thesis for master's degree, Technische Universität Chemnitz].
Treynor, W., Gonzalez, R., & Nolen-Hoeksema, S. (2003). Rumination reconsidered: A psychometric analysis. Cognitive Therapy and Research, 27, 247-259. https://doi.org/10.1023/A:1023910315561
Trope, Y., & Liberman, N. (2003). Temporal cons-trual. Psychological Review, 110(3), 403-421. https://doi.org/10.1037/0033-295X.110.3.403
Vansteenkiste, M., Simons, J., Soenens, B., & Lens, W. (2004). How to become a persevering exerciser? Providing a clear, future intrinsic goal in an autonomy-supportive way. Journal of Sport and Exercise Psychology, 26(2), 232-249. https://doi.org/10.1123/jsep.26.2.232
Weinbaum, C., Landree, E., Blumenthal, M., Piquado, T., & Gutierrez Gaviria, C. (2019). Ethics in scientific research: An examination of ethical principles and emerging topics. RAND Corporation.
Whitley, B., & Kite, M. (2013). Principles of research in behavioral science. Routledge.
Wininger, S. R., & DeSena, T. M. (2012). Comparison of future time perspective and self-determination theory for explaining exercise behavior. Journal of Applied Biobehavioral Research, 17(2), 109-128. https://doi.org/10.1111/j.1751-9861.2012.00081.x
Yi, J.-S., & Park, S. (2003). Cross-cultural differences in decision-making styles: A study of college students in five countries. Social Behavior and Personality: An International Journal, 31(1), 35-47. https://doi.org/10.2224/sbp.2003.31.1.35
Zhang, J. W., & Howell, R. T. (2011). Do time perspectives predict unique variance in life satisfaction beyond personality traits? Personality and Individual Differences, 50(8), 1261-1266. https://doi.org/10.1016/j.paid.2011.02.021
Zimbardo, P. G., Keough, K. A., & Boyd, J. N. (1997). Present time perspective as a predictor of risky driving. Personality and Individual Differences, 23(6), 1007-1023. https://doi.org/10.1016/s0191-8869(97)00113-x
Zimbardo, P., & Boyd, J. N. (1999). Putting time in perspective: A valid, reliable individual-differences metric. Journal of Personality and Social Psychology, 77(6), 1271-1288. https://doi.org/10.1037/0022-3514.77.6.1271
Zimbardo P. G., & Boyd J. (2015). Putting time in perspective: A valid, reliable individual-differences metric. In M. Stolarski, N. Fieulaine, & W. van Beek (Eds.), Time perspective theory; Review, research and application (pp. 17-55). Springer.
